Air of Authority - A History of RAF Organisation
Air Ministry Departments and Personnel 1920- 1924
[1918 - 1919 | 1925 - 1929 | 1930 - 1936 | Jul 1937 | Jul 1938 | Jan 1939 | Sep 1939 | Dec 1939 | Apr 1940 | Aug 1940 | Jul 1941 | Jul 1942 | Jul 1943 | Jul 1944 | Jul 1945]
[Jan 1920 | Feb 1920 | Mar 1920 | May 1920 | Jun 1920 | Jul 1920 | Aug 1920 | Dec 1921 | Apr 1922 | Jul 1922 | May 1923 | Jul 1923 | Jan 1924 | May 1924]

It is not possible to show the Civil Departments at present
| Air Council | ||
| Rank | Name | Notes |
| The Rt Hon Winston S Churchill | Secretary of State for Air, President of the Air Council, MP | |
| Maj | G C Tryon | Under-Secretary of State for Air, Vice President of the Air Council, MP |
| The Rt Hon The Marquess of Londonderry | Finance Member of the Council, MVO | |
| AM | Sir Hugh M Trenchard | Chief of the Air Staff, KCB, DSO; later MRAF |
| Maj-Gen | Sir Frederick H Sykes | Controller-General of Civil Aviation, KCB, CMG; later AVM |
| AVM | Director-General of Supply and Research, CB, CMG; later MRAF | |
| Sir James Stevenson | Additional Member, Bart | |
| Wg Cdr | W Alexander | Additional Member, CMG, DSO |
| Sir W A Robinson | Secretary, KCB, CBE | |
| Rank | Name | Notes | Date |
|
Department of the Chief of the Air Staff |
|||
| AM | Sir Hugh M Trenchard | Chief of the Air Staff, Bart, KCB, DSO; later MRAF | 31 Mar 1919 |
| Capt | T B Marson | Private Secretary, MBE | |
| Sqn Ldr | F K Haskins | DSC | 26 May 1919 |
| Directorate of Operation and Intelligence | |||
| A/Cdre | Director, CMG CBE; later ACM | 8 Sep 1919 | |
| Wg Cdr | CMG, DSO, OBE; later A/Cdre | 1 Aug 1919 | |
| Wg Cdr |
A H W E Wynn |
OBE | 18 Oct 1918 |
| Sqn Ldr | DSO, MC; later AM | 1 May 1919 | |
| Sqn Ldr | A R Boyle | 10 Jan 1919 | |
| Flt Lt | D S K Crosbie | OBE | 27 Aug 1919 |
| Flt Lt | Richard B Maycock | OBE; later A/Cdre | 1 May 1919 |
| Flt Lt | P G N Ommanney | 23 Oct 1919 | |
| Flt Lt | S Nixon | 1 May 1919 | |
| Flt Lt |
G J C Maxwell |
29 Aug 1919 | |
| Flt Lt | DSC; later AVM | 8 Sep 1919 | |
| Fg Off |
R Gambier-Parry |
1 May 1919 | |
| Fg Off |
A Rowan |
1 May 1919 | |
| Directorate of Training and Organisation | |||
| A/Cdre | Philip W Game | Director, CB, DSO; later AVM | 8 Mar 1919 |
| Gp Capt | Deputy Director of Training, CMG, DSO, MC; later ACM | 1 Jun 1919 | |
| Wg Cdr | I Curtis | 1 May 1919 | |
| Wg Cdr | CMG, MC; later ACM | 18 Jul 1919 | |
| Sqn Ldr | E G H Clarke | MC | 1 May 1919 |
| Sqn Ldr | E J Hodsoll | 1 Jul 1919 | |
| Sqn Ldr | DSO, OBE, MC; later AM | 31 Jul 1819 | |
| Flt Lt | B H Sisson | 1 May 1919 | |
| Sqn Ldr | J E Speranza | 1 May 1919 | |
| Flt Lt | C S Morice | MC | 1 May 1919 |
| Flt Lt | S Brew | 26 May 1919 | |
| Flt Lt | V A Watson | 1 Jul 1919 | |
| Fg Off | H C Pyper | 29 Oct 1919 | |
| Gp Capt | Deputy Director of Organisation, OBE; later A/Cdre | 8 Jun 1919 | |
| Sqn Ldr | A C Winter | OBE | 1 Jul 1919 |
| Sqn Ldr | G I Watney | 1 May 1919 | |
| Flt Lt | W Hodgson | OBE | 16 Jul 1918 |
| Flt Lt | W E Aylwin | OBE | 1 Apr 1918 |
| Flt Lt | later A/Cdre | 1 May 1919 | |
| Flt Lt | B P Chase | 1May 1919 | |
| Flt Lt | W T S Williams | DSC | 1 Apr 1918 |
| Fg Off | W G E Hayman | 17 Aug 1918 | |
| Fg Off | R V Bramwell-Davis | 1 Sep 1919 | |
| Flt Lt | J M Bell | 11 Dec 1919 | |
| Directorate of Personnel | |||
| R-Adm | Cecil F Lambert | Director | 13 Feb 1919 |
| Gp Capt | Deputy Director, CMG, AM; later MRAF | 1 Aug 1919 | |
| Wg Cdr | G T Brierley | DSO | 1 Apr 1918 |
| Sqn Ldr | W J Ryan | OBE | 6 Dec 1918 |
| Sqn Ldr | A H S Steele-Perkins | OBE | 1 May 1919 |
| Sqn Ldr | OBE; later AVM | 1 Apr 1918 | |
| Sqn Ldr | J H Lidderdale | 1 Sep 1919 | |
| Sqn Ldr | H L Jackson | 13 Feb 1919 | |
| Sqn Ldr | F W Trott | MC | 1Apr 1918 |
| Flt Lt | F G Stammers | 1 Jun 1919 | |
| Sqn Ldr | J D Smith | 1 May 1919 | |
| Flt Lt | A H Stradling | 18 Nov 1919 | |
| Flt Lt | R Addenbrooke-Prout | OBE, MC | |
| Flt Lt | C G Murray | 1 May 1919 | |
| Flt Lt | OBE; later A/Cdre | 30 Oct 1919 | |
| Flt Lt | S Henderson | 31 May 1919 | |
| Fg Off | E N D Worsley | 1 Aug 1919 | |
| Fg Off | later AVM | 26 Sep 1919 | |
| Fg Off | H G Stuart | 10 Nov 1918 | |
| Plt Off | D B Gunn | 1 May 1919 | |
| Plt Off | H Dawes | 4 Oct 1918 | |
| Plt Off | H Baker | 1Aug 1919 | |
| Fg Off | A W Symington | 1 May 1919 | |
| Fg Off | E N T Edwardes | 1 May 1919 | |
|
Directorate of Equipment |
|||
| A/Cdre | Director, CB, CMG, DSO | 27 Feb 1919 | |
| Gp Capt | Deputy Director (Quartermaster Services), CMG, DSO, MVO; later AVM | 1 Jul 1919 | |
| Wg Cdr | Deputy Director (Equipment), CB, CBE, DSO; later ACM | 1 May 1919 | |
| Wg Cdr | A Sykes | OBE | 15 Apr 1918 |
| Sqn Ldr | George Laing | later AVM | 1 May 1919 |
| Sqn Ldr | T O Lyons | OBE | 1 Apr 1918 |
| Sqn Ldr | A L C Neame | 1 May 1919 | |
| Flt Lt | Rudell W Thomas | 1 May 1919 | |
| Sqn Ldr | F C Williams | OBE | 19 Feb 1919 |
| Sqn Ldr | H A R Aubrey | OBE, MC | |
| Flt Lt | W G P Young | OBE | 28 Dec 1918 |
| Flt Lt | G E Stagg | MBE | 1 Apr 1918 |
| Flt Lt | OBE; later A/Cdre | 1 Apr 1918 | |
| Flt Lt | D McBirney | 1 Apr 1918 | |
| Flt Lt | D W Wilson | 1 May 1919 | |
| Flt Lt | P Adams | OBE | 1 Apr 1918 |
| Flt Lt | later A/Cdre | 1 Oct 1918 | |
| Flt Lt | L J Killmayer | 13 Mar 1919 | |
| Flt Lt | C F Rasmusen | OBE | 9 Oct 1919 |
| Flt Lt | W H G Maton | MBE | 1 May 1919 |
| Fg Off | G W Longstaff | 1 May 1919 | |
| Flt Lt | 1 Aug 1919 | ||
| Hon Flt Lt (Fg Off) | H W Clarke | 1 Jul 1919 | |
| Flt Lt | W R Baldwin-Wiseman | 18 Nov 1918 | |
| Flt Lt | OBE; later AVM | 13 Nov 1919 | |
| Flt Lt | later A/Cdre | 1 May 1919 | |
| Flt Lt | N R Fuller | 1 May 1919 | |
| Flt Lt | A D Newbury | 1 May 1919 | |
| Flt Lt | F J Hooper | 1 Apr 1918 | |
| Fg Off | later A/Cdre | 1 Oct 1919 | |
| Fg Off | H J Birtles | 24 Nov 1919 | |
| Fg Off | N Robertson | ||
| Fg Off | W D Miller | 25 Sep 1918 | |
| Fg Off | H E Burrell | 24 Mar 1919 | |
| Fg Off | David Smith | 1 Apr 1918 | |
| Fg Off | C H Masters | 1 Mar 1919 | |
| Fg Off | R V J S Hogan | 13 Feb 1919 | |
| Fg Off | T H Evans | 1 May 1919 | |
| Plt Off | later A/Cdre | 1 May 1919 | |
| Fg Off | G F Law | 8 Jan 1919 | |
| Fg Off | A Holmes | 18 Nov 1918 | |
| Fg Off | H P Bridges | 1 May 1919 | |
| Fg Off | C A Longhurst | 3 Sep 1918 | |
| Fg Off | A T Cooper | 1 May 1919 | |
| Hon Fg Off (Plt Off) | W E Harper | MC | 1May 1919 |
| Hon Fg Off (Plt Off) | R H Smyth | 5 Jun 1918 | |
| Plt Off | R Wight | 14 Feb 1919 | |
| Fg Off | W J Bray | 1 May 1919 | |
| Plt Off | C Y Mitchell | 1 Aug 1919 | |
| Fg Off | J T Vernon | 1 May 1919 | |
| Fg Off | A H Comfort | 1 May 1919 | |
| Fg Off | C H Boreham | 1 May 1919 | |
| Plt Off | D W Dean | 1 May 1919 | |
| Plt Off | James Hobbs | 1 May 1919 | |
|
Directorate of Medical Services |
|||
| Act A/Cdre | M H G Fell | Director | 1 May 1919 |
| Wg Cdr | H Cooper | Deputy Director, DSO | 6 Sep 1919 |
| Act Wg Cdr (Flt Lt) | J McIntyre | MC | 7 Nov 1918 |
| Act Sqn Ldr | H A Treadgold | 6 Sep 1919 | |
|
Directorate of Works and Buildings |
|||
| Maj-Gen | Sir Andrew M Stuart | Director of Works and Buildings, KCMG, CB | |
| Act Sqn Ldr (Flt Lt) | R A Laws | Personal Assistant | |
| Director of Air Construction Service | |||
| Act Gp Capt (Wg Cdr) | T D Mackie | Director, CMG, OBE | 1 Apr 1918 |
| Act Wg Cdr (Sqn Ldr) | S B F Carter | Assistant, OBE | 1 Apr 1918 |
| Act Sqn Ldr (Flt Lt) | D Goad | 1 Apr 1918 | |
| Act Sqn Ldr (Flt Lt) | J R Harland | 1 Apr 1918 | |
| Flt Lt | E W F Cherry | OBE | |
| Fg Off | T Kerr-Jones | 29 Sep 1919 | |
| Plt Off | A H Dawson | 1 Apr 1918 | |
| Fg Off | W J Ryder | 1 Apr 1918 | |
| Director of Inland Works | |||
| Sqn Ldr | A Struben | OBE | 1 Apr 1918 |
| Flt Lt | H T Humfress | 1 Apr 1918 | |
| Director of Inland Construction | |||
| Mr | R D Waters | Assistant Director, OBE | |
| Flt Lt | J B Walker | 1 Apr 1918 | |
| Director of Marine Works | |||
| Mr | H E Oakley | Acting Director | |
| Mr | R F M Pearson | Acting Assistant Director | |
| Wg Cdr | R W Hogarth | Staff Officer 1st Class | 1 Apr 1918 |
| Mr | H A Lewis Dale | Acting Superintending Civil Engineer | |
| Chief Electrical Engineer | |||
| Act Wg Cdr (Sqn Ldr) | J D K Restler | Chief Electrical Engineer | 1 Apr 1918 |
| Act Sqn Ldr (Fg Off) | H S Watson | 1 Apr 1918 | |
| Flt Lt | J W Griggs | 1 Apr 1918 | |
| Flt Lt | E C St John | 9 Apr 1918 | |
| Flt Lt | W H Clegg | 1 Apr 1918 | |
| Flt Lt | W P Durtnall | 1 Apr 1918 | |
| Fg Off | H Booker | MBE | 1 Apr 1918 |
| Plt Off | D J Walker | 8 Apr 1918 | |
| Plt Off | A E Hale | 10 Jun 1918 | |
| Plt Off | T Mitchell | 7 Sep 1918 | |
| Plt Off | L B Hobgen | 6 Nov 1918 | |
| Plt Off | C Finnis | 1 Apr 1918 | |
| Chief Accountant | |||
| Mr | R O Weston | Chief Accountant | |
|
Department of the Controller-General of Civil Aviation |
|||
| Maj-Gen | Sir Frederick H Sykes | Controller-General of Civil Aviation, GBE, KCB, CMG; later AVM | |
| Lt Col | R D Waterhouse | Private Secretary, CMG | |
| Maj-Gen | Ernest D Swinton | Controller of Information, CB, DSO | |
| Gp Capt | Lyster F Blandy | Acting Controller of Communications, DSO; later A/Cdre | 1 May 1919 |
| Wg Cdr | W D Beatty | Acting Controller of Aerodromes and Licensing, CBE, AFC | |
| Sir Napier Shaw | Director of Meteorological Office, LLD, ScD, FRS | ||
| Lt Col | W O Raikes | Deputy Controller, OBE | |
| Mr | G B Cockburn | Senior Assistant | |
| Fg Off | C P Robertson | Senior Assistant | |
| Lt Col | F C Shelmerdine | Senior Assistant, OBE | |
| Maj | O G G Villiers | Senior Assistant, DSO | |
| Lt Col | J Waley-Cohen | Senior Assistant, CMG, DSO | |
| Fg Off | A W Armstrong | Junior Assistant | |
| Sqn Ldr | W R Bernard | Junior Assistant | |
| Lt | C H Biddlecombe | Junior Assistant | |
| Maj | W J C Brown | Junior Assistant | |
| Capt | F A Cobb | Junior Assistant | |
| Sqn Ldr | J P C Cooper | Junior Assistant, OBE, MC | |
| Sqn Ldr | S J V Fill | Junior Assistant, OBE | |
| Lt | J M Pearson | Junior Assistant | |
| Maj | W G T Pope | Junior Assistant | |
| Flt Lt | A F R P H Somerset-Leeke | Acting Junior Assistant | |
| Mr | D C Telford | Junior Assistant | |
| Capt | B Thomson | Junior Assistant | |
| Capt | C A Watson-Taylor | Junior Assistant | |
| Lt | F S Wilkins | Junior Assistant | |
| Capt | G B Williams | Junior Assistant | |
| Sqn Ldr | B H N H Hamilton | RAF Communications | |
| Flt Lt | E L Johnston | RAF Communications | |
| Fg Off | W H Osman | RAF Communications | |
| Fg Off | F A Holmes | RAF Communications | |
|
Department of the Director-General of Supply and Research |
|||
|
This department was undergoing re-constitution |
|||
Source - January 1920 Air Force List

It is not possible to show the Civil Departments at present
| Air Council | ||
| Rank | Name | Notes |
| The Rt Hon Winston S Churchill | Secretary of State for Air, President of the Air Council, MP | |
| Maj | G C Tryon | Under-Secretary of State for Air, Vice President of the Air Council, MP |
| The Rt Hon The Marquess of Londonderry | Finance Member of the Council, MVO | |
| AM | Sir Hugh M Trenchard | Chief of the Air Staff, KCB, DSO; later MRAF |
| Maj-Gen | Sir Frederick H Sykes | Controller-General of Civil Aviation, KCB, CMG; later AVM |
| AVM | Director-General of Supply and Research, CB, CMG; later MRAF | |
| Sir James Stevenson | Additional Member, Bart | |
| Wg Cdr | W Alexander | Additional Member, CMG, DSO |
| Sir W A Robinson | Secretary, KCB, CBE | |
| Rank | Name | Notes | Date |
|
Department of the Chief of the Air Staff |
|||
| AM | Sir Hugh M Trenchard | Chief of the Air Staff, Bart, KCB, DSO; later MRAF | 31 Mar 1919 |
| Capt | T B Marson | Private Secretary, MBE | |
| Sqn Ldr | F K Haskins | DSC | 26 May 1919 |
| Directorate of Operation and Intelligence | |||
| A/Cdre | Director, CMG CBE; later ACM | 8 Sep 1919 | |
| Wg Cdr | CMG, DSO, OBE; later A/Cdre | 1 Aug 1919 | |
| Wg Cdr |
A H W E Wynn |
OBE | 18 Oct 1918 |
| Sqn Ldr | DSO, MC; later AM | 1 May 1919 | |
| Sqn Ldr | A R Boyle | 10 Jan 1919 | |
| Flt Lt | D S K Crosbie | OBE | 27 Aug 1919 |
| Flt Lt | Richard B Maycock | OBE; later A/Cdre | 1 May 1919 |
| Flt Lt | P G N Ommanney | 23 Oct 1919 | |
| Flt Lt | S Nixon | 1 May 1919 | |
| Flt Lt | DSC; later AVM | 8 Sep 1919 | |
| Fg Off |
R Gambier-Parry |
1 May 1919 | |
| Directorate of Training and Organisation | |||
| A/Cdre | Philip W Game | Director, CB, DSO; later AVM | 8 Mar 1919 |
| Gp Capt | Deputy Director, CMG, DSO, MC; later ACM | 1 Jun 1919 | |
| Wg Cdr | I Curtis | 1 May 1919 | |
| Wg Cdr | CMG, MC; later ACM | 18 Jul 1919 | |
| Sqn Ldr | A C Winter | OBE | 1 Jul 1919 |
| Sqn Ldr | E G H Clarke | MC | 1 May 1919 |
| Sqn Ldr | E J Hodsoll | 1 Jul 1919 | |
| Sqn Ldr | DSO, OBE, MC; later AM | 31 Jul 1819 | |
| Flt Lt | W Hodgson | OBE | 16 Jul 1918 |
| Flt Lt | W E Aylwin | OBE | 1 Apr 1918 |
| Flt Lt | later A/Cdre | 1 May 1919 | |
| Flt Lt | B H Sisson | 1 May 1919 | |
| Sqn Ldr | J E Speranza | 1 May 1919 | |
| Flt Lt | R E H Daniel | 15 Jan 1920 | |
| Flt Lt | C S Morice | MC | 1 May 1919 |
| Flt Lt | V A Watson | 1 Jul 1919 | |
| Flt Lt | W T S Williams | DSC | 1 Apr 1918 |
| Fg Off | W G E Hayman | 17 Aug 1918 | |
| Fg Off | R V Bramwell-Davis | 1 Sep 1919 | |
| Fg Off | H C Pyper | 29 Oct 1919 | |
| Directorate of Personnel | |||
| R-Adm | Cecil F Lambert | Director | 13 Feb 1919 |
| Gp Capt | Deputy Director, CMG, AM; later MRAF | 1 Aug 1919 | |
| Wg Cdr | G T Brierley | DSO | 1 Apr 1918 |
| Sqn Ldr | W J Ryan | OBE | 6 Dec 1918 |
| Sqn Ldr | A H S Steele-Perkins | OBE | 1 May 1919 |
| Sqn Ldr | OBE; later AVM | 1 Apr 1918 | |
| Sqn Ldr | J H Lidderdale | 1 Sep 1919 | |
| Sqn Ldr | H L Jackson | 13 Feb 1919 | |
| Sqn Ldr | F W Trott | MC | 1Apr 1918 |
| Flt Lt | F G Stammers | 1 Jun 1919 | |
| Sqn Ldr | J D Smith | 1 May 1919 | |
| Flt Lt | A H Stradling | 18 Nov 1919 | |
| Flt Lt | R Addenbrooke-Prout | OBE, MC | |
| Flt Lt | C G Murray | 1 May 1919 | |
| Flt Lt | OBE; later A/Cdre | 30 Oct 1919 | |
| Fg Off | E N D Worsley | 1 Aug 1919 | |
| Fg Off | H G Stuart | 10 Nov 1918 | |
| Fg Off | D B Gunn | 1 May 1919 | |
| Fg Off | H Dawes | 4 Oct 1918 | |
| Plt Off | H Baker | 1Aug 1919 | |
| Fg Off | A W Symington | 1 May 1919 | |
| Fg Off | E N T Edwardes | 1 May 1919 | |
|
Directorate of Equipment |
|||
| A/Cdre | Director, CB, CMG, DSO | 27 Feb 1919 | |
| A/Cdre | Deputy Director, CMG, CBE, DSO | 115 Feb 1920 | |
| Gp Capt | Deputy Director (Quartermaster Services), CMG, DSO, MVO; later AVM | 1 Jul 1919 | |
| Wg Cdr | A Sykes | OBE | 15 Apr 1918 |
| Sqn Ldr | George Laing | later AVM | 1 May 1919 |
| Sqn Ldr | T O Lyons | OBE | 1 Apr 1918 |
| Sqn Ldr | A L C Neame | 1 May 1919 | |
| Flt Lt | Rudell W Thomas | 1 May 1919 | |
| Sqn Ldr | F C Williams | OBE | 19 Feb 1919 |
| Sqn Ldr | H A R Aubrey | OBE, MC | |
| Flt Lt | W G P Young | OBE | 28 Dec 1918 |
| Flt Lt | G E Stagg | MBE | 1 Apr 1918 |
| Flt Lt | OBE; later A/Cdre | 1 Apr 1918 | |
| Flt Lt | D McBirney | 1 Apr 1918 | |
| Flt Lt | D W Wilson | 1 May 1919 | |
| Flt Lt | P Adams | OBE | 1 Apr 1918 |
| Flt Lt | later A/Cdre | 1 Oct 1918 | |
| Flt Lt | L J Killmayer | 13 Mar 1919 | |
| Flt Lt | C F Rasmusen | OBE | 9 Oct 1919 |
| Flt Lt | W H G Maton | MBE | 1 May 1919 |
| Fg Off | G W Longstaff | 1 May 1919 | |
| Flt Lt | later A/Cdre | 1 Aug 1919 | |
| Hon Flt Lt (Fg Off) | H W Clarke | 1 Jul 1919 | |
| Flt Lt | W R Baldwin-Wiseman | 18 Nov 1918 | |
| Flt Lt | OBE; later AVM | 13 Nov 1919 | |
| Flt Lt | later A/Cdre | 1 May 1919 | |
| Flt Lt | N R Fuller | 1 May 1919 | |
| Flt Lt | A D Newbury | 1 May 1919 | |
| Flt Lt | F J Hooper | 1 Apr 1918 | |
| Fg Off | later A/Cdre | 1 Oct 1919 | |
| Fg Off | H J Birtles | 24 Nov 1919 | |
| Fg Off | N Robertson | ||
| Fg Off | W D Miller | 25 Sep 1918 | |
| Fg Off | H E Burrell | 24 Mar 1919 | |
| Fg Off | David Smith | 1 Apr 1918 | |
| Fg Off | C H Masters | 1 Mar 1919 | |
| Fg Off | R V J S Hogan | 13 Feb 1919 | |
| Fg Off | T H Evans | 1 May 1919 | |
| Plt Off | later A/Cdre | 1 May 1919 | |
| Fg Off | G F Law | 8 Jan 1919 | |
| Fg Off | A Holmes | 18 Nov 1918 | |
| Fg Off | H P Bridges | 1 May 1919 | |
| Fg Off | C A Longhurst | 3 Sep 1918 | |
| Fg Off | A T Cooper | 1 May 1919 | |
| Hon Fg Off (Plt Off) | W E Harper | MC | 1May 1919 |
| Hon Fg Off (Plt Off) | R H Smyth | 5 Jun 1918 | |
| Plt Off | R Wight | 14 Feb 1919 | |
| Fg Off | W J Bray | 1 May 1919 | |
| Plt Off | C Y Mitchell | 1 Aug 1919 | |
| Fg Off | J T Vernon | 1 May 1919 | |
| Fg Off | A H Comfort | 1 May 1919 | |
| Fg Off | C H Boreham | 1 May 1919 | |
| Plt Off | D W Dean | 1 May 1919 | |
| Plt Off | James Hobbs | 1 May 1919 | |
|
Directorate of Medical Services |
|||
| Act A/Cdre | M H G Fell | Director | 1 May 1919 |
| Wg Cdr | H Cooper | Deputy Director, DSO | 6 Sep 1919 |
| Act Wg Cdr (Flt Lt) | J McIntyre | MC | 7 Nov 1918 |
| Act Sqn Ldr | H A Treadgold | 6 Sep 1919 | |
|
Directorate of Works and Buildings |
|||
| Maj-Gen | Sir Andrew M Stuart | Director of Works and Buildings, KCMG, CB | |
| Mr | H P Northcote | Personal Assistant, MBE | |
| Mr | H E Oakley | Deputy Director of Works and Buildings, OBE, MInstCE | |
| Mr | R F M Pearson | Superintending Civil Engineer (Grade I), MInstCE | |
| Mr | A M A Struben | Superintending Civil Engineer (Grade I), OBE | |
| Mr | A Gilpin | Superintending Civil Engineer (Grade II) | |
| Mr | C H Andrews | Civil Engineer, MBE | |
| Mr | F G Davis | Acting Civil Engineer, AMInstCE | |
| Mr | S Dexter | Civil Engineer, LRIBA | |
| Mr | J McClure | Civil Engineer | |
| Mr | J Newton | Acting Civil Engineer | |
| Mr | H V R Schofield | Acting Civil Engineer | |
| Mr | H Shires | Acting Civil Engineer | |
| Mr | J B Walker | Civil Engineer, OBE | |
| Mr | H Hughes | Chief Surveyor | |
| Mr | A J Allnut | Surveyor, MBE | |
| Mr | W S Crosher | Surveyor, PASI | |
| Mr | F C Knibb | Surveyor, MBE, FSI | |
| Mr | P Mann | Surveyor | |
| Mr | E Moore | Surveyor | |
| Mr | C W Perry | Surveyor | |
| Mr | T D Mackie | Deputy Director of Maintenance, CMG, OBE | |
| Mr | D Goad | Superintending Civil Engineer (Grade II), OBE | |
| Mr | J R Harland | Superintending Civil Engineer (Grade II) | |
| Mr | T Kerr-Jones | Civil Engineer | |
| Mr | A H Dawson | Surveyor | |
| Mr | S B F Carter | Chief Stores and Accounts Officer, OBE | |
| Mr | E W F Cherry | Stores and Accounts Officer, OBE | |
| Mr | F E Stanley | Stores and Accounts Officer, OBE | |
| Chief Electrical Engineer | |||
| Mr | J D K Restler | Chief Mechanical and Electrical Engineer | |
| Mr | H S Watson | Superintending Civil Engineer (Grade II), BA, MInstCE | |
| Mr | H Booker | Civil Engineer, MBE, AMIMarE | |
| Mr | C W Crosbie | Civil Engineer | |
| Mr | W P Durtnall | Civil Engineer, MIMarE | |
| Mr | J W Griggs | Civil Engineer, AMIMechE, AMIEE | |
| Mr | H E Mitchell | Civil Engineer | |
| Mr | E C St John | Civil Engineer, MIEE | |
| Mr | S F Winkley | Civil Engineer | |
| Mr | W H Clegg | Senior Examiner of Technical Accounts, AMICE | |
| Mr | L G Heath | Examiner of Technical Accounts | |
|
Department of the Controller-General of Civil Aviation |
|||
| Maj-Gen | Sir Frederick H Sykes | Controller-General of Civil Aviation, GBE, KCB, CMG; later AVM | |
| Lt Col | R D Waterhouse | Private Secretary, CMG | |
| Maj-Gen | Ernest D Swinton | Controller of Information, CB, DSO | |
| Gp Capt | Lyster F Blandy | Acting Controller of Communications, DSO; later A/Cdre | 1 May 1919 |
| Mr | J A Webster | Acting Controller of Aerodromes and Licensing, CBE, AFC | |
| Sir Napier Shaw | Director of Meteorological Office, LLD, ScD, FRS | ||
| Wg Cdr | W D Beatty | Acting Deputy Controller, CBE, AFC | |
| Lt Col | W O Raikes | Deputy Controller, OBE | |
| Sqn Ldr | W R Bernard | Senior Assistant | |
| Mr | G B Cockburn | Senior Assistant | |
| Fg Off | C P Robertson | Senior Assistant | |
| Lt Col | F C Shelmerdine | Senior Assistant, OBE | |
| Maj | O G G Villiers | Senior Assistant, DSO | |
| Lt Col | J Waley-Cohen | Senior Assistant, CMG, DSO | |
| Fg Off | A W Armstrong | Junior Assistant | |
| Lt | C H Biddlecombe | Junior Assistant | |
| Maj | W J C Brown | Junior Assistant | |
| Capt | F A Cobb | Junior Assistant | |
| Sqn Ldr | J P C Cooper | Junior Assistant, OBE, MC | |
| Sqn Ldr | S J V Fill | Junior Assistant, OBE | |
| Lt | J M Pearson | Junior Assistant | |
| Maj | W G T Pope | Junior Assistant | |
| Flt Lt | A F R P H Somerset-Leeke | Acting Junior Assistant | |
| Mr | D C Telford | Junior Assistant | |
| Capt | B Thomson | Junior Assistant | |
| Capt | C A Watson-Taylor | Junior Assistant | |
| Lt | F S Wilkins | Junior Assistant | |
| Capt | G B Williams | Junior Assistant | |
| Sqn Ldr | B H N H Hamilton | RAF Communications, DSO |
|
| Flt Lt | E L Johnston | RAF Communications, AFC | |
| Fg Off | W H Osman | RAF Communications | |
| Fg Off | F A Holmes | RAF Communications, |
|
|
Department of the Director-General of Supply and Research |
|||
|
This department was undergoing re-constitution |
|||
Source - February 1920 Air Force List
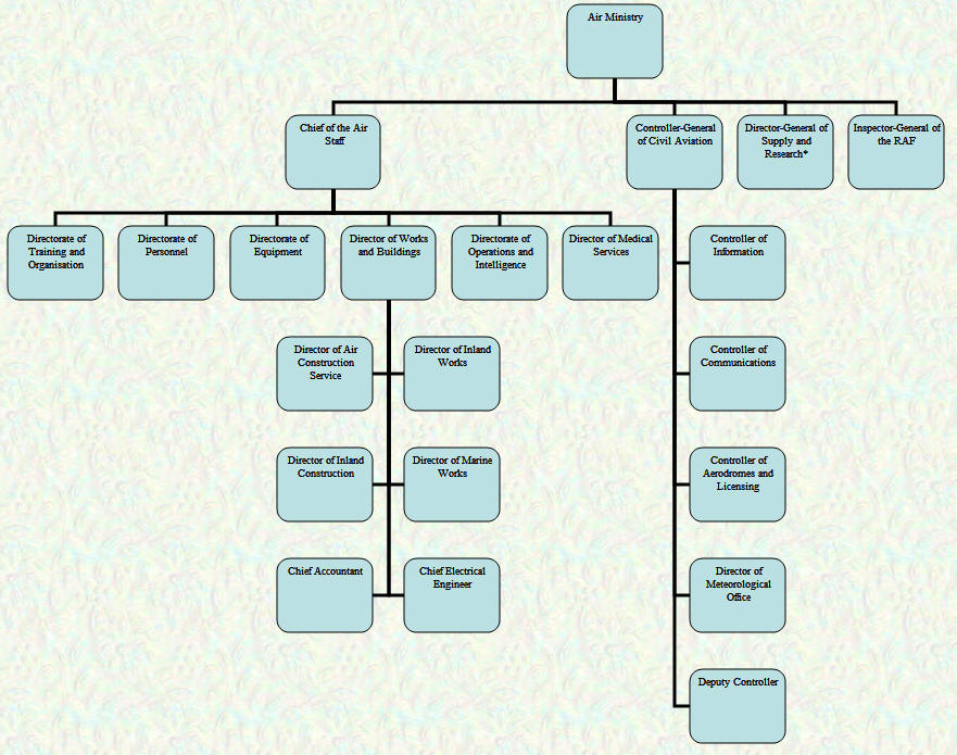
Organisational Chart - see February
| Air Council | ||
| Rank | Name | Notes |
| The Rt Hon Winston S Churchill | Secretary of State for Air, President of the Air Council, MP | |
| Maj | G C Tryon | Under-Secretary of State for Air, Vice President of the Air Council, MP |
| The Rt Hon The Marquess of Londonderry | Finance Member of the Council, MVO | |
| AM | Sir Hugh M Trenchard | Chief of the Air Staff, KCB, DSO; later MRAF |
| Maj-Gen | Sir Frederick H Sykes | Controller-General of Civil Aviation, KCB, CMG; later AVM |
| AVM | Director-General of Supply and Research, CB, CMG; later MRAF | |
| Sir James Stevenson | Additional Member, Bart | |
| Wg Cdr | W Alexander | Additional Member, CMG, DSO |
| Sir W A Robinson | Secretary, KCB, CBE | |
| Rank | Name | Notes | Date |
|
Department of the Chief of the Air Staff |
|||
| AM | Sir Hugh M Trenchard | Chief of the Air Staff, Bart, KCB, DSO; later MRAF | 31 Mar 1919 |
| Capt | T B Marson | Private Secretary, MBE | |
| Sqn Ldr | F K Haskins | DSC | 26 May 1919 |
| Directorate of Operation and Intelligence | |||
| A/Cdre | Director, CMG CBE; later ACM | 8 Sep 1919 | |
| Wg Cdr | CMG, DSO, OBE; later A/Cdre | 1 Aug 1919 | |
| Wg Cdr |
A H W E Wynn |
OBE | 18 Oct 1918 |
| Sqn Ldr | DSO, MC; later AM | 1 May 1919 | |
| Sqn Ldr | A R Boyle | 10 Jan 1919 | |
| Flt Lt | D S K Crosbie | OBE | 27 Aug 1919 |
| Flt Lt | Richard B Maycock | OBE; later A/Cdre | 1 May 1919 |
| Flt Lt | P G N Ommanney | 23 Oct 1919 | |
| Flt Lt | S Nixon | 1 May 1919 | |
| Flt Lt | DSC; later AVM | 8 Sep 1919 | |
| Fg Off |
R Gambier-Parry |
1 May 1919 | |
| Directorate of Training and Organisation | |||
| A/Cdre | Philip W Game | Director, CB, DSO; later AVM | 8 Mar 1919 |
| Gp Capt | Deputy Director, CMG, DSO, MC; later ACM | 1 Jun 1919 | |
| Wg Cdr | I Curtis | 1 May 1919 | |
| Wg Cdr | CMG, MC; later ACM | 18 Jul 1919 | |
| Sqn Ldr | A C Winter | OBE | 1 Jul 1919 |
| Sqn Ldr | E G H Clarke | MC | 1 May 1919 |
| Sqn Ldr | E J Hodsoll | 1 Jul 1919 | |
| Sqn Ldr | DSO, OBE, MC; later AM | 31 Jul 1819 | |
| Flt Lt | W Hodgson | OBE | 16 Jul 1918 |
| Flt Lt | W E Aylwin | OBE | 1 Apr 1918 |
| Flt Lt | later A/Cdre | 1 May 1919 | |
| Flt Lt | B H Sisson | 1 May 1919 | |
| Flt Lt | C S Morice | MC | 1 May 1919 |
| Flt Lt | R E H Daniel | 15 Jan 1920 | |
| Flt Lt | W T S Williams | DSC | 1 Apr 1918 |
| Fg Off | W G E Hayman | 17 Aug 1918 | |
| Fg Off | R V Bramwell-Davis | 1 Sep 1919 | |
| Flt Lt | J M Bell | 11 Dec 1918 | |
| Fg Off | H C Pyper | 29 Oct 1919 | |
| Directorate of Personnel | |||
| R-Adm | Cecil F Lambert | Director | 13 Feb 1919 |
| Gp Capt | Deputy Director, CMG, AM; later MRAF | 1 Aug 1919 | |
| Wg Cdr | G T Brierley | DSO | 1 Apr 1918 |
| Sqn Ldr | W J Ryan | OBE | 6 Dec 1918 |
| Sqn Ldr | A H S Steele-Perkins | OBE | 1 May 1919 |
| Sqn Ldr | OBE; later AVM | 1 Apr 1918 | |
| Sqn Ldr | J H Lidderdale | 1 Sep 1919 | |
| Sqn Ldr | H L Jackson | 13 Feb 1919 | |
| Sqn Ldr | F W Trott | MC | 1Apr 1918 |
| Flt Lt | F G Stammers | 1 Jun 1919 | |
| Flt Lt | R Addenbrooke-Prout | OBE, MC | |
| Flt Lt | C G Murray | 1 May 1919 | |
| Flt Lt | OBE; later A/Cdre | 30 Oct 1919 | |
| Fg Off | A T Wynyard Wright | 23 Feb 1920 | |
| Fg Off | E N D Worsley | 1 Aug 1919 | |
| Fg Off | H G Stuart | 10 Nov 1918 | |
| Fg Off | H Dawes | 4 Oct 1918 | |
| Plt Off | H Baker | 1Aug 1919 | |
| Fg Off | E N T Edwardes | 1 May 1919 | |
|
Directorate of Equipment |
|||
| A/Cdre | Director, CB, CMG, DSO | 27 Feb 1919 | |
| A/Cdre | Deputy Director, CMG, CBE, DSO | 115 Feb 1920 | |
| Gp Capt | Deputy Director (Quartermaster Services), CMG, DSO, MVO; later AVM | 1 Jul 1919 | |
| Wg Cdr | A Sykes | OBE | 15 Apr 1918 |
| Sqn Ldr | George Laing | later AVM | 1 May 1919 |
| Sqn Ldr | T O Lyons | OBE | 1 Apr 1918 |
| Sqn Ldr | A L C Neame | 1 May 1919 | |
| Flt Lt | Rudell W Thomas | 1 May 1919 | |
| Sqn Ldr | F C Williams | OBE | 19 Feb 1919 |
| Sqn Ldr | H A R Aubrey | OBE, MC | |
| Flt Lt | W G P Young | OBE | 28 Dec 1918 |
| Flt Lt | G E Stagg | MBE | 1 Apr 1918 |
| Flt Lt | OBE; later A/Cdre | 1 Apr 1918 | |
| Flt Lt | D McBirney | 1 Apr 1918 | |
| Flt Lt | D W Wilson | 1 May 1919 | |
| Flt Lt | P Adams | OBE | 1 Apr 1918 |
| Flt Lt | later A/Cdre | 1 Oct 1918 | |
| Flt Lt | L J Killmayer | 13 Mar 1919 | |
| Flt Lt | C F Rasmusen | OBE | 9 Oct 1919 |
| Flt Lt | W H G Maton | MBE | 1 May 1919 |
| Fg Off | G W Longstaff | 1 May 1919 | |
| Flt Lt | later A/Cdre | 1 Aug 1919 | |
| Hon Flt Lt (Fg Off) | H W Clarke | 1 Jul 1919 | |
| Flt Lt | W R Baldwin-Wiseman | 18 Nov 1918 | |
| Flt Lt | OBE; later AVM | 13 Nov 1919 | |
| Flt Lt | later A/Cdre | 1 May 1919 | |
| Flt Lt | N R Fuller | 1 May 1919 | |
| Flt Lt | A D Newbury | 1 May 1919 | |
| Flt Lt | DSC; later AM | 11 Feb 1920 | |
| Flt Lt | F J Hooper | 1 Apr 1918 | |
| Fg Off | later A/Cdre | 1 Oct 1919 | |
| Fg Off | H J Birtles | 24 Nov 1919 | |
| Fg Off | N Robertson | ||
| Fg Off | W D Miller | 25 Sep 1918 | |
| Fg Off | H E Burrell | 24 Mar 1919 | |
| Fg Off | David Smith | 1 Apr 1918 | |
| Fg Off | C H Masters | 1 Mar 1919 | |
| Fg Off | R V J S Hogan | 13 Feb 1919 | |
| Fg Off | T H Evans | 1 May 1919 | |
| Plt Off | later A/Cdre | 1 May 1919 | |
| Fg Off | G F Law | 8 Jan 1919 | |
| Fg Off | A Holmes | 18 Nov 1918 | |
| Fg Off | H P Bridges | 1 May 1919 | |
| Fg Off | C A Longhurst | 3 Sep 1918 | |
| Fg Off | A T Cooper | 1 May 1919 | |
| Hon Fg Off (Plt Off) | W E Harper | MC | 1May 1919 |
| Hon Fg Off (Plt Off) | R H Smyth | 5 Jun 1918 | |
| Plt Off | R Wight | 14 Feb 1919 | |
| Fg Off | W J Bray | 1 May 1919 | |
| Plt Off | C Y Mitchell | 1 Aug 1919 | |
| Fg Off | J T Vernon | 1 May 1919 | |
| Fg Off | A H Comfort | 1 May 1919 | |
| Fg Off | C H Boreham | 1 May 1919 | |
| Plt Off | D W Dean | 1 May 1919 | |
| Plt Off | James Hobbs | 1 May 1919 | |
|
Directorate of Medical Services |
|||
| Act A/Cdre | M H G Fell | Director | 1 May 1919 |
| Wg Cdr | H Cooper | Deputy Director, DSO | 6 Sep 1919 |
| Act Wg Cdr (Flt Lt) | J McIntyre | MC | 7 Nov 1918 |
| Act Sqn Ldr | H A Treadgold | 6 Sep 1919 | |
|
Directorate of Works and Buildings |
|||
| Maj-Gen | Sir Andrew M Stuart | Director of Works and Buildings, KCMG, CB | |
| Mr | H P Northcote | Personal Assistant, MBE | |
| Mr | H E Oakley | Deputy Director of Works and Buildings, OBE, MInstCE | |
| Mr | R F M Pearson | Superintending Civil Engineer (Grade I), MInstCE | |
| Mr | A M A Struben | Superintending Civil Engineer (Grade I), OBE | |
| Mr | A Gilpin | Superintending Civil Engineer (Grade II) | |
| Mr | C H Andrews | Civil Engineer, MBE | |
| Mr | F G Davis | Acting Civil Engineer, AMInstCE | |
| Mr | S Dexter | Civil Engineer, LRIBA | |
| Mr | J McClure | Civil Engineer | |
| Mr | J Newton | Acting Civil Engineer | |
| Mr | H V R Schofield | Acting Civil Engineer | |
| Mr | H Shires | Acting Civil Engineer | |
| Mr | J B Walker | Civil Engineer, OBE | |
| Mr | H Hughes | Chief Surveyor | |
| Mr | A J Allnut | Surveyor, MBE | |
| Mr | W S Crosher | Surveyor, PASI | |
| Mr | F C Knibb | Surveyor, MBE, FSI | |
| Mr | P Mann | Surveyor | |
| Mr | E Moore | Surveyor | |
| Mr | C W Perry | Surveyor | |
| Mr | T D Mackie | Deputy Director of Maintenance, CMG, OBE | |
| Mr | D Goad | Superintending Civil Engineer (Grade II), OBE | |
| Mr | J R Harland | Superintending Civil Engineer (Grade II) | |
| Mr | T Kerr-Jones | Civil Engineer | |
| Mr | A H Dawson | Surveyor | |
| Mr | S B F Carter | Chief Stores and Accounts Officer, OBE | |
| Mr | E W F Cherry | Stores and Accounts Officer, OBE | |
| Mr | F E Stanley | Stores and Accounts Officer, OBE | |
| Chief Electrical Engineer | |||
| Mr | J D K Restler | Chief Mechanical and Electrical Engineer | |
| Mr | H S Watson | Superintending Civil Engineer (Grade II), BA, MInstCE | |
| Mr | H Booker | Civil Engineer, MBE, AMIMarE | |
| Mr | C W Crosbie | Civil Engineer | |
| Mr | W P Durtnall | Civil Engineer, MIMarE | |
| Mr | J W Griggs | Civil Engineer, AMIMechE, AMIEE | |
| Mr | H E Mitchell | Civil Engineer | |
| Mr | E C St John | Civil Engineer, MIEE | |
| Mr | S F Winkley | Civil Engineer | |
| Mr | W H Clegg | Senior Examiner of Technical Accounts, AMICE | |
| Mr | L G Heath | Examiner of Technical Accounts | |
|
Department of the Controller-General of Civil Aviation |
|||
| Maj-Gen | Sir Frederick H Sykes | Controller-General of Civil Aviation, GBE, KCB, CMG; later AVM | |
| Lt Col | R D Waterhouse | Private Secretary, CMG | |
| Maj-Gen | Ernest D Swinton | Controller of Information, CB, DSO | |
| Gp Capt | Lyster F Blandy | Acting Controller of Communications, DSO; later A/Cdre | 1 May 1919 |
| Mr | J A Webster | Acting Controller of Aerodromes and Licensing, CBE, AFC | |
| Sir Napier Shaw | Director of Meteorological Office, LLD, ScD, FRS | ||
| Wg Cdr | W D Beatty | Acting Deputy Controller, CBE, AFC | |
| Lt Col | W O Raikes | Deputy Controller, OBE | |
| Sqn Ldr | W R Bernard | Senior Assistant | |
| Mr | G B Cockburn | Senior Assistant | |
| Fg Off | C P Robertson | Senior Assistant | |
| Lt Col | F C Shelmerdine | Senior Assistant, OBE | |
| Lt Col | J L Travers | Senior Assistant, OBE | |
| Maj | O G G Villiers | Senior Assistant, DSO | |
| Lt Col | J Waley-Cohen | Senior Assistant, CMG, DSO | |
| Fg Off | A W Armstrong | Junior Assistant | |
| Lt | C H Biddlecombe | Junior Assistant | |
| Maj | W J C Brown | Junior Assistant | |
| Capt | F A Cobb | Junior Assistant | |
| Sqn Ldr | J P C Cooper | Junior Assistant, OBE, MC | |
| Capt | J A V Echevarri | Junior Assistant, OBE | |
| Sqn Ldr | S J V Fill | Junior Assistant, OBE | |
| Mr | P Gardner | Junior Assistant | |
| Lt | J M Pearson | Junior Assistant | |
| Mr | T Pearson | Junior Assistant | |
| Maj | W G T Pope | Junior Assistant | |
| Fg Off | S Ransom | Junior Assistant | |
| Lt | E M Rossiter | Junior Assistant | |
| Lt | L A Rushbrooke | Junior Assistant | |
| Maj | G H Scott | Junior Assistant, CBE, AFC | |
| Flt Lt | A F R P H Somerset-Leeke | Acting Junior Assistant | |
| Capt | B Thomson | Junior Assistant | |
| Capt | C A Watson-Taylor | Junior Assistant | |
| Lt | F S Wilkins | Junior Assistant | |
| Capt | G B Williams | Junior Assistant | |
| Sqn Ldr | B H N H Hamilton | RAF Communications, DSO |
|
| Flt Lt | E L Johnston | RAF Communications, AFC | |
| Fg Off | F A Holmes | RAF Communications, |
|
|
Department of the Director-General of Supply and Research |
|||
|
This department was undergoing re-constitution |
|||
Source - March 1920 Air Force List
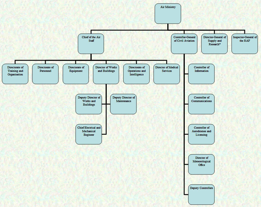
Organisational Chart - see February
| Air Council | ||
| Rank | Name | Notes |
| The Rt Hon Winston S Churchill | Secretary of State for Air, President of the Air Council, MP | |
| The Rt Hon The Marquess of Londonderry | Under-Secretary of State for Air, Vice President of the Air Council, KG, MVO | |
| AM | Sir Hugh M Trenchard | Chief of the Air Staff, KCB, DSO; later MRAF |
| Maj-Gen | Sir Frederick H Sykes | Controller-General of Civil Aviation, KCB, CMG; later AVM |
| AVM | Director-General of Supply and Research, CB, CMG; later MRAF | |
| Sir James Stevenson | Additional Member, Bart | |
| R-Adm | Cecil F Lambert | Additional Member |
| W F Nicholson | Secretary to the Air Ministry | |
| Rank | Name | Notes | Date |
|
Department of the Chief of the Air Staff |
|||
| AM | Sir Hugh M Trenchard | Chief of the Air Staff, Bart, KCB, DSO; later MRAF | 31 Mar 1919 |
| Capt | T B Marson | Private Secretary, MBE | |
| Sqn Ldr | F K Haskins | DSC | 26 May 1919 |
| Directorate of Operation and Intelligence | |||
| A/Cdre | Director, CMG CBE; later ACM | 8 Sep 1919 | |
| Wg Cdr | CMG, DSO, OBE; later A/Cdre | 1 Aug 1919 | |
| Wg Cdr |
A H W E Wynn |
OBE | 18 Oct 1918 |
| Sqn Ldr | DSO, MC; later AM | 1 May 1919 | |
| Sqn Ldr | A R Boyle | 10 Jan 1919 | |
| Flt Lt | D S K Crosbie | OBE | 27 Aug 1919 |
| Flt Lt | Richard B Maycock | OBE; later A/Cdre | 1 May 1919 |
| Flt Lt | P G N Ommanney | 23 Oct 1919 | |
| Flt Lt | S Nixon | 1 May 1919 | |
| Flt Lt | DSC; later AVM | 8 Sep 1919 | |
| Fg Off |
R Gambier-Parry |
1 May 1919 | |
| Directorate of Training and Organisation | |||
| A/Cdre | Philip W Game | Director, CB, DSO; later AVM | 8 Mar 1919 |
| Gp Capt | Deputy Director, CMG, DSO, MC; later ACM | 1 Jun 1919 | |
| Act Gp Capt | I Curtis | 1 May 1919 | |
| Wg Cdr | CMG, MC; later ACM | 18 Jul 1919 | |
| Sqn Ldr | A C Winter | OBE | 1 Jul 1919 |
| Sqn Ldr | E G H Clarke | MC | 1 May 1919 |
| Sqn Ldr | DSO, OBE, MC; later AM | 31 Jul 1819 | |
| Flt Lt | E J Hodsoll | 1 Jul 1919 | |
| Flt Lt | W Hodgson | OBE | 16 Jul 1918 |
| Flt Lt | W E Aylwin | OBE | 1 Apr 1918 |
| Flt Lt | later A/Cdre | 1 May 1919 | |
| Flt Lt | B H Sisson | 1 May 1919 | |
| Flt Lt | C S Morice | MC | 1 May 1919 |
| Flt Lt | R E H Daniel | 15 Jan 1920 | |
| Flt Lt | W T S Williams | DSC | 1 Apr 1918 |
| Fg Off | W G E Hayman | 17 Aug 1918 | |
| Fg Off | R V Bramwell-Davis | 1 Sep 1919 | |
| Flt Lt | J M Bell | 11 Dec 1918 | |
| Fg Off | H C Pyper | 29 Oct 1919 | |
| Directorate of Personnel | |||
| R-Adm | Cecil F Lambert | Director | 13 Feb 1919 |
| Gp Capt | Deputy Director, CMG, AM; later MRAF | 1 Aug 1919 | |
| Wg Cdr | G T Brierley | DSO | 1 Apr 1918 |
| Sqn Ldr | DSO, MC, DFC; later AM | ||
| Sqn Ldr | A H S Steele-Perkins | OBE | 1 May 1919 |
| Sqn Ldr | OBE; later AVM | 1 Apr 1918 | |
| Sqn Ldr | J H Lidderdale | 1 Sep 1919 | |
| Sqn Ldr | H L Jackson | 13 Feb 1919 | |
| Flt Lt | F W Trott | MC | 1Apr 1918 |
| Flt Lt | R Addenbrooke-Prout | OBE, MC | |
| Flt Lt | C G Murray | 1 May 1919 | |
| Flt Lt | OBE; later A/Cdre | 30 Oct 1919 | |
| Flt Lt | H Dawes | 4 Oct 1918 | |
| Fg Off | A T Wynyard Wright | 23 Feb 1920 | |
| Fg Off | E N D Worsley | 1 Aug 1919 | |
| Fg Off | E N T Edwardes | 1 May 1919 | |
|
Directorate of Equipment |
|||
| A/Cdre | Director, CB, CMG, DSO | 27 Feb 1919 | |
| A/Cdre | Deputy Director, CMG, CBE, DSO | 115 Feb 1920 | |
| Gp Capt | Deputy Director, CMG, DSO, MVO; later AVM | 1 Jul 1919 | |
| Sqn Ldr | George Laing | later AVM | 1 May 1919 |
| Sqn Ldr | A L C Neame | 1 May 1919 | |
| Sqn Ldr | R C Lane | 1 Apr 1918 | |
| Sqn Ldr | H A R Aubrey | OBE, MC | |
| Sqn Ldr | W G P Young | OBE | 28 Dec 1918 |
| Sqn Ldr | OBE; later AVM | 13 Nov 1919 | |
| Flt Lt | Rudell W Thomas | 1 May 1919 | |
| Flt Lt | G E Stagg | MBE | 1 Apr 1918 |
| Flt Lt | OBE; later A/Cdre | 1 Apr 1918 | |
| Flt Lt | D McBirney | 1 Apr 1918 | |
| Flt Lt | D W Wilson | 1 May 1919 | |
| Flt Lt | P Adams | OBE | 1 Apr 1918 |
| Flt Lt | later A/Cdre | 1 Oct 1918 | |
| Flt Lt | L J Killmayer | 13 Mar 1919 | |
| Flt Lt | C F Rasmusen | OBE | 9 Oct 1919 |
| Flt Lt | W H G Maton | MBE | 1 May 1919 |
| Flt Lt | later A/Cdre | 1 Aug 1919 | |
| Flt Lt | W R Baldwin-Wiseman | 18 Nov 1918 | |
| Flt Lt | later A/Cdre | 1 May 1919 | |
| Flt Lt | N R Fuller | 1 May 1919 | |
| Flt Lt | A D Newbury | 1 May 1919 | |
| Flt Lt | DSC; later AM | 11 Feb 1920 | |
| Flt Lt | F J Hooper | 1 Apr 1918 | |
| Flt Lt | later A/Cdre | 1 Oct 1919 | |
| Hon Flt Lt (Fg Off) | H W Clarke | 1 Jul 1919 | |
| Fg Off | G W Longstaff | 1 May 1919 | |
| Fg Off | H J Birtles | 24 Nov 1919 | |
| Fg Off | N Robertson | ||
| Fg Off | H E Burrell | 24 Mar 1919 | |
| Fg Off | David Smith | 1 Apr 1918 | |
| Fg Off | C H Masters | 1 Mar 1919 | |
| Fg Off | R V J S Hogan | 13 Feb 1919 | |
| Fg Off | T H Evans | 1 May 1919 | |
| Plt Off | later A/Cdre | 1 May 1919 | |
| Fg Off | G F Law | 8 Jan 1919 | |
| Fg Off | A Holmes | 18 Nov 1918 | |
| Fg Off | H P Bridges | 1 May 1919 | |
| Fg Off | C A Longhurst | 3 Sep 1918 | |
| Fg Off | A T Cooper | 1 May 1919 | |
| Fg Off | W J Bray | 1 May 1919 | |
| Fg Off | J T Vernon | 1 May 1919 | |
| Fg Off | A H Comfort | 1 May 1919 | |
| Fg Off | C H Boreham | 1 May 1919 | |
| Fg Off | D W Dean | 1 May 1919 | |
| Hon Fg Off (Plt Off) | R H Smyth | 5 Jun 1918 | |
| Plt Off | R Wight | 14 Feb 1919 | |
| Plt Off | C Y Mitchell | 1 Aug 1919 | |
| Plt Off | James Hobbs | 1 May 1919 | |
|
Directorate of Medical Services |
|||
| Act A/Cdre | M H G Fell | Director | 1 May 1919 |
| Wg Cdr | H Cooper | Deputy Director, DSO | 6 Sep 1919 |
| Wg Cdr | J McIntyre | MC | 7 Nov 1918 |
| Sqn Ldr | H A Treadgold | 6 Sep 1919 | |
|
Directorate of Works and Buildings |
|||
| Maj-Gen | Sir Andrew M Stuart | Director of Works and Buildings, KCMG, CB | |
| Mr | H P Northcote | Personal Assistant, MBE | |
| Mr | H E Oakley | Deputy Director of Works and Buildings, OBE, MInstCE | |
| Mr | R F M Pearson | Superintending Civil Engineer (Grade I), MInstCE | |
| Mr | A M A Struben | Superintending Civil Engineer (Grade I), OBE | |
| Mr | A Gilpin | Superintending Civil Engineer (Grade II) | |
| Mr | C H Andrews | Civil Engineer, MBE | |
| Mr | F G Davis | Acting Civil Engineer, AMInstCE | |
| Mr | S Dexter | Civil Engineer, LRIBA | |
| Mr | J McClure | Civil Engineer | |
| Mr | J Newton | Acting Civil Engineer | |
| Mr | H V R Schofield | Acting Civil Engineer | |
| Mr | H Shires | Acting Civil Engineer | |
| Capt | J B Walker | Civil Engineer, OBE | |
| Mr | H Hughes | Chief Surveyor | |
| Mr | A J Allnut | Surveyor, MBE | |
| Mr | W S Crosher | Surveyor, PASI | |
| Mr | F C Knibb | Surveyor, MBE, FSI | |
| Mr | P Mann | Surveyor | |
| Mr | E Moore | Surveyor | |
| Mr | C W Perry | Surveyor | |
| Col | T D Mackie | Deputy Director of Maintenance, CMG, OBE | |
| Maj | D Goad | Superintending Civil Engineer (Grade II), OBE | |
| Maj | J R Harland | Superintending Civil Engineer (Grade II) | |
| Lt | T Kerr-Jones | Civil Engineer | |
| Mr | A H Dawson | Surveyor | |
| Mr | S B F Carter | Chief Stores and Accounts Officer, OBE | |
| Mr | E W F Cherry | Stores and Accounts Officer, OBE | |
| Mr | F E Stanley | Stores and Accounts Officer, OBE | |
| Chief Electrical Engineer | |||
| Mr | J D K Restler | Chief Mechanical and Electrical Engineer | |
| Mr | H S Watson | Superintending Civil Engineer (Grade II), BA, MInstCE | |
| Lt | H Booker | Civil Engineer, MBE, AMIMarE | |
| Mr | C W Crosbie | Civil Engineer | |
| Capt | W P Durtnall | Civil Engineer, MIMarE | |
| Maj | J W Griggs | Civil Engineer, AMIMechE, AMIEE | |
| Mr | H E Mitchell | Civil Engineer | |
| Maj | E C St John | Civil Engineer, MIEE | |
| Capt | S F Winkley | Civil Engineer | |
| Capt | W H Clegg | Senior Examiner of Technical Accounts, AMICE | |
| Mr | L G Heath | Examiner of Technical Accounts | |
|
Department of the Controller-General of Civil Aviation |
|||
| Maj-Gen | Sir Frederick H Sykes | Controller-General of Civil Aviation, GBE, KCB, CMG; later AVM | |
| Lt Col | R D Waterhouse | Private Secretary, CMG | |
| Maj-Gen | Ernest D Swinton | Controller of Information, CB, DSO | |
| Gp Capt | Lyster F Blandy | Acting Controller of Communications, DSO; later A/Cdre | 1 May 1919 |
| Mr | J A Webster | Acting Controller of Aerodromes and Licensing, CBE, AFC | |
| Sir Napier Shaw | Director of Meteorological Office, LLD, ScD, FRS | ||
| Wg Cdr | W D Beatty | Acting Deputy Controller, CBE, AFC | |
| Lt Col | W O Raikes | Deputy Controller, OBE | |
| Sqn Ldr | W R Bernard | Senior Assistant | |
| Mr | G B Cockburn | Senior Assistant | |
| Fg Off | C P Robertson | Senior Assistant | |
| Lt Col | F C Shelmerdine | Senior Assistant, OBE | |
| Lt Col | J L Travers | Senior Assistant, OBE | |
| Maj | O G G Villiers | Senior Assistant, DSO | |
| Lt Col | J Waley-Cohen | Senior Assistant, CMG, DSO | |
| Fg Off | A W Armstrong | Junior Assistant | |
| Lt | C H Biddlecombe | Junior Assistant | |
| Maj | W J C Brown | Junior Assistant | |
| Capt | F A Cobb | Junior Assistant | |
| Sqn Ldr | J P C Cooper | Junior Assistant, OBE, MC | |
| Lt | F C Deane | Junior Assistant | |
| Capt | J A V Echevarri | Junior Assistant, OBE | |
| Sqn Ldr | S J V Fill | Junior Assistant, OBE | |
| Mr | P Gardner | Junior Assistant | |
| Maj | R G Gould | Junior Assistant | |
| Maj | L M Lilley | Junior Assistant | |
| Lt | J M Pearson | Junior Assistant | |
| Mr | T Pearson | Junior Assistant | |
| Maj | W G T Pope | Junior Assistant | |
| Fg Off | S Ransom | Junior Assistant | |
| Lt | E M Rossiter | Junior Assistant | |
| Lt | L A Rushbrooke | Junior Assistant | |
| Maj | G H Scott | Junior Assistant, CBE, AFC | |
| Capt | B Thomson | Junior Assistant | |
| Capt | C A Watson-Taylor | Junior Assistant | |
| Lt | F S Wilkins | Junior Assistant | |
| Capt | G B Williams | Junior Assistant | |
| Sqn Ldr | B H N H Hamilton | RAF Communications, DSO | |
| Flt Lt | E L Johnston | RAF Communications, AFC | |
| Fg Off | J C Coulson | RAF Communications | |
|
Department of the Director-General of Supply and Research |
|||
|
This department was undergoing re-constitution |
|||
Source - May 1920 Air Force List
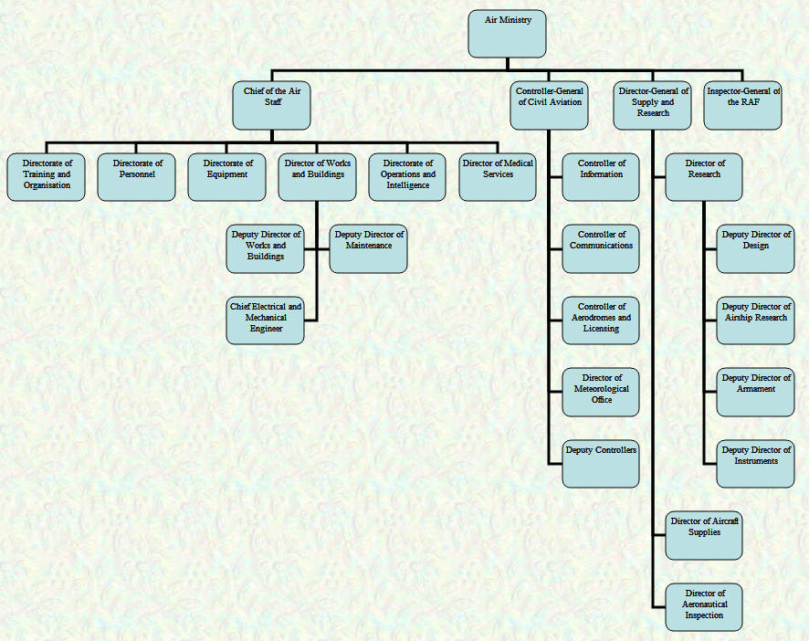
Organisational Chart - see February
| Rank | Name | Notes | Date |
|
Department of the Chief of the Air Staff |
|||
| AM | Sir Hugh M Trenchard | Chief of the Air Staff, Bart, KCB, DSO; later MRAF | 31 Mar 1919 |
| Capt | T B Marson | Private Secretary, MBE | |
| Sqn Ldr | F K Haskins | DSC | 26 May 1919 |
| Directorate of Operation and Intelligence | |||
| A/Cdre | Director, CMG CBE; later ACM | 8 Sep 1919 | |
| Wg Cdr | CMG, DSO, OBE; later A/Cdre | 1 Aug 1919 | |
| Wg Cdr |
A H W E Wynn |
OBE | 18 Oct 1918 |
| Sqn Ldr | DSO, MC; later AM | 1 May 1919 | |
| Sqn Ldr | A R Boyle | 10 Jan 1919 | |
| Sqn Ldr | D S K Crosbie | OBE | 27 Aug 1919 |
| Flt Lt | Richard B Maycock | OBE; later A/Cdre | 1 May 1919 |
| Flt Lt | P G N Ommanney | 23 Oct 1919 | |
| Flt Lt | S Nixon | 1 May 1919 | |
| Flt Lt | DSC; later AVM | 8 Sep 1919 | |
| Flt Lt | VC, MC; later A/Cdre | ||
| Flt Lt | G N Humphreys | ||
| Flt Lt | F P Adams | ||
| Fg Off |
R Gambier-Parry |
1 May 1919 | |
| Directorate of Training and Organisation | |||
| A/Cdre | Philip W Game | Director, CB, DSO; later AVM | 8 Mar 1919 |
| Gp Capt | Deputy Director, CMG, DSO, MC; later ACM | 1 Jun 1919 | |
| Act Gp Capt | I Curtis | 1 May 1919 | |
| Wg Cdr | J T Cull | DSO | 18 Jul 1919 |
| Wg Cdr | CMG, MC; later ACM | 18 Jul 1919 | |
| Sqn Ldr | A C Winter | OBE | 1 Jul 1919 |
| Sqn Ldr | MC, DFC; later A/Cdre | ||
| Sqn Ldr | DSO, OBE, MC; later AM | 31 Jul 1819 | |
| Flt Lt | E J Hodsoll | 1 Jul 1919 | |
| Flt Lt | C S Morice | MC | 1 May 1919 |
| Flt Lt | W Hodgson | OBE | 16 Jul 1918 |
| Flt Lt | W E Aylwin | OBE | 1 Apr 1918 |
| Flt Lt | later A/Cdre | 1 May 1919 | |
| Flt Lt | R E H Daniel | 15 Jan 1920 | |
| Flt Lt | B H Sisson | 1 May 1919 | |
| Fg Off | W T S Williams | ||
| Fg Off | A B Wiggin | ||
| Fg Off | D F Cox | ||
| Fg Off | H C Pyper | 29 Oct 1919 | |
| Fg Off | W G E Hayman | 17 Aug 1918 | |
| Fg Off | R V Bramwell-Davis | 1 Sep 1919 | |
| Fg Off | J M Bell | 11 Dec 1918 | |
| Fg Off | G T Stroud | ||
| Directorate of Personnel | |||
| R-Adm | Sir Cecil F Lambert | Director, KCB | 13 Feb 1919 |
| Gp Capt | Deputy Director, CMG, AM; later MRAF | 1 Aug 1919 | |
| Wg Cdr | CBE, MC; later A/Cdre | ||
| Wg Cdr | G T Brierley | DSO | 1 Apr 1918 |
| Sqn Ldr | A H S Steele-Perkins | OBE | 1 May 1919 |
| Sqn Ldr | OBE; later AVM | 1 Apr 1918 | |
| Sqn Ldr | DSO, MC, DFC; later AM | ||
| Sqn Ldr | J H Lidderdale | 1 Sep 1919 | |
| Sqn Ldr | H A Michell | ||
| Sqn Ldr | H L Jackson | 13 Feb 1919 | |
| Flt Lt | R Addenbrooke-Prout | OBE, MC | |
| Flt Lt | C G Murray | 1 May 1919 | |
| Flt Lt | F W Trott | MC | 1Apr 1918 |
| Flt Lt | OBE; later A/Cdre | 30 Oct 1919 | |
| Flt Lt | later A/Cdre | ||
| Flt Lt | H Dawes | 4 Oct 1918 | |
| Fg Off | J M J C J I Rock | ||
| Fg Off | E N D Worsley | 1 Aug 1919 | |
| Fg Off | E N T Edwardes | 1 May 1919 | |
| Fg Off | J Freeman-Fowler | ||
|
Directorate of Equipment |
|||
| A/Cdre | Director, CB, CMG, DSO | 27 Feb 1919 | |
| A/Cdre | Deputy Director, CMG, CBE, DSO | 115 Feb 1920 | |
| Gp Capt | Deputy Director, CMG, DSO, MVO; later AVM | 1 Jul 1919 | |
| Wg Cdr | H A Williamson | CMG, AFC | |
| Sqn Ldr | George Laing | later AVM | 1 May 1919 |
| Sqn Ldr | OBE; later A/Cdre | ||
| Sqn Ldr | AFC; later AVM | ||
| Sqn Ldr | R C Lane | 1 Apr 1918 | |
| Sqn Ldr | H A R Aubrey | OBE, MC | |
| Sqn Ldr | W G P Young | OBE | 28 Dec 1918 |
| Sqn Ldr | OBE; later AVM | 13 Nov 1919 | |
| Flt Lt | Rudell W Thomas | 1 May 1919 | |
| Flt Lt |
Walter J B Curtis OBE; later AVM |
||
| Flt Lt | W R Baldwin-Wiseman | 18 Nov 1918 | |
| Flt Lt | C Mason | ||
| Flt Lt | G E Stagg | MBE | 1 Apr 1918 |
| Flt Lt | OBE; later A/Cdre | 1 Apr 1918 | |
| Flt Lt | D McBirney | 1 Apr 1918 | |
| Flt Lt | D W Wilson | 1 May 1919 | |
| Flt Lt | P Adams | OBE | 1 Apr 1918 |
| Flt Lt | later A/Cdre | 1 May 1919 | |
| Flt Lt | later A/Cdre | 1 Oct 1918 | |
| Flt Lt | N R Fuller | 1 May 1919 | |
| Flt Lt | L J Killmayer | 13 Mar 1919 | |
| Flt Lt | C F Rasmusen | OBE | 9 Oct 1919 |
| Flt Lt | W E G Beauforte-Greenwood | ||
| Flt Lt | A D Newbury | 1 May 1919 | |
| Flt Lt | DSC; later AM | 11 Feb 1920 | |
| Flt Lt | F J Hooper | 1 Apr 1918 | |
| Flt Lt | later A/Cdre | 1 Aug 1919 | |
| Flt Lt | W H G Maton | MBE | 1 May 1919 |
| Flt Lt | H G Etheridge | ||
| Flt Lt | later A/Cdre | 1 Oct 1919 | |
| Flt Lt | F A Baldwin | ||
| Hon Flt Lt (Fg Off) | H W Clarke | 1 Jul 1919 | |
| Fg Off | P M Brambleby | ||
| Fg Off | H J Birtles | 24 Nov 1919 | |
| Fg Off | N Robertson | ||
| Fg Off | H E Burrell | 24 Mar 1919 | |
| Fg Off | J H G McKee | ||
| Fg Off | G W Longstaff | 1 May 1919 | |
| Fg Off | David Smith | 1 Apr 1918 | |
| Fg Off | P J Murphy | ||
| Fg Off | A C Tapster | ||
| Fg Off | S G Linssen | ||
| Fg Off | T A G Hawley | ||
| Fg Off | E H Eldridge | ||
| Fg Off | C H Masters | 1 Mar 1919 | |
| Fg Off | R V J S Hogan | 13 Feb 1919 | |
| Fg Off | T H Evans | 1 May 1919 | |
| Plt Off | later A/Cdre | 1 May 1919 | |
| Fg Off | G F Law | 8 Jan 1919 | |
| Fg Off | A Holmes | 18 Nov 1918 | |
| Fg Off | J T Vernon | 1 May 1919 | |
| Fg Off | A H Comfort | 1 May 1919 | |
| Fg Off | H P Bridges | 1 May 1919 | |
| Fg Off | C H Boreham | 1 May 1919 | |
| Fg Off | T H Sills | ||
| Fg Off | C A Longhurst | 3 Sep 1918 | |
| Fg Off | D W Dean | 1 May 1919 | |
| Fg Off | A T Cooper | 1 May 1919 | |
| Fg Off | W J Bray | 1 May 1919 | |
| Fg Off | C Y Mitchell | 1 Aug 1919 | |
| Fg Off | James Hobbs | 1 May 1919 | |
| Fg Off | W H Golder | ||
| Fg Off | R H Smyth | ||
| Plt Off | R Wight | 14 Feb 1919 | |
|
Directorate of Medical Services |
|||
| Act A/Cdre | M H G Fell | Director | 1 May 1919 |
| Wg Cdr | H Cooper | Deputy Director, DSO | 6 Sep 1919 |
| Wg Cdr | J McIntyre | MC | 7 Nov 1918 |
| Sqn Ldr | H A Treadgold | 6 Sep 1919 | |
|
Directorate of Works and Buildings |
|||
| Maj-Gen | Sir Andrew M Stuart | Director of Works and Buildings, KCMG, CB | |
| Lt | H P Northcote | Personal Assistant, MBE | |
| Mr | H E Oakley | Deputy Director of Works and Buildings, OBE, MInstCE | |
| Mr | R F M Pearson | Superintending Civil Engineer (Grade I), MInstCE | |
| Maj | A M A Struben | Superintending Civil Engineer (Grade I), OBE | |
| Mr | A Gilpin | Superintending Civil Engineer (Grade II) | |
| Mr | C H Andrews | Civil Engineer, MBE | |
| Mr | F G Davis | Acting Civil Engineer, AMInstCE | |
| Mr | S Dexter | Civil Engineer, LRIBA | |
| Mr | J McClure | Civil Engineer | |
| Mr | J Newton | Acting Civil Engineer | |
| Mr | H V R Schofield | Acting Civil Engineer | |
| Mr | H Shires | Acting Civil Engineer | |
| Capt | J B Walker | Civil Engineer, OBE | |
| Mr | H Hughes | Chief Surveyor | |
| Mr | A J Allnut | Surveyor, MBE | |
| Mr | W S Crosher | Surveyor, PASI | |
| Mr | F C Knibb | Surveyor, MBE, FSI | |
| Mr | P Mann | Surveyor | |
| Mr | E Moore | Surveyor | |
| Mr | C W Perry | Surveyor | |
| Col | T D Mackie | Deputy Director of Maintenance, CMG, OBE | |
| Maj | D Goad | Superintending Civil Engineer (Grade II), OBE | |
| Maj | J R Harland | Superintending Civil Engineer (Grade II) | |
| Lt | T Kerr-Jones | Civil Engineer | |
| Mr | A H Dawson | Surveyor | |
| Mr | S B F Carter | Chief Stores and Accounts Officer, OBE | |
| Mr | E W F Cherry | Stores and Accounts Officer, OBE | |
| Mr | F E Stanley | Stores and Accounts Officer, OBE | |
| Chief Electrical Engineer | |||
| Mr | J D K Restler | Chief Mechanical and Electrical Engineer | |
| Mr | H S Watson | Superintending Civil Engineer (Grade II), BA, MInstCE | |
| Lt | H Booker | Civil Engineer, MBE, AMIMarE | |
| Mr | C W Crosbie | Civil Engineer | |
| Capt | W P Durtnall | Civil Engineer, MIMarE | |
| Maj | J W Griggs | Civil Engineer, AMIMechE, AMIEE | |
| Mr | H E Mitchell | Civil Engineer | |
| Maj | E C St John | Civil Engineer, MIEE | |
| Capt | S F Winkley | Civil Engineer | |
| Capt | W H Clegg | Senior Examiner of Technical Accounts, AMICE | |
| Mr | L G Heath | Examiner of Technical Accounts | |
|
Department of the Controller-General of Civil Aviation |
|||
| Maj-Gen | Sir Frederick H Sykes | Controller-General of Civil Aviation, GBE, KCB, CMG; later AVM | |
| Lt Col | R D Waterhouse | Private Secretary, CMG | |
| Maj-Gen | Ernest D Swinton | Controller of Information, CB, DSO | |
| Gp Capt | Lyster F Blandy | Acting Controller of Communications, DSO; later A/Cdre | 1 May 1919 |
| Mr | J A Webster | Acting Controller of Aerodromes and Licensing, CBE, AFC | |
| Sir Napier Shaw | Director of Meteorological Office, LLD, ScD, FRS | ||
| Wg Cdr | W D Beatty | Acting Deputy Controller, CBE, AFC | |
| Lt Col | W O Raikes | Deputy Controller, OBE | |
| Sqn Ldr | W R Bernard | Senior Assistant | |
| Mr | G B Cockburn | Senior Assistant | |
| Fg Off | C P Robertson | Senior Assistant | |
| Lt Col | F C Shelmerdine | Senior Assistant, OBE | |
| Lt Col | J L Travers | Senior Assistant, OBE | |
| Maj | O G G Villiers | Senior Assistant, DSO | |
| Lt Col | J Waley-Cohen | Senior Assistant, CMG, DSO | |
| Fg Off | A W Armstrong | Junior Assistant | |
| Lt | C H Biddlecombe | Junior Assistant | |
| Maj | W J C Brown | Junior Assistant | |
| Capt | F A Cobb | Junior Assistant | |
| Sqn Ldr | J P C Cooper | Junior Assistant, OBE, MC | |
| Lt | F C Deane | Junior Assistant | |
| Capt | J A V Echevarri | Junior Assistant, OBE | |
| Sqn Ldr | S J V Fill | Junior Assistant, OBE | |
| Mr | P Gardner | Junior Assistant | |
| Maj | R G Gould | Junior Assistant | |
| Mr | H Jones | Junior Assistant, MBE | |
| Maj | L M Lilley | Junior Assistant | |
| Lt | J M Pearson | Junior Assistant | |
| Mr | T Pearson | Junior Assistant | |
| Maj | W G T Pope | Junior Assistant | |
| Fg Off | S Ransom | Junior Assistant | |
| Lt | E M Rossiter | Junior Assistant | |
| Lt | L A Rushbrooke | Junior Assistant | |
| Lt | D Sinclair | Junior Assistant, | |
| Capt | B Thomson | Junior Assistant | |
| Capt | C A Watson-Taylor | Junior Assistant | |
| Lt | F S Wilkins | Junior Assistant | |
| Capt | G B Williams | Junior Assistant | |
| Sqn Ldr | B H N H Hamilton | RAF Communications, DSO | |
| Flt Lt | E L Johnston | RAF Communications, AFC | |
| Fg Off | J C Coulson | RAF Communications | |
|
Department of the Director-General of Supply and Research |
|||
|
This department was undergoing re-constitution |
|||
Source - June 1920 Air Force List
| Air Council | ||
| Rank | Name | Notes |
| The Rt Hon Winston S Churchill | Secretary of State for Air, President of the Air Council, MP | |
| The Rt Hon The Marquess of Londonderry | Under-Secretary of State for Air, Vice President of the Air Council, KG, MVO | |
| AM | Sir Hugh M Trenchard | Chief of the Air Staff, KCB, DSO; later MRAF |
| Maj-Gen | Sir Frederick H Sykes | Controller-General of Civil Aviation, KCB, CMG; later AVM |
| AVM | Director-General of Supply and Research, CB, CMG; later MRAF | |
| Sir James Stevenson | Additional Member, Bart | |
| R-Adm | Cecil F Lambert | Additional Member |
| W F Nicholson | Secretary to the Air Ministry | |

|
Department of the Finance Member |
|||
| Finance Department | |||
| Mr | W A Bland | Assistant Financial Secretary | |
| Mr | W F Connolly | Private Secretary, MBE | |
| Mr | L V Meadowcroft | Principal, Estimates Division | |
| Mr | W G Stevens | Assistant Principal, Estimates Division | |
| Mr | C G Caines | Higher Division Clerk, Estimates Division | |
| Mr | J S Ross | Acting Director of Finance for Personnel, CBE | |
| Mr | E M Knox | Acting Principal | |
| Mr | F W N Sibley | Principal | |
| Mr | J A Smith | Principal, OBE | |
| Mr | S T Blackwell | Assistant Principal | |
| Mr | E F Cliff | Assistant Principal | |
| Mr | H C Hamilton | Assistant Principal (on loan to Ministry of Food) | |
| Mr | J H Heath | Assistant Principal, MBE | |
| Mr | L F Schooling | Assistant Principal | |
| Mr | W G Clements | Higher Division Clerk | |
| Mr | B E Holloway | Acting Director of Finance and Material | |
| Mr | H W Clothier | Acting Principal | |
| Mr | J J O'Neill | Acting Principal | |
| Mr | J Sherlock | Principal | |
| Mr | J M Spaight | Principal, OBE | |
| Mr | W Acason | Assistant Principal | |
| Mr | G T Jones | Acting Assistant Principal | |
| Mr | N I Smith | Assistant Principal (Temporary), MBE | |
| Mr | W G West | Assistant Principal, MBE | |
| Mr | A B Wigfield | Chartered Accountant | |
| Mr | G Calder | Higher Division Clerk | |
| Mr | W E L Courtney | Higher Division Clerk | |
| Mr | W B Foden | Higher Division Clerk | |
| Mr | J B Proper | Higher Division Clerk | |
| Mr | H W Walsh | Higher Division Clerk | |
| Directorate of Lands (Joint Services for War Officer, Ministry of Munitions and Air Ministry) | |||
| Sir H Frank | Director-General of Lands, Bart, KCB | ||
| Mr | E H Coles | Controller of Lands/Deputy Director-General | |
| Col | E F Cobb | Chief Valuer and Compensation Officer, OBE | |
| Lt Col | A H J Thompson | Deputy Chief Valuer and Compensation Officer, OBE | |
| Lt Col | H D Jonas | Deputy Chief Valuer and Compensation Officer, OBE | |
| Capt | F Peter | Deputy Chief Valuer and Compensation Officer | |
| Mr | W W Palmer | Deputy Chief Valuer and Compensation Officer | |
| Fg Off | R W Davies | Deputy Chief Valuer and Compensation Officer | |
| Fg Off | H A Adams | Deputy Chief Valuer and Compensation Officer | |
| Lt | J Drew | Deputy Chief Valuer and Compensation Officer | |
| Rank | Name | Notes | Date |
|
Department of the Chief of the Air Staff |
|||
| AM | Sir Hugh M Trenchard | Chief of the Air Staff, Bart, KCB, DSO; later MRAF | 31 Mar 1919 |
| Capt | T B Marson | Private Secretary, MBE | |
| Sqn Ldr | F K Haskins | DSC | 26 May 1919 |
| Directorate of Operation and Intelligence | |||
| A/Cdre | Director, CMG CBE; later ACM | 8 Sep 1919 | |
| Wg Cdr | CMG, DSO, OBE; later A/Cdre | 1 Aug 1919 | |
| Wg Cdr |
A H W E Wynn |
OBE | 18 Oct 1918 |
| Sqn Ldr | DSO, MC; later AM | 1 May 1919 | |
| Sqn Ldr | A R Boyle | 10 Jan 1919 | |
| Sqn Ldr | D S K Crosbie | OBE | 27 Aug 1919 |
| Flt Lt | Richard B Maycock | OBE; later A/Cdre | 1 May 1919 |
| Flt Lt |
G J C Maxwell |
DFC, AFC | 29 Aug 1919 |
| Flt Lt | P G N Ommanney | 23 Oct 1919 | |
| Flt Lt | S Nixon | 1 May 1919 | |
| Flt Lt | DSC; later AVM | 8 Sep 1919 | |
| Flt Lt | VC, MC; later A/Cdre | ||
| Flt Lt | G N Humphreys | ||
| Flt Lt | F P Adams | ||
| Fg Off |
R Gambier-Parry |
1 May 1919 | |
| Directorate of Training and Organisation | |||
| A/Cdre | Philip W Game | Director, CB, DSO; later AVM | 8 Mar 1919 |
| Gp Capt | Deputy Director, CMG, DSO, MC; later ACM | 1 Jun 1919 | |
| Act Gp Capt | I Curtis | 1 May 1919 | |
| Act Gp Capt | J T Cull | DSO | 18 Jul 1919 |
| Wg Cdr | CMG, MC; later ACM | 18 Jul 1919 | |
| Sqn Ldr | A C Winter | OBE | 1 Jul 1919 |
| Sqn Ldr | MC, DFC; later A/Cdre | ||
| Sqn Ldr | DSO, OBE, MC; later AM | 31 Jul 1819 | |
| Flt Lt | E J Hodsoll | 1 Jul 1919 | |
| Flt Lt | MC, AFC; later A/Cdre | ||
| Flt Lt | C S Morice | MC | 1 May 1919 |
| Flt Lt | W Hodgson | OBE | 16 Jul 1918 |
| Flt Lt | W E Aylwin | OBE | 1 Apr 1918 |
| Flt Lt | later A/Cdre | 1 May 1919 | |
| Flt Lt | R E H Daniel | 15 Jan 1920 | |
| Flt Lt | B H Sisson | 1 May 1919 | |
| Fg Off | W T S Williams | ||
| Fg Off | D F Cox | ||
| Fg Off | H C Pyper | 29 Oct 1919 | |
| Fg Off | W G E Hayman | 17 Aug 1918 | |
| Fg Off | R V Bramwell-Davis | 1 Sep 1919 | |
| Fg Off | J M Bell | 11 Dec 1918 | |
| Fg Off | G T Stroud | ||
| Directorate of Personnel | |||
| R-Adm | Sir Cecil F Lambert | Director, KCB | 13 Feb 1919 |
| Gp Capt | Deputy Director, CMG, AM; later MRAF | 1 Aug 1919 | |
| Wg Cdr | CBE, MC; later A/Cdre | ||
| Wg Cdr | G T Brierley | DSO | 1 Apr 1918 |
| Sqn Ldr | A H S Steele-Perkins | OBE | 1 May 1919 |
| Sqn Ldr | OBE; later AVM | 1 Apr 1918 | |
| Sqn Ldr | DSO, MC, DFC; later AM | ||
| Sqn Ldr | J H Lidderdale | 1 Sep 1919 | |
| Sqn Ldr | George Dyson | ||
| Sqn Ldr | H A Michell | ||
| Sqn Ldr | H L Jackson | 13 Feb 1919 | |
| Flt Lt | R Addenbrooke-Prout | OBE, MC | |
| Flt Lt | C G Murray | 1 May 1919 | |
| Flt Lt | F W Trott | MC | 1Apr 1918 |
| Flt Lt | OBE; later A/Cdre | 30 Oct 1919 | |
| Flt Lt | later A/Cdre | ||
| Flt Lt | H Dawes | 4 Oct 1918 | |
| Fg Off | E N D Worsley | 1 Aug 1919 | |
| Fg Off | E N T Edwardes | 1 May 1919 | |
| Fg Off | J Freeman-Fowler | ||
|
Directorate of Equipment |
|||
| A/Cdre | Director, CB, CMG, DSO | 27 Feb 1919 | |
| A/Cdre | Deputy Director, CMG, CBE, DSO | 115 Feb 1920 | |
| Gp Capt | Deputy Director, CMG, DSO, MVO; later AVM | 1 Jul 1919 | |
| Wg Cdr | H A Williamson | CMG, AFC | |
| Wg Cdr | CBE; later A/Cdre | ||
| Sqn Ldr | George Laing | later AVM | 1 May 1919 |
| Sqn Ldr | OBE; later A/Cdre | ||
| Sqn Ldr | R C Lane | 1 Apr 1918 | |
| Sqn Ldr | H A R Aubrey | OBE, MC | |
| Sqn Ldr | W G P Young | OBE | 28 Dec 1918 |
| Sqn Ldr | OBE; later AVM | 13 Nov 1919 | |
| Flt Lt | Rudell W Thomas | 1 May 1919 | |
| Flt Lt | OBE; later AVM | ||
| Flt Lt | W R Baldwin-Wiseman | 18 Nov 1918 | |
| Flt Lt | C Mason | ||
| Flt Lt | G E Stagg | MBE | 1 Apr 1918 |
| Flt Lt | OBE; later A/Cdre | 1 Apr 1918 | |
| Flt Lt | D McBirney | 1 Apr 1918 | |
| Flt Lt | P Adams | OBE | 1 Apr 1918 |
| Flt Lt | later A/Cdre | 1 May 1919 | |
| Flt Lt | later A/Cdre | 1 Oct 1918 | |
| Flt Lt | N R Fuller | 1 May 1919 | |
| Flt Lt | L J Killmayer | 13 Mar 1919 | |
| Flt Lt | C F Rasmusen | OBE | 9 Oct 1919 |
| Flt Lt | W E G Beauforte-Greenwood | ||
| Flt Lt | A D Newbury | 1 May 1919 | |
| Flt Lt | DSC; later AM | 11 Feb 1920 | |
| Flt Lt | F J Hooper | 1 Apr 1918 | |
| Flt Lt | later A/Cdre | 1 Aug 1919 | |
| Flt Lt | W H G Maton | MBE | 1 May 1919 |
| Flt Lt | H G Etheridge | ||
| Flt Lt | later A/Cdre | 1 Oct 1919 | |
| Flt Lt | F A Baldwin | ||
| Hon Flt Lt (Fg Off) | H W Clarke | 1 Jul 1919 | |
| Fg Off | P M Brambleby | ||
| Fg Off | H J Birtles | 24 Nov 1919 | |
| Fg Off | N Robertson | ||
| Fg Off | W D Miller | ||
| Fg Off | David Smith | 1 Apr 1918 | |
| Fg Off | P J Murphy | ||
| Fg Off | A C Tapster | ||
| Fg Off | S G Linssen | ||
| Fg Off | T A G Hawley | ||
| Fg Off | E H Eldridge | ||
| Fg Off | C H Masters | 1 Mar 1919 | |
| Fg Off | R V J S Hogan | 13 Feb 1919 | |
| Fg Off | T H Evans | 1 May 1919 | |
| Plt Off | later A/Cdre | 1 May 1919 | |
| Fg Off | G F Law | 8 Jan 1919 | |
| Fg Off | A Holmes | 18 Nov 1918 | |
| Fg Off | J T Vernon | 1 May 1919 | |
| Fg Off | A H Comfort | 1 May 1919 | |
| Fg Off | H P Bridges | 1 May 1919 | |
| Fg Off | C H Boreham | 1 May 1919 | |
| Fg Off | T H Sills | ||
| Fg Off | C A Longhurst | 3 Sep 1918 | |
| Fg Off | D W Dean | 1 May 1919 | |
| Fg Off | A T Cooper | 1 May 1919 | |
| Fg Off | W J Bray | 1 May 1919 | |
| Fg Off | C Y Mitchell | 1 Aug 1919 | |
| Fg Off | James Hobbs | 1 May 1919 | |
| Fg Off | W H Golder | ||
| Fg Off | R H Smyth | ||
|
Directorate of Medical Services |
|||
| Act A/Cdre | M H G Fell | Director | 1 May 1919 |
| Wg Cdr | H Cooper | Deputy Director, DSO | 6 Sep 1919 |
| Wg Cdr | J McIntyre | MC | 7 Nov 1918 |
| Sqn Ldr | H A Treadgold | 6 Sep 1919 | |
| Act Sqn Ldr | A Grant | MBE | |
|
Directorate of Works and Buildings |
|||
| Maj-Gen | Sir Andrew M Stuart | Director of Works and Buildings, KCMG, CB | |
| Lt | H P Northcote | Personal Assistant, MBE | |
| Mr | H E Oakley | Deputy Director of Works and Buildings, OBE, MInstCE | |
| Mr | R F M Pearson | Superintending Civil Engineer (Grade I), MInstCE | |
| Maj | A M A Struben | Superintending Civil Engineer (Grade I), OBE | |
| Mr | A Gilpin | Superintending Civil Engineer (Grade II) | |
| Mr | C H Andrews | Civil Engineer, MBE | |
| Mr | F G Davis | Acting Civil Engineer, AMInstCE | |
| Mr | S Dexter | Civil Engineer, LRIBA | |
| Mr | J McClure | Civil Engineer | |
| Mr | J Newton | Acting Civil Engineer | |
| Mr | H V R Schofield | Acting Civil Engineer | |
| Mr | H Shires | Acting Civil Engineer | |
| Capt | J B Walker | Civil Engineer, OBE | |
| Mr | H Hughes | Chief Surveyor | |
| Mr | A J Allnut | Surveyor, MBE | |
| Mr | W S Crosher | Surveyor, PASI | |
| Mr | F C Knibb | Surveyor, MBE, FSI | |
| Mr | P Mann | Surveyor | |
| Mr | E Moore | Surveyor | |
| Mr | C W Perry | Surveyor | |
| Col | T D Mackie | Deputy Director of Maintenance, CMG, OBE | |
| Maj | D Goad | Superintending Civil Engineer (Grade II), OBE | |
| Maj | J R Harland | Superintending Civil Engineer (Grade II) | |
| Capt | T Kerr-Jones | Civil Engineer | |
| Capt | A H Dawson | Surveyor | |
| Lt Col | S B F Carter | Chief Stores and Accounts Officer, OBE | |
| Capt | F E Stanley | Stores and Accounts Officer, OBE | |
| Chief Electrical Engineer | |||
| Lt Col | J D K Restler | Chief Mechanical and Electrical Engineer, OBE, MInstCE, AMInstME, MIEE | |
| Mr | H S Watson | Superintending Civil Engineer (Grade II), BA, MInstCE | |
| Lt | H Booker | Civil Engineer, MBE, AMIMarE | |
| Mr | C W Crosbie | Civil Engineer, MIEE | |
| Capt | W P Durtnall | Civil Engineer, MIMarE | |
| Maj | J W Griggs | Civil Engineer, AMIMechE, AMIEE | |
| Mr | H E Mitchell | Civil Engineer, MICE, MIEE | |
| Maj | E C St John | Civil Engineer, MIEE | |
| Capt | S F Winkley | Civil Engineer | |
| Capt | W H Clegg | Senior Examiner of Technical Accounts, AMICE(I) | |
| Mr | L G Heath | Examiner of Technical Accounts | |
|
Department of the Controller-General of Civil Aviation |
|||
| Maj-Gen | Sir Frederick H Sykes | Controller-General of Civil Aviation, GBE, KCB, CMG; later AVM | |
| Lt Col | R D Waterhouse | Private Secretary, CMG | |
| Maj-Gen | Ernest D Swinton | Controller of Information, CB, DSO | |
| Gp Capt | Lyster F Blandy | Acting Controller of Communications, DSO; later A/Cdre | 1 May 1919 |
| Mr | J A Webster | Acting Controller of Aerodromes and Licensing, CBE, AFC | |
| Sir Napier Shaw | Director of Meteorological Office, LLD, ScD, FRS | ||
| Wg Cdr | W D Beatty | Deputy Controller, CBE, AFC | |
| Lt Col | W O Raikes | Deputy Controller, OBE | |
| Sqn Ldr | W R Bernard | Senior Assistant | |
| Mr | G B Cockburn | Senior Assistant | |
| Fg Off | C P Robertson | Senior Assistant | |
| Lt Col | F C Shelmerdine | Senior Assistant, OBE | |
| Lt Col | J L Travers | Senior Assistant, OBE | |
| Maj | O G G Villiers | Senior Assistant, DSO | |
| Lt Col | J Waley-Cohen | Senior Assistant, CMG, DSO | |
| Fg Off | A W Armstrong | Junior Assistant | |
| Lt | C H Biddlecombe | Junior Assistant | |
| Maj | W J C Brown | Junior Assistant | |
| Capt | F A Cobb | Junior Assistant | |
| Maj | J P C Cooper | Junior Assistant, OBE, MC | |
| Lt | F C Deane | Junior Assistant | |
| Capt | J A V Echevarri | Junior Assistant, OBE | |
| Maj | S J V Fill | Junior Assistant, OBE | |
| Mr | P Gardner | Junior Assistant | |
| Maj | R G Gould | Junior Assistant | |
| Mr | H Jones | Junior Assistant, MBE | |
| Maj | L M Lilley | Junior Assistant | |
| Mr | T Pearson | Junior Assistant | |
| Fg Off | S Ransom | Junior Assistant | |
| Lt | E M Rossiter | Junior Assistant | |
| Lt | L A Rushbrooke | Junior Assistant | |
| Lt | D Sinclair | Junior Assistant, | |
| Capt | B Thomson | Junior Assistant | |
| Capt | C A Watson-Taylor | Junior Assistant | |
| Lt | F S Wilkins | Junior Assistant | |
| Capt | G B Williams | Junior Assistant | |
| Sqn Ldr | B H N H Hamilton | RAF Communications, DSO | |
| Flt Lt | E L Johnston | RAF Communications, AFC | |
| Fg Off | J C Coulson | RAF Communications | |
| Lt Col | C B Heald | Medical Adviser, CBE (on loan from Board of Education) | |
|
Department of the Director-General of Supply and Research |
|||
| AVM | Director-General, KCB, CMG, CBE; later MRAF | ||
| A/Cdre | Acting Director of Research, CB, CMG, DSO, AFC; later ACM | ||
| Wg Cdr | E F Briggs | Acting Deputy Director of Design, DSO, OBE | |
| Wg Cdr | T R Cave-Browne-Cave | Acting Deputy Director of Airships Research, CBE | |
| Wg Cdr | Acting Deputy Director of Armament, OBE | ||
| Wg Cdr | Acting Deputy Director of Instruments, CMG, OBE; later A/Cdre | ||
| Mr | J R Erskine-Murray | Senior Assistant, DSc | |
| Mr | L F R Fell | Acting Senior Assistant, DSO, OBE | |
| Wg Cdr | J H A Landon | Acting Senior Assistant, DSO, OBE | |
| Flt Lt | J E M Pritchard | Acting Senior Assistant | |
| Maj | R Purves | Senior Assistant | |
| Wg Cdr | F Ranken | Acting Senior Assistant, OBE | |
| Mr | C J Stewart | Senior Assistant | |
| Mr | H E Wimperis | Senior Assistant | |
| Sqn Ldr | Acting Junior Assistant; later A/Cdre | ||
| Flt Lt | R S Capon | Acting Junior Assistant | |
| Flt Lt | H Cooch | Acting Junior Assistant | |
| Mr | R J G Crouch | Junior Assistant | |
| Fg Off | D Drover | Acting Junior Assistant | |
| Fg Off | M B Fitz Gerald | Acting Junior Assistant | |
| Flt Lt | S G Frost | Acting Junior Assistant, MBE | |
| Sqn Ldr | F C V Laws | Acting Junior Assistant, OBE | |
| Sqn Ldr | J C M Lowe | Acting Junior Assistant | |
| Maj | G McAlpine | Junior Assistant | |
| Fg Off | G M McEntegart | Acting Junior Assistant | |
| Sqn Ldr | A J Miley | Acting Junior Assistant | |
| Flt Lt | F M Rope | Acting Junior Assistant | |
| Sqn Ldr | F W Scarff | Acting Junior Assistant, MBE | |
| Flt Lt | E F Turner | Acting Junior Assistant | |
| Flt Lt | F C Wilkinson | Acting Junior Assistant | |
| Flt Lt | F H Williams | Acting Junior Assistant | |
| Flt Lt | E A E Wood | Acting Junior Assistant | |
| Flt Lt | P Worthington | Acting Junior Assistant, MC | |
| Fg Off | S G Wybrow | Acting Junior Assistant | |
| Flt Lt | H J Payn | Junior Assistant | |
| Sqn Ldr | M E A Wright | Junior Assistant, AFC | |
| Mr | R P Wilson | Director of Aircraft Supplies, CBE, MICE, MIEE | |
| Mr | A Innes | Assistant Director - Aircraft, MC | |
| Maj | E S Saunders | Assistant Director - Engines, OBE | |
| Maj | D H Kennedy | Assistant Director - Materials and Accessories, OBE (on loan from GPO) | |
| Capt | L F Buckenham | Junior Assistant | |
| Maj | D Gordon | Junior Assistant | |
| Mr | J Eaton Griffith | Junior Assistant | |
| Mr | T S L Mann | Junior Assistant | |
| Mr | F R McMahon | Junior Assistant | |
| Maj | J J Meakin | Junior Assistant | |
| Capt | W E Nuttall | Acting Junior Assistant | |
| Capt | A E Penn | Junior Assistant | |
| Brig-Gen | Ralph K Bagnall-Wild | Director of Aeronautical Inspection, CMG, CBE | |
| Lt Col | H W S Outram | Chief Inspector, CBE | |
| Maj | G P Bulman | Acting Chief Inspector, OBE | |
| Maj | P Bishop | Assistant Chief Inspector, OBE | |
| Mr | A A Ross | Assistant Chief Inspector, OBE | |
| Mr | H Myers | Assistant Chief Inspector | |
Source - July 1920 Air Force List
| Air Council | ||
| Rank | Name | Notes |
| The Rt Hon | Winston S Churchill | Secretary of State for Air, President of the Air Council, MP |
| The Rt Hon | The Marquess of Londonderry | Under-Secretary of State for Air, Vice President of the Air Council, KG, MVO |
| AM | Sir Hugh M Trenchard | Chief of the Air Staff, KCB, DSO; later MRAF |
| Maj-Gen | Sir Frederick H Sykes | Controller-General of Civil Aviation, KCB, CMG; later AVM |
| AVM | Director-General of Supply and Research, CB, CMG; later MRAF | |
| Sir James Stevenson | Additional Member, Bart | |
| R-Adm | Sir C F Lambert | Additional Member, KCB |
| W F Nicholson | Secretary of the Air Ministry, CB | |
| Rank | Name | Notes | Date |
|
Air Ministry |
|||
| The Rt Hon | Winston S Churchill | Secretary of State for Air, President of the Air Council, MP | |
| Lt Col | J T C Moore-Brabazon | Parliamentary Private Secretary, MC | |
| Gp Capt | A J L Scott | Air Secretary and Private Secretary, CB, MC, AFC | |
| Flt Lt | G W Dobson | Attached for personal duties, OBE | |
| The Rt Hon | The Marquess of Londonderry | Under-Secretary of State for Air, Vice President of the Air Council, KG, MVO | |
| Hon | O E Vesey | Private Secretary | |
| Mr | P J Oldfield | Private Secretary | |
| Mr | W F Nicholson | Secretary of the Air Ministry, CB | |
| Mr | H W W McAnally | Assistant Secretary of the Air Ministry, CB | |
| Mr | C R Brigstocke | Assistant Secretary of the Air Ministry, CB | |
| Mr | J A Webster | Assistant Secretary of the Air Ministry, DSO (on temporary loan to Dept of Civil Aviation) | |
|
Department of the Secretary of the Air Ministry |
|||
| Mr | W F Nicholson | Secretary of the Air Ministry, CB | |
| Mr | Private Secretary | ||
| Mr | H W W McAnally | Assistant Secretary of the Air Ministry, CB | |
| Mr | C R Brigstocke | Assistant Secretary of the Air Ministry, CB | |
| Mr | J A Webster | Assistant Secretary of the Air Ministry, DSO (on temporary loan to Dept of Civil Aviation) | |
| Mr | J B Abraham | Principal | |
| Mr | F G L Bertram | Principal, CBE | |
| Mr | C G Evans | Principal | |
| Mr | F G Nutt | Principal, OBE | |
| Mr | L G S Reynolds | Principal (Acting), OBE | |
| Mr | R C Richards | Principal | |
| Mr | C Ll Bullock | Assistant Principal, OBE | |
| Mr | J T Cotton | Assistant Principal, MBE | |
| Mr | J G Gibson | Assistant Principal | |
| Mr | R L Megarry | Assistant Principal | |
| Mr | A H Self | Assistant Principal | |
| Mr | F G C Young | Assistant Principal | |
| Mr | J H Barnes | Higher Division Clerk (Resident Clerk) | |
| Mr | I V H Campbell | Higher Division Clerk | |
| Mr | S S Cherry | Higher Division Clerk (on loan to Silesian Administrative Commission) | |
| Mr | G G Fiddes | Higher Division Clerk | |
| Mr | C J Galpin | Higher Division Clerk, DSO | |
| Mr | A S Lucy | Higher Division Clerk (Temporary) | |
| Mr | R Monk-Jones | Higher Division Clerk | |
| Mr | F W Musson | Higher Division Clerk (Resident Clerk), AFC | |
| Mr | G F Seel | Higher Division Clerk | |
| Mr | A E Slater | Higher Division Clerk | |
| Mr | J R Spencer-Young | Higher Division Clerk (Temporary), MBE | |
| Mr | J D Walker | Higher Division Clerk (Temporary), MBE | |
| Air Historical Branch | |||
| Mr | H A Jones | Director (Employed by Committee of Imperial Defence), MC | |
| Mr | J C Nerney | Operations Section | |
| Mr | J Morris | Technical Section | |
| Directorate of Contracts | |||
| Mr | J M Spaight | Director (Acting), OBE | |
| Mr | C N Knight | Principal, OBE | |
| Mr | W Acason | Assistant Principal | |
| Finance Department | |||
| Mr | W A Bland | Assistant Financial Secretary | |
| Mr | W F Connolly | Private Secretary, MBE | |
| Mr | L V Meadowcroft | Principal, Estimates Division | |
| Mr | W G Stevens | Assistant Principal, Estimates Division | |
| Mr | C G Caines | Higher Division Clerk, Estimates Division | |
| Mr | J S Ross | Acting Director of Finance for Personnel, CBE | |
| Mr | E M Knox | Acting Principal | |
| Mr | F W N Sibley | Principal | |
| Mr | J A Smith | Principal, OBE | |
| Mr | S T Blackwell | Assistant Principal | |
| Mr | E F Cliff | Assistant Principal | |
| Mr | H C Hamilton | Assistant Principal (on loan to Ministry of Food) | |
| Mr | J H Heath | Assistant Principal, MBE | |
| Mr | L F Schooling | Assistant Principal | |
| Mr | W G Clements | Higher Division Clerk | |
| Mr | B E Holloway | Acting Director of Finance and Material | |
| Mr | H W Clothier | Acting Principal | |
| Mr | J J O'Neill | Acting Principal | |
| Mr | J Sherlock | Principal | |
| Mr | G T Jones | Acting Assistant Principal | |
| Mr | N I Smith | Assistant Principal (Temporary), MBE | |
| Mr | W G West | Assistant Principal, MBE | |
| Mr | A B Wigfield | Chartered Accountant | |
| Mr | G Calder | Higher Division Clerk | |
| Mr | W E L Courtney | Higher Division Clerk | |
| Mr | W B Foden | Higher Division Clerk | |
| Mr | J B Proper | Higher Division Clerk | |
| Mr | H W Walsh | Higher Division Clerk | |
| Directorate of Lands (Joint Services for War Officer, Ministry of Munitions and Air Ministry) | |||
| Sir H Frank | Director-General of Lands, Bart, KCB | ||
| Mr | E H Coles | Controller of Lands/Deputy Director-General | |
| Col | E F Cobb | Chief Valuer and Compensation Officer, OBE | |
| Lt Col | A H J Thompson | Deputy Chief Valuer and Compensation Officer, OBE | |
| Lt Col | H D Jonas | Deputy Chief Valuer and Compensation Officer, OBE | |
| Capt | F Peter | Deputy Chief Valuer and Compensation Officer | |
| Mr | W W Palmer | Deputy Chief Valuer and Compensation Officer | |
| Fg Off | R W Davies | Deputy Chief Valuer and Compensation Officer | |
| Fg Off | H A Adams | Deputy Chief Valuer and Compensation Officer | |
| Lt | J Drew | Deputy Chief Valuer and Compensation Officer | |
|
Department of the Chief of the Air Staff |
|||
| AM | Sir Hugh M Trenchard | Chief of the Air Staff, Bart, KCB, DSO; later MRAF | 31 Mar 1919 |
| Capt | T B Marson | Private Secretary, MBE | |
| Directorate of Operation and Intelligence | |||
| A/Cdre | Director, CMG CBE; later ACM | 8 Sep 1919 | |
| Wg Cdr | CMG, DSO, OBE; later A/Cdre | 1 Aug 1919 | |
| Wg Cdr |
A H W E Wynn |
OBE | 18 Oct 1918 |
| Sqn Ldr | DSO, MC; later AM | 1 May 1919 | |
| Sqn Ldr | A R Boyle | 10 Jan 1919 | |
| Sqn Ldr | D S K Crosbie | OBE | 27 Aug 1919 |
| Flt Lt | Richard B Maycock | OBE; later A/Cdre | 1 May 1919 |
| Flt Lt |
G J C Maxwell |
DFC, AFC | 29 Aug 1919 |
| Flt Lt | P G N Ommanney | 23 Oct 1919 | |
| Flt Lt | S Nixon | 1 May 1919 | |
| Flt Lt | DSC; later AVM | 8 Sep 1919 | |
| Flt Lt | VC, MC; later A/Cdre | ||
| Flt Lt | G N Humphreys | ||
| Flt Lt | F P Adams | ||
| Fg Off |
R Gambier-Parry |
1 May 1919 | |
| Directorate of Training and Organisation | |||
| A/Cdre | Philip W Game | Director, CB, DSO; later AVM | 8 Mar 1919 |
| Gp Capt | Deputy Director, CMG, DSO, MC; later ACM | 1 Jun 1919 | |
| Act Gp Capt | I Curtis | 1 May 1919 | |
| Wg Cdr | J T Cull | DSO | 18 Jul 1919 |
| Wg Cdr | CMG, MC; later ACM | 18 Jul 1919 | |
| Sqn Ldr | A C Winter | OBE | 1 Jul 1919 |
| Sqn Ldr | MC, DFC; later A/Cdre | ||
| Sqn Ldr | DSO, OBE, MC; later AM | 31 Jul 1819 | |
| Flt Lt | E J Hodsoll | 1 Jul 1919 | |
| Flt Lt | MC, AFC; later A/Cdre | ||
| Flt Lt | C S Morice | MC | 1 May 1919 |
| Flt Lt | W Hodgson | OBE | 16 Jul 1918 |
| Flt Lt | W E Aylwin | OBE | 1 Apr 1918 |
| Flt Lt | later A/Cdre | 1 May 1919 | |
| Flt Lt | R E H Daniel | 15 Jan 1920 | |
| Flt Lt | B H Sisson | 1 May 1919 | |
| Fg Off | W T S Williams | ||
| Fg Off | D F Cox | ||
| Fg Off | H C Pyper | 29 Oct 1919 | |
| Fg Off | W G E Hayman | 17 Aug 1918 | |
| Fg Off | R V Bramwell-Davis | 1 Sep 1919 | |
| Fg Off | J M Bell | 11 Dec 1918 | |
| Fg Off | G T Stroud | ||
| Directorate of Personnel | |||
| R-Adm | Sir Cecil F Lambert | Director, KCB | 13 Feb 1919 |
| Gp Capt | Deputy Director, CMG, AM; later MRAF | 1 Aug 1919 | |
| Wg Cdr | CBE, MC; later A/Cdre | ||
| Wg Cdr | G T Brierley | DSO | 1 Apr 1918 |
| Sqn Ldr | A H S Steele-Perkins | OBE | 1 May 1919 |
| Sqn Ldr | OBE; later AVM | 1 Apr 1918 | |
| Sqn Ldr | DSO, MC, DFC; later AM | ||
| Sqn Ldr | J H Lidderdale | 1 Sep 1919 | |
| Sqn Ldr | George Dyson | ||
| Sqn Ldr | H A Michell | ||
| Sqn Ldr | H L Jackson | 13 Feb 1919 | |
| Flt Lt | A H Stradling | OBE | 1 May 1919 |
| Flt Lt | R Addenbrooke-Prout | OBE, MC | |
| Flt Lt | C G Murray | 1 May 1919 | |
| Flt Lt | F W Trott | MC | 1Apr 1918 |
| Flt Lt | OBE; later A/Cdre | 30 Oct 1919 | |
| Flt Lt | later A/Cdre | ||
| Flt Lt | H Dawes | 4 Oct 1918 | |
| Fg Off | E N D Worsley | 1 Aug 1919 | |
| Fg Off | E N T Edwardes | 1 May 1919 | |
| Fg Off | J Freeman-Fowler | ||
|
Directorate of Equipment |
|||
| A/Cdre | Director, CB, CMG, DSO | 27 Feb 1919 | |
| A/Cdre | Deputy Director, CMG, CBE, DSO | 115 Feb 1920 | |
| Gp Capt | Deputy Director, CMG, DSO, MVO; later AVM | 1 Jul 1919 | |
| Wg Cdr | H A Williamson | CMG, AFC | |
| Wg Cdr | CBE; later A/Cdre | ||
| Sqn Ldr | George Laing | later AVM | 1 May 1919 |
| Sqn Ldr | OBE; later A/Cdre | ||
| Sqn Ldr | R C Lane | 1 Apr 1918 | |
| Sqn Ldr | H B Bonning | 1 Apr 1918 | |
| Sqn Ldr | H A R Aubrey | OBE, MC | |
| Sqn Ldr | W G P Young | OBE | 28 Dec 1918 |
| Sqn Ldr | OBE; later AVM | 13 Nov 1919 | |
| Flt Lt | Rudell W Thomas | 1 May 1919 | |
| Flt Lt | OBE; later AVM | ||
| Flt Lt | W R Baldwin-Wiseman | 18 Nov 1918 | |
| Flt Lt | C Mason | ||
| Flt Lt | G E Stagg | MBE | 1 Apr 1918 |
| Flt Lt | OBE; later A/Cdre | 1 Apr 1918 | |
| Flt Lt | D McBirney | 1 Apr 1918 | |
| Flt Lt | P Adams | OBE | 1 Apr 1918 |
| Flt Lt | later A/Cdre | 1 May 1919 | |
| Flt Lt | later A/Cdre | 1 Oct 1918 | |
| Flt Lt | N R Fuller | 1 May 1919 | |
| Flt Lt | L J Killmayer | 13 Mar 1919 | |
| Flt Lt | C F Rasmusen | OBE | 9 Oct 1919 |
| Flt Lt | W E G Beauforte-Greenwood | ||
| Flt Lt | A D Newbury | 1 May 1919 | |
| Flt Lt | DSC; later AM | 11 Feb 1920 | |
| Flt Lt | F J Hooper | 1 Apr 1918 | |
| Flt Lt | later A/Cdre | 1 Aug 1919 | |
| Flt Lt | W H G Maton | MBE | 1 May 1919 |
| Flt Lt | H G Etheridge | ||
| Flt Lt | later A/Cdre | 1 Oct 1919 | |
| Flt Lt | F A Baldwin | ||
| Flt Lt | E J Coates | ||
| Hon Flt Lt (Fg Off) | H W Clarke | 1 Jul 1919 | |
| Hon Flt Lt (Fg Off) | N Robertson | ||
| Fg Off | P M Brambleby | ||
| Fg Off | H J Birtles | 24 Nov 1919 | |
| Fg Off | W D Miller | ||
| Fg Off | A T Shaw | ||
| Fg Off | David Smith | 1 Apr 1918 | |
| Fg Off | P J Murphy | ||
| Fg Off | A C Tapster | ||
| Fg Off | S G Linssen | ||
| Fg Off | T A G Hawley | ||
| Fg Off | E H Eldridge | ||
| Fg Off | C H Masters | 1 Mar 1919 | |
| Fg Off | R V J S Hogan | 13 Feb 1919 | |
| Fg Off | T H Evans | 1 May 1919 | |
| Fg Off | later A/Cdre | 1 May 1919 | |
| Fg Off | G F Law | 8 Jan 1919 | |
| Fg Off | A Holmes | 18 Nov 1918 | |
| Fg Off | J T Vernon | 1 May 1919 | |
| Fg Off | A H Comfort | 1 May 1919 | |
| Fg Off | H P Bridges | 1 May 1919 | |
| Fg Off | C H Boreham | 1 May 1919 | |
| Fg Off | T H Sills | ||
| Fg Off | C A Longhurst | 3 Sep 1918 | |
| Fg Off | D W Dean | 1 May 1919 | |
| Fg Off | A T Cooper | 1 May 1919 | |
| Fg Off | W J Bray | 1 May 1919 | |
| Fg Off | C Y Mitchell | 1 Aug 1919 | |
| Fg Off | James Hobbs | 1 May 1919 | |
| Fg Off | W H Golder | ||
| Fg Off | R H Smyth | ||
|
Directorate of Medical Services |
|||
| Act A/Cdre | M H G Fell | Director | 1 May 1919 |
| Wg Cdr | H Cooper | Deputy Director, DSO | 6 Sep 1919 |
| Wg Cdr | J McIntyre | MC | 7 Nov 1918 |
| Sqn Ldr | H A Treadgold | 6 Sep 1919 | |
| Act Sqn Ldr | A Grant | MBE | |
|
Directorate of Works and Buildings |
|||
| Maj-Gen | Sir Andrew M Stuart | Director of Works and Buildings, KCMG, CB | |
| Lt | H P Northcote | Personal Assistant, MBE | |
| Mr | H E Oakley | Deputy Director of Works and Buildings, OBE, MInstCE | |
| Mr | R F M Pearson | Superintending Civil Engineer (Grade I), MInstCE | |
| Maj | A M A Struben | Superintending Civil Engineer (Grade I), OBE | |
| Mr | A Gilpin | Superintending Civil Engineer (Grade II) | |
| Mr | C H Andrews | Civil Engineer, MBE | |
| Mr | F G Davis | Acting Civil Engineer, AMInstCE | |
| Mr | S Dexter | Civil Engineer, LRIBA | |
| Mr | J McClure | Civil Engineer | |
| Mr | J Newton | Civil Engineer | |
| Mr | H V R Schofield | Civil Engineer | |
| Capt | J B Walker | Civil Engineer, OBE | |
| Mr | H Hughes | Chief Surveyor | |
| Mr | A J Allnut | Surveyor, MBE | |
| Mr | W S Crosher | Surveyor, PASI | |
| Mr | F C Knibb | Surveyor, MBE, FSI | |
| Mr | P Mann | Surveyor | |
| Mr | E Moore | Surveyor | |
| Mr | C W Perry | Surveyor | |
| Col | T D Mackie | Deputy Director of Maintenance, CMG, OBE | |
| Maj | D Goad | Superintending Civil Engineer (Grade II), OBE | |
| Maj | J R Harland | Superintending Civil Engineer (Grade II) | |
| Capt | T Kerr-Jones | Civil Engineer | |
| Capt | A H Dawson | Surveyor | |
| Lt Col | S B F Carter | Chief Stores and Accounts Officer, OBE | |
| Capt | F E Stanley | Stores and Accounts Officer, OBE | |
| Lt Col | J D K Restler | Chief Mechanical and Electrical Engineer, OBE, MInstCE, AMInstME, MIEE | |
| Mr | H S Watson | Superintending Civil Engineer (Grade II), BA, MInstCE | |
| Lt | H Booker | Civil Engineer, MBE, AMIMarE | |
| Mr | C W Crosbie | Civil Engineer, MIEE | |
| Maj | J W Griggs | Civil Engineer, AMIMechE, AMIEE | |
| Mr | H E Mitchell | Civil Engineer, MICE, MIEE | |
| Maj | E C St John | Civil Engineer, MIEE | |
| Capt | S F Winkley | Civil Engineer | |
| Capt | W H Clegg | Senior Examiner of Technical Accounts, AMICE(I) | |
| Mr | L G Heath | Examiner of Technical Accounts | |
|
Department of the Controller-General of Civil Aviation |
|||
| Maj-Gen | Sir Frederick H Sykes | Controller-General of Civil Aviation, GBE, KCB, CMG; later AVM | |
| Lt Col | R D Waterhouse | Private Secretary, CMG | |
| Maj-Gen | Ernest D Swinton | Controller of Information, CB, DSO | |
| Gp Capt | Lyster F Blandy | Acting Controller of Communications, DSO; later A/Cdre | 1 May 1919 |
| Mr | J A Webster | Acting Controller of Aerodromes and Licensing, CBE, AFC | |
| Sir Napier Shaw | Director of Meteorological Office, LLD, ScD, FRS | ||
| Wg Cdr | W D Beatty | Deputy Controller, CBE, AFC | |
| Lt Col | W O Raikes | Deputy Controller, OBE | |
| Sqn Ldr | W R Bernard | Senior Assistant | |
| Mr | G B Cockburn | Senior Assistant | |
| Fg Off | C P Robertson | Senior Assistant | |
| Lt Col | F C Shelmerdine | Senior Assistant, OBE | |
| Lt Col | J L Travers | Senior Assistant, OBE | |
| Maj | O G G Villiers | Senior Assistant, DSO | |
| Lt Col | J Waley-Cohen | Senior Assistant, CMG, DSO | |
| Fg Off | A W Armstrong | Junior Assistant | |
| Lt | C H Biddlecombe | Junior Assistant | |
| Maj | W J C Brown | Junior Assistant | |
| Maj | J P C Cooper | Junior Assistant, OBE, MC | |
| Lt | F C Deane | Junior Assistant | |
| Capt | J A V Echevarri | Junior Assistant, OBE | |
| Maj | S J V Fill | Junior Assistant, OBE | |
| Mr | P Gardner | Junior Assistant | |
| Mr | H Jones | Junior Assistant, MBE | |
| Maj | L M Lilley | Junior Assistant | |
| Mr | T Pearson | Junior Assistant | |
| Fg Off | S Ransom | Junior Assistant | |
| Lt | E M Rossiter | Junior Assistant | |
| Lt | L A Rushbrooke | Junior Assistant | |
| Lt | D Sinclair | Junior Assistant, | |
| Capt | B Thomson | Junior Assistant | |
| Capt | C A Watson-Taylor | Junior Assistant | |
| Lt | F S Wilkins | Junior Assistant | |
| Capt | G B Williams | Junior Assistant | |
| Sqn Ldr | B H N H Hamilton | RAF Communications, DSO | |
| Flt Lt | E L Johnston | RAF Communications, AFC | |
| Fg Off | J C Coulson | RAF Communications | |
| Lt Col | C B Heald | Medical Adviser, CBE (on loan from Board of Education) | |
|
Department of the Director-General of Supply and Research |
|||
| AVM | Director-General, KCB, CMG, CBE; later MRAF | ||
| A/Cdre | Acting Director of Research, CB, CMG, DSO, AFC; later ACM | ||
| Wg Cdr | E F Briggs | Acting Deputy Director of Design, DSO, OBE | |
| Wg Cdr | T R Cave-Browne-Cave | Acting Deputy Director of Airships Research, CBE | |
| Wg Cdr | Acting Deputy Director of Armament, OBE | ||
| Wg Cdr | Acting Deputy Director of Instruments, CMG, OBE; later A/Cdre | ||
| Mr | R J G Crouch | Senior Assistant | |
| Dr | J R Erskine-Murray | Senior Assistant, DSc | |
| Mr | L F R Fell | Acting Senior Assistant, DSO, OBE | |
| Wg Cdr | J H A Landon | Acting Senior Assistant, DSO, OBE | |
| Flt Lt | J E M Pritchard | Acting Senior Assistant | |
| Maj | R Purves | Senior Assistant | |
| Wg Cdr | F Ranken | Acting Senior Assistant, OBE | |
| Mr | C J Stewart | Senior Assistant | |
| Mr | H E Wimperis | Senior Assistant | |
| Sqn Ldr | later A/Cdre | ||
| Flt Lt | R S Capon | ||
| Flt Lt | H Cooch | ||
| Fg Off | D Drover | ||
| Fg Off | M B Fitz Gerald | ||
| Flt Lt | S G Frost | MBE | |
| Sqn Ldr | F C V Laws | OBE | |
| Sqn Ldr | J C M Lowe | ||
| Maj | G McAlpine | ||
| Fg Off | G M McEntegart | ||
| Sqn Ldr | A J Miley | ||
| Flt Lt | F M Rope | ||
| Sqn Ldr | F W Scarff | MBE | |
| Flt Lt | E F Turner | ||
| Flt Lt | F C Wilkinson | ||
| Flt Lt | F H Williams | ||
| Flt Lt | E A E Wood | ||
| Flt Lt | P Worthington | MC | |
| Fg Off | S G Wybrow | ||
| Flt Lt | H J Payn | Attached | |
| Sqn Ldr | M E A Wright | Attached, AFC | |
| Mr | R P Wilson | Director of Aircraft Supplies, CBE, MICE, MIEE | |
| Mr | A Innes | Assistant Director - Aircraft, MC | |
| Maj | E S Saunders | Assistant Director - Engines, OBE | |
| Maj | D H Kennedy | Assistant Director - Materials and Accessories, OBE (on loan from GPO) | |
| Capt | L F Buckenham | Junior Assistant | |
| Maj | D Gordon | Junior Assistant | |
| Mr | J Eaton Griffith | Junior Assistant | |
| Mr | T S L Mann | Junior Assistant | |
| Mr | F R McMahon | Junior Assistant | |
| Maj | J J Meakin | Junior Assistant | |
| Capt | W E Nuttall | Acting Junior Assistant | |
| Capt | A E Penn | Junior Assistant | |
| Brig-Gen | Ralph K Bagnall-Wild | Director of Aeronautical Inspection, CMG, CBE | |
| Lt Col | H W S Outram | Chief Inspector, CBE | |
| Maj | G P Bulman | Acting Chief Inspector, OBE | |
| Maj | P Bishop | Assistant Chief Inspector, OBE | |
| Mr | A A Ross | Assistant Chief Inspector, OBE | |
| Mr | H Myers | Assistant Chief Inspector | |
Source - August 1920 Air Force List
| Rank | Name | Notes | Date |
|
Department of the Chief of the Air Staff |
|||
| AM | Sir Hugh M Trenchard | Chief of the Air Staff, Bart, KCB, DSO, ADC; later MRAF | 31 Mar 1919 |
| Capt | T B Marson | Civil Assistant, MBE | |
| Mr | C G Beatson | Private Secretary | |
| Directorate of Operation and Intelligence | |||
| A/Cdre | Director, CMG CBE; later ACM | 8 Sep 1919 | |
| Gp Capt | Deputy Director, CMG, DSO, OBE; later A/Cdre | 1 Aug 1919 | |
| Wg Cdr | F Ranken | OBE | |
| Wg Cdr |
A H W E Wynn |
OBE | 18 Oct 1918 |
| Sqn Ldr | OBE, MC, AFC; later AM | ||
| Sqn Ldr | A R Boyle | OBE, MC | 10 Jan 1919 |
| Sqn Ldr | D S K Crosbie | OBE | 27 Aug 1919 |
| Sqn Ldr | Richard B Maycock | OBE; later A/Cdre | |
| Flt Lt | C J MacKay | MC, DFC | |
| Flt Lt | R Addenbrooke-Prout | OBE, MC | |
| Flt Lt | MC, AFC; later A/Cdre | ||
| Flt Lt | P G N Ommanney | 23 Oct 1919 | |
| Flt Lt | DSC; later AVM | 27 Aug 1919 | |
| Flt Lt | F P Adams | ||
| Flt Lt |
R Gambier-Parry |
1 May 1919 | |
| Directorate of Training and Organisation | |||
| A/Cdre | Philip W Game | Director, CB, DSO; later AVM | 8 Mar 1919 |
| Gp Capt | Deputy Director, CMG, DSO, MC; later ACM | 1 Jun 1919 | |
| Wg Cdr | J T Cull | DSO | 18 Jul 1919 |
| Wg Cdr | Sidney Smith | DSO, AFC | |
| Sqn Ldr | A Shekleton | DSO | |
| Sqn Ldr | A C Winter | OBE | |
| Sqn Ldr | MC, DFC; later A/Cdre | ||
| Flt Lt | E J Hodsoll | 1 Jul 1919 | |
| Flt Lt | MC; later AVM | ||
| Flt Lt | C S Morice | MC | 1 May 1919 |
| Flt Lt | W Hodgson | OBE | 16 Jul 1918 |
| Flt Lt | W E Aylwin | OBE | 1 Apr 1918 |
| Flt Lt | R E H Daniel | 15 Jan 1920 | |
| Flt Lt | P S Jackson-Taylor | ||
| Fg Off | W T S Williams | ||
| Fg Off | D F Cox | ||
| Fg Off | H C Pyper | 29 Oct 1919 | |
| Fg Off | W G E Hayman | 17 Aug 1918 | |
| Fg Off | R V Bramwell-Davis | 1 Sep 1919 | |
| Fg Off | J M Bell | ||
| Fg Off | G T Stroud | MBE | |
| Col | I Curtis | Educational Adviser | |
| Capt | B H Sisson | Assistant Educational Adviser | |
| Directorate of Personnel | |||
| R-Adm | Sir Cecil F Lambert | Director, KCB | 13 Feb 1919 |
| Gp Capt | Deputy Director, CMG, AM; later MRAF | 1 Aug 1919 | |
| Wg Cdr | G T Brierley | DSO | 1 Apr 1918 |
| Sqn Ldr | OBE; later AVM | 1 Apr 1918 | |
| Sqn Ldr | DSO, MC, DFC; later AM | ||
| Sqn Ldr | J H Lidderdale | OBE | 1 Sep 1919 |
| Sqn Ldr | H A Michell | OBE | 13 Feb 1919 |
| Sqn Ldr | H L Jackson | CBE | 13 Feb 1919 |
| Flt Lt | A H Stradling | OBE | |
| Flt Lt | C G Murray | OBE | |
| Flt Lt | F W Trott | OBE, MC | |
| Flt Lt | OBE; later A/Cdre | 30 Oct 1919 | |
| Flt Lt | Percy J Wiseman; | later A/Cdre | |
| Flt Lt | H Dawes | MBE | 4 Oct 1918 |
| Flt Lt | A H Goldie | ||
| Fg Off | J M J C J I Rock | ||
| Fg Off | A C Walker | ||
| Fg Off | F F Garraway | ||
| Fg Off | J Freeman-Fowler | ||
|
Directorate of Equipment |
|||
| A/Cdre | Director, CB, CMG, DSO | 27 Feb 1919 | |
| A/Cdre | Deputy Director, CMG, CBE, DSO | 115 Feb 1920 | |
| A/Cdre | Deputy Director, CMG, DSO, MVO; later AVM | 1 Jul 1919 | |
| Wg Cdr | K G Brooke | CMG | |
| Wg Cdr | H A Williamson | CMG, AFC | |
| Wg Cdr | CBE; later A/Cdre | ||
| Wg Cdr | George Laing | OBE; later AVM | 1 May 1919 |
| Sqn Ldr | R C Lane | 1 Apr 1918 | |
| Sqn Ldr | H B Bonning | ||
| Sqn Ldr | H A R Autrey | ||
| Sqn Ldr | B H N H Hamilton | DSO | |
| Sqn Ldr | W G P Young | OBE | 28 Dec 1918 |
| Sqn Ldr | Lionel D D McKean | later AVM | |
| Sqn Ldr | Rudell W Thomas | OBE; later A/Cdre | |
| Sqn Ldr | G E Stagg | MBE | 1 Apr 1918 |
| Sqn Ldr | Joseph Rylands | later A/Cdre | |
| Sqn Ldr | F A Baldwin | ||
| Sqn Ldr | C F Rasmusen | OBE | 9 Oct 1919 |
| Flt Lt | OBE; later AVM | ||
| Flt Lt | W B Baldwin-Wiseman | ||
| Flt Lt | C Mason | ||
| Flt Lt | D McBirney | ||
| Flt Lt | P Adams | OBE | 1 Apr 1918 |
| Flt Lt | V Buxton | OBE | |
| Flt Lt | L J Killmayer | 13 Mar 1919 | |
| Flt Lt | W E G Beauforte-Greenwood | ||
| Flt Lt | DSC; later AM | 11 Feb 1920 | |
| Flt Lt | F J Hooper | 1 Apr 1918 | |
| Flt Lt | T G Stones | ||
| Flt Lt | W H G Maton | MBE | 1 May 1919 |
| Flt Lt | H G Etheridge | ||
| Flt Lt | P E J Coates | ||
| Flt Lt | W Burkinshaw | ||
| Flt Lt | P M Brambleby | ||
| Flt Lt | H W Clarke | 1 Jul 1919 | |
| Flt Lt | T H Evans | ||
| Flt Lt | G F Law | 8 Jan 1919 | |
| Flt Lt | J T Vernon | ||
| Flt Lt | H P Bridges | 1 May 1919 | |
| Fg Off | H J Birtles | ||
| Fg Off | N Robertson | ||
| Fg Off | A T Shaw | ||
| Fg Off | later AVM | ||
| Fg Off | S G Linssen | ||
| Fg Off | T A G Hawley | ||
| Fg Off | V F R Hill | ||
| Fg Off | E H Eldridge | ||
| Fg Off | C H Masters | ||
| Fg Off | R V J S Hogan | ||
| Fg Off | later A/Cdre | 1 May 1919 | |
| Fg Off | A Holmes | ||
| Fg Off | A H Comfort | 1 May 1919 | |
| Fg Off | J S Viner | ||
| Fg Off | C A Longhurst | ||
| Fg Off | D W Dean | 1 May 1919 | |
| Fg Off | A T Cooper | ||
| Fg Off | W J Bray | 1 May 1919 | |
| Fg Off | C Y Mitchell | 1 Aug 1919 | |
| Fg Off | James Hobbs | ||
| Fg Off | W H Golder | DFM | |
| Fg Off | E R Hockaday | ||
| Fg Off | G E Pyne | ||
|
Directorate of Medical Services |
|||
| Act A/Cdre (Gp Capt) | M G Fell | Director, CB, CMG, DPH, DTM | |
| Wg Cdr | A W Iredell | ||
| Wg Cdr | J McIntyre | MC, MB, MA | 7 Nov 1918 |
| Sqn Ldr | A Grant | Assistant Director (Hygiene), MBE, MB DPH | |
| Miss | J M Cruickshank | Assistant Director (Nursing), RRC | |
| Sqn Ldr | H A Treadgold | MD, BS, BA | 6 Sep 1919 |
|
Directorate of Works and Buildings |
|||
| Maj-Gen | Sir Andrew M Stuart | Director of Works and Buildings, KCMG, CB | |
| Lt | H P Northcote | Personal Assistant, MBE | |
| Mr | H E Oakley | Deputy Director of Works and Buildings, OBE, MInstCE | |
| Mr | R F M Pearson | Superintending Civil Engineer (Grade I), MInstCE | |
| Maj | A M A Struben | Superintending Civil Engineer (Grade I), OBE | |
| Mr | A Gilpin | Superintending Civil Engineer (Grade II) | |
| Mr | C H Andrews | Civil Engineer, MBE | |
| Mr | S Dexter | Civil Engineer, LRIBA | |
| Fg Off | W D Miller | Civil Engineer | |
| Mr | J Newton | Civil Engineer, ARIBA | |
| Mr | H V R Schofield | Civil Engineer | |
| Capt | J B Walker | Civil Engineer, OBE | |
| Mr | H Hughes | Chief Surveyor, OBE, FSI | |
| Mr | A J Allnut | Surveyor, MBE | |
| Mr | W S Crosher | Surveyor, MBE, FSI | |
| Mr | F C Knibb | Surveyor, MBE, FSI | |
| Mr | P Mann | Surveyor | |
| Mr | E Moore | Surveyor | |
| Mr | C W Perry | Surveyor | |
| Col | T D Mackie | Deputy Director of Maintenance, CMG, OBE | |
| Maj | D Goad | Superintending Civil Engineer (Grade II), OBE, MIEE | |
| Maj | J R Harland | Superintending Civil Engineer (Grade II) | |
| Capt | G W Hippisley | Civil Engineer | |
| Capt | T Kerr-Jones | Civil Engineer, MIEE | |
| Lt Col | S B F Carter | Chief Stores and Accounts Officer, OBE | |
| Capt | F E Stanley | Stores and Accounts Officer, OBE | |
| Lt Col | J D K Restler | Chief Mechanical and Electrical Engineer, OBE, MInstCE, AMInstME, MIEE | |
| Maj | H S Watson | Superintending Civil Engineer (Grade II), BA, MIEE, AMInstCE | |
| Lt | H Booker | Civil Engineer, MBE, AMIMarE | |
| Mr | C W Crosbie | Civil Engineer, MIEE | |
| Maj | J W Griggs | Civil Engineer, AMIMechE, AMIEE | |
| Mr | H E Mitchell | Civil Engineer, MICE, MIEE | |
| Maj | E C St John | Civil Engineer, MIEE | |
| Capt | S F Winkley | Civil Engineer | |
| Mr | H W Henderson | Civil Engineer | |
| Capt | W H Clegg | Senior Examiner of Technical Accounts, AMICE(I) | |
| Mr | L C Heath | Examiner of Technical Accounts, MC | |
|
Department of the Controller-General of Civil Aviation |
|||
| Maj-Gen | Sir Frederick H Sykes | Controller-General of Civil Aviation, GBE, KCB, CMG; later AVM | |
| Mr | N I Smith | Senior Assistant, Private Secretary, MBE | |
| Capt | V Bulkeley-Johnston | Junior Assistant | |
| Mr | P Gardiner | Junior Assistant | |
| Lt Col | C B Heald | Acting Medical Adviser, CBE (on loan from Board of Education) | |
| Vacant | Controller of Planning | ||
| Wg Cdr | W D Beatty | Deputy Controller (Home), CBE, AFC | |
| Lt Col | W O Raikes | Deputy Controller (Overseas), OBE | |
| Capt | S Ramont | Junior Assistant | |
| Mr | H Jones | Junior Assistant, MBE | |
| Wg Cdr | M G Christie | Attached, CMG, DSO, MC | |
| Sqn Ldr | Douglas Harries | Attached, AFC; later AVM | |
| Sqn Ldr | R B B Colmore | Attached for Airships, OBE | |
| Fg Off | E V Bashford | Attached for Airships | |
| Fg Off | E J Prothero | Attached | |
| Fg Off | R B Harnden | Attached | |
| Maj-Gen | E D Swinton | Controller of Information, CB, DSO | |
| Maj | O G G Villiers | Senior Assistant, DSO | |
| Mr | C P Robertson | Senior Assistant | |
| Lt | E M Rossiter | Junior Assistant | |
| Capt | C A Watson-Taylor | Junior Assistant | |
| Lt Col | Lyster F Blandy | Controller of Communications, DSO, RE; later A/Cdre | 1 May 1919 |
| Sqn Ldr | W R Bernard | Senior Assistant | |
| Lt Col | J Waley-Cohen | Senior Assistant, CMG, DSO | |
| Capt | G B Williams | Junior Assistant | |
| Lt | C H Biddlecombe | Junior Assistant | |
| Fg Off | A W Armstrong | Junior Assistant | |
| Capt | J A V Echevarri | Junior Assistant, OBE | |
| Lt | F C Deane | Junior Assistant | |
| Lt | D Sinclair | Junior Assistant, | |
| Flt Lt | Francis J Linnell | Attached for RAF Communications; later AM | |
| Flt Lt | V E Hales | Attached for RAF Communications, MC, AFC | |
| Fg Off | J C Coulson | Attached for RAF Communications | |
| Bt Lt Col | E F W Dee? | MI1 Air (Map Section, War Office), DSO, RE | |
| Flt Lt | G N Humphreys | MI1 Air (Map Section, War Office) | |
| Brig-Gen | Acting Controller of Aerodromes and Licensing, CMG | ||
| Mr | G B Cockburn | Senior Assistant | |
| Lt Col | F C Shelmerdine | Senior Assistant, OBE | |
| Maj | J P C Cooper | Junior Assistant, OBE, MC | |
| Maj | S J V Fill | Junior Assistant, OBE | |
| Lt | F S Wilkins | Junior Assistant | |
| Capt | D Thomas? | Junior Assistant | |
| Maj | L M Lilley | Junior Assistant, OBE | |
| Mr | G C Simpson | Director of Meteorological Office, DSc, FRS | |
| Dr | C Chree | Observatories, DSc, LLD, FRS | |
| Mr | R G K Lempfert | Contributive Stations, CBE, MA | |
| Lt Col | E Gold | Forecast, DSO, FRS | |
| Cdr | L A Brooke-Smith | Marine, RD, RNR | |
| Mr | J S Dines | Forecast, MA | |
| Maj | A H R Goldie | Local Centres, MA | |
| Capt | D Brunt | Army, MA | |
| Mr | F J W Whipple | Statistics, MA | |
| Mr | R Corless | Instruments, OBE, MA | |
| Mr | W H Dines | Benson, FRS | |
| Dr | A Crichton Mitchell | Scotland, DSc, FRSE | |
| Mr | M de C S Salter | British Rainfall Organisation | |
| Mr | J S Owens | Honorary Appointment - Advisory Committee on Atmospheric Pollution, MD, AMICE | |
|
Department of the Director-General of Supply and Research |
|||
| AVM | Director-General, KCB, CMG, CBE; later MRAF | ||
| Mr | A R Wolbrom | Private Secretary | |
| A/Cdre | H Robert M Brooke-Popham | Director of Research, CB, CMG, DSO, AFC; later ACM | |
| Wg Cdr | E F Briggs | Deputy Director of Design, DSO, OBE | |
| Wg Cdr |
T R Cave-Browne-Cave |
Deputy Director of Airship Research, CBE | |
| Gp Capt | Deputy Director of Armament, OBE; later A/Cdre | ||
| Wg Cdr | Deputy Director of Instruments, CMG, OBE; later A/Cdre | ||
| Sqn Ldr | S M Cleverly | Senior Assistant, | |
| Mr | R J G Crouch | Senior Assistant | |
| Dr | J R Erskine-Murray | Senior Assistant, DSc | |
| Mr | L F R Fell | Senior Assistant, DSO, OBE | |
| Flt Lt | J E M Pritchard | Senior Assistant, OBE, AFC | |
| Maj | R Purves | Senior Assistant | |
| Mr | C J Stewart | Senior Assistant | |
| Mr | H E Wimperis | Senior Assistant | |
| Maj | J S Buchanan | Junior Assistant | |
| Flt Lt | R S Capon | Junior Assistant | |
| Mr | J D Coales | Junior Assistant | |
| Capt | S L Collins | Junior Assistant, DSC | |
| Flt Lt | H Cooch | Junior Assistant | |
| Fg Off | D Drover | Junior Assistant | |
| Fg Off | M B Fitz Gerald | Junior Assistant, MBE | |
| Flt Lt | S G Frost | Junior Assistant, MBE | |
| Sqn Ldr | F C V Laws | Junior Assistant, OBE | |
| Sqn Ldr | J C M Lowe | Junior Assistant | |
| Maj | G McAlpine | Junior Assistant | |
| Fg Off | G M McEntegart | Junior Assistant | |
| Sqn Ldr | A J Miley | Junior Assistant, OBE | |
| Flt Lt | H J Payn | Junior Assistant | |
| Maj | R E Penny | Junior Assistant | |
| Fg Off | C H Potts | Junior Assistant | |
| Sqn Ldr | F W Scarff | Junior Assistant, MBE | |
| Flt Lt | E F Turner | Junior Assistant | |
| Flt Lt | F C Wilkinson | Junior Assistant | |
| Flt Lt | F H Williams | Junior Assistant | |
| Flt Lt | E A E Wood | Junior Assistant | |
| Sqn Ldr | M E A Wright | Junior Assistant, AFC | |
| Mr | A Young | Junior Assistant | |
| Capt | S J Watson | Superintendent of the Drawing Office | |
| Mr | R P Wilson | Director of Aircraft Supplies, CBE, MICE, MIEE | |
| Mr | A Innes | Assistant Director - Aircraft, MC | |
| Mr | T S L Mann | Assistant Director - Engines, MC | |
| Maj | D H Kennedy | Assistant Director - Materials and Accessories, OBE, AMIEE | |
| Mr | J Bielby | Junior Assistant | |
| Capt | L F Buckenham | Junior Assistant | |
| Maj | D Gordon | Junior Assistant, OBE | |
| Mr | J Eaton Griffith | Junior Assistant | |
| Mr | F R McMahon | Junior Assistant, DSO | |
| Maj | J J Meakin | Junior Assistant | |
| Capt | A E Penn | Junior Assistant | |
| Mr | A S Winks | Junior Assistant | |
| Brig-Gen | R K Bagnall-Wild | Director of Aeronautical Inspection, CMG, CBE | |
| Lt Col | H W S Outram | Chief Inspector - Aircraft, CBE | |
| Maj | G P Bulman | Acting Chief Inspector - Engines, OBE | |
| Maj | P Bishop | Assistant Chief Inspector, OBE | |
| Mr | A A Ross | Assistant Chief Inspector, OBE | |
| Mr | H Myers | Assistant Chief Inspector | |
Source - April 1921 Air Force List

It is not possible to show the Civil Departments at present
| Rank | Name | Notes | Date |
|
Department of the Chief of the Air Staff |
|||
| AM | Sir Hugh M Trenchard | Chief of the Air Staff, Bart, KCB, DSO, ADC; later MRAF | 31 Mar 1919 |
| Capt | T B Marson | Civil Assistant, MBE | |
| Mr | C G Beatson | Private Secretary | |
| Directorate of Operation and Intelligence | |||
| A/Cdre | Director, CMG CBE; later ACM | 8 Sep 1919 | |
| Gp Capt | Deputy Director, CMG, DSO, OBE; later A/Cdre | 1 Aug 1919 | |
| Wg Cdr | F Ranken | OBE | |
| Wg Cdr |
A H W E Wynn |
OBE | 18 Oct 1918 |
| Sqn Ldr | OBE, MC, AFC; later AM | ||
| Sqn Ldr | E L Tomkinson | ||
| Sqn Ldr | A R Boyle | OBE, MC | 10 Jan 1919 |
| Sqn Ldr | D S K Crosbie | OBE | 27 Aug 1919 |
| Flt Lt | A R Arnold | DSC, DFC | |
| Flt Lt | C J MacKay | MC, DFC | |
| Flt Lt | C F Gordon | OBE, MC, DFC | |
| Flt Lt | R Addenbrooke-Prout | OBE, MC | |
| Flt Lt | MC, AFC; later A/Cdre | ||
| Flt Lt | P G N Ommanney | 23 Oct 1919 | |
| Flt Lt | later A/Cdre | 1 May 1919 | |
| Flt Lt | F P Adams | ||
| Flt Lt |
R Gambier-Parry |
1 May 1919 | |
| Maj | W A Coates | Liaison Officer - Australia | |
| Mr | A E Heatley | Liaison Officer - Canada | |
| Directorate of Training and Organisation | |||
| A/Cdre | Philip W Game | Director, CB, DSO; later AVM | 8 Mar 1919 |
| Gp Capt | Deputy Director, CMG, DSO, MC; later ACM | 1 Jun 1919 | |
| Wg Cdr | J T Cull | DSO | 18 Jul 1919 |
| Sqn Ldr | A Shekleton | DSO | |
| Sqn Ldr | MC, DFC; later A/Cdre | ||
| Flt Lt | E J Hodsoll | 1 Jul 1919 | |
| Flt Lt | MC; later AVM | ||
| Flt Lt | C S Morice | MC | 1 May 1919 |
| Flt Lt | W Hodgson | OBE | 16 Jul 1918 |
| Flt Lt | W E Aylwin | OBE | 1 Apr 1918 |
| Flt Lt | R E H Daniel | 15 Jan 1920 | |
| Flt Lt | P S Jackson-Taylor | ||
| Fg Off | W T S Williams | ||
| Fg Off | H C Pyper | 29 Oct 1919 | |
| Fg Off | D F Cox | ||
| Fg Off | W G E Hayman | 17 Aug 1918 | |
| Fg Off | R V Bramwell-Davis | 1 Sep 1919 | |
| Fg Off | G T Stroud | ||
| Col | I Curtis | Educational Adviser | |
| Capt | B H Sisson | Assistant Educational Adviser | |
| Directorate of Personnel | |||
| R-Adm | Sir Cecil F Lambert | Director, KCB | 13 Feb 1919 |
| Gp Capt | Deputy Director, CMG, AM; later MRAF | 1 Aug 1919 | |
| Wg Cdr | G T Brierley | DSO | 1 Apr 1918 |
| Sqn Ldr | OBE; later AVM | 1 Apr 1918 | |
| Sqn Ldr | DSO, MC, DFC; later AM | ||
| Sqn Ldr | J H Lidderdale | OBE | 1 Sep 1919 |
| Sqn Ldr | H L Jackson | CBE | 13 Feb 1919 |
| Flt Lt | A H Stradling | OBE | |
| Flt Lt | OBE; later A/Cdre | 30 Oct 1919 | |
| Flt Lt | E V Longinotto | AFC | |
| Flt Lt | H Dawes | MBE | 4 Oct 1918 |
| Flt Lt | A H Goldie | ||
| Flt Lt | G E Ranson | ||
| Fg Off | P Warburton | MBE | |
| Fg Off | A C Walker | ||
|
Directorate of Equipment |
|||
| A/Cdre | Director, CB, CMG, DSO | 27 Feb 1919 | |
| A/Cdre | Deputy Director, CMG, CBE, DSO | 115 Feb 1920 | |
| A/Cdre | Deputy Director, CMG, DSO, MVO; later AVM | 1 Jul 1919 | |
| Wg Cdr | K G Brooke | CMG | |
| Wg Cdr | H A Williamson | CMG, AFC | |
| Wg Cdr | CBE; later A/Cdre | ||
| Wg Cdr | George Laing | OBE; later AVM | 1 May 1919 |
| Sqn Ldr | H E J Hewitt | ||
| Sqn Ldr | R C Lane | 1 Apr 1918 | |
| Sqn Ldr | H B Bonning | ||
| Sqn Ldr | B H N H Hamilton | DSO | |
| Sqn Ldr | W G P Young | OBE | 28 Dec 1918 |
| Sqn Ldr | G E Stagg | MBE | 1 Apr 1918 |
| Sqn Ldr | F A Baldwin | ||
| Sqn Ldr | C F Rasmusen | OBE | 9 Oct 1919 |
| Sqn Ldr | D McBirney | 1 Apr 1918 | |
| Flt Lt | OBE; later AVM | ||
| Flt Lt | C Mason | ||
| Flt Lt | P Adams | OBE | 1 Apr 1918 |
| Flt Lt | V Buxton | OBE | |
| Flt Lt | L J Killmayer | 13 Mar 1919 | |
| Flt Lt | W E G Beauforte-Greenwood | ||
| Flt Lt | DSC; later AM | 11 Feb 1920 | |
| Flt Lt | F J Hooper | 1 Apr 1918 | |
| Flt Lt | W Burkinshaw | ||
| Flt Lt | W H G Maton | MBE | 1 May 1919 |
| Flt Lt | H G Etheridge | ||
| Flt Lt | P E J Coates | ||
| Flt Lt | P M Brambleby | ||
| Flt Lt | H W Clarke | 1 Jul 1919 | |
| Flt Lt | G F Law | 8 Jan 1919 | |
| Flt Lt | H P Bridges | 1 May 1919 | |
| Flt Lt | F Anderson | ||
| Flt Lt | later AVM | ||
| Flt Lt | A T Cooper | 1 May 1919 | |
| Fg Off | A T Shaw | ||
| Fg Off | T A G Hawley | ||
| Fg Off | V F R Hill | ||
| Fg Off | E H Eldridge | ||
| Fg Off | later AVM | ||
| Fg Off | later A/Cdre | 1 May 1919 | |
| Fg Off | A H Comfort | 1 May 1919 | |
| Fg Off | R Craig | ||
| Fg Off | J S Viner | ||
| Fg Off | D W Dean | 1 May 1919 | |
| Fg Off | W J Bray | 1 May 1919 | |
| Fg Off | C Y Mitchell | 1 Aug 1919 | |
| Fg Off | W H Golder | ||
| Fg Off | E R Hockaday | ||
| Fg Off | G E Pyne | ||
|
Directorate of Medical Services |
|||
| Gp Capt | D Munro | Director | |
| Wg Cdr | A W Iredell | ||
| Wg Cdr | J McIntyre | MC, MB, MA | 7 Nov 1918 |
| Sqn Ldr | A Grant | Assistant Director (Hygiene), MBE, MB DPH | |
| Miss | J M Cruickshank | Assistant Director (Nursing), RRC | |
| Sqn Ldr | H A Treadgold | MD, BS, BA | 6 Sep 1919 |
|
Directorate of Works and Buildings |
|||
| Maj-Gen | Sir Andrew M Stuart | Director of Works and Buildings, KCMG, CB | |
| Lt | H P Northcote | Personal Assistant, MBE | |
| Mr | H E Oakley | Deputy Director of Works and Buildings, OBE, MInstCE | |
| Mr | R F M Pearson | Superintending Civil Engineer (Grade I), MInstCE | |
| Maj | A M A Struben | Superintending Civil Engineer (Grade I), OBE | |
| Mr | A Gilpin | Superintending Civil Engineer (Grade II) | |
| Mr | C H Andrews | Civil Engineer, MBE | |
| Mr | J A Dawson | Civil Engineer, BSc | |
| Mr | S Dexter | Civil Engineer, LRIBA | |
| Mr | J Newton | Civil Engineer, ARIBA | |
| Mr | H V R Schofield | Civil Engineer | |
| Capt | J B Walker | Civil Engineer, OBE | |
| Mr | H Hughes | Chief Surveyor, OBE, FSI | |
| Mr | A J Allnut | Surveyor, MBE | |
| Mr | W S Crosher | Surveyor, MBE, FSI | |
| Mr | F C Knibb | Surveyor, MBE, FSI | |
| Mr | E Moore | Surveyor | |
| Mr | D A B Morle | Surveyor | |
| Mr | R Tanner | Surveyor | |
| Col | T D Mackie | Deputy Director of Maintenance, CMG, OBE | |
| Maj | D Goad | Superintending Civil Engineer (Grade II), OBE, MIEE | |
| Maj | J R Harland | Superintending Civil Engineer (Grade II) | |
| Capt | G W Hippisley | Civil Engineer | |
| Capt | T Kerr-Jones | Civil Engineer, MIEE | |
| Lt Col | S B F Carter | Chief Stores and Accounts Officer, OBE | |
| Capt | F E Stanley | Stores and Accounts Officer, OBE | |
| Lt Col | J D K Restler | Chief Mechanical and Electrical Engineer, OBE, MInstCE, AMInstME, MIEE | |
| Maj | H S Watson | Superintending Civil Engineer (Grade II), BA, MIEE, AMInstCE | |
| Lt | H Booker | Civil Engineer, MBE, AMIMarE | |
| Mr | C W Crosbie | Civil Engineer, MIEE | |
| Maj | J W Griggs | Civil Engineer, AMIMechE, AMIEE | |
| Mr | H W Henderson | Civil Engineer | |
| Lt | W D Miller | Civil Engineer | |
| Mr | H E Mitchell | Civil Engineer, MICE, MIEE | |
| Maj | E C St John | Civil Engineer, MIEE | |
| Capt | S F Winkley | Civil Engineer | |
| Capt | W H Clegg | Senior Examiner of Technical Accounts, AMICE(I) | |
|
Department of the Controller-General of Civil Aviation |
|||
| Maj-Gen | Sir Frederick H Sykes | Controller-General of Civil Aviation, GBE, KCB, CMG; later AVM | |
| Mr | N I Smith | Senior Assistant, Private Secretary, MBE | |
| Capt | V Bulkeley-Johnston | Junior Assistant | |
| Lt Col | C B Heald | Acting Medical Adviser, CBE (on loan from Board of Education) | |
| Vacant | Controller of Planning | ||
| Wg Cdr | W D Beatty | Deputy Controller (Home), CBE, AFC | |
| Lt Col | W O Raikes | Deputy Controller (Overseas), OBE | |
| Mr | H Jones | Junior Assistant, MBE | |
| Wg Cdr | M G Christie | Attached, CMG, DSO, MC | |
| Sqn Ldr | R B B Colmore | Attached for Airships, OBE | |
| Fg Off | S Ransom | Junior Assistant | |
| Vacant | Controller of Information | ||
| Maj | O G G Villiers | Senior Assistant, DSO | |
| Fg Off | C P Robertson | Senior Assistant | |
| Lt | E M Rossiter | Junior Assistant | |
| Capt | C A Watson-Taylor | Junior Assistant | |
| Lt Col | Lyster F Blandy | Controller of Communications, DSO, RE; later A/Cdre | 1 May 1919 |
| Sqn Ldr | W R Bernard | Senior Assistant | |
| Lt Col | J Waley-Cohen | Senior Assistant, CMG, DSO | |
| Capt | G B Williams | Junior Assistant | |
| Lt | C H Biddlecombe | Junior Assistant | |
| Fg Off | A W Armstrong | Junior Assistant | |
| Capt | J A V Echevarri | Junior Assistant, OBE | |
| Lt | F C Deane | Junior Assistant | |
| Lt | D Sinclair | Junior Assistant, | |
| Brig-Gen | Acting Controller of Aerodromes and Licensing, CMG | ||
| Mr | G B Cockburn | Senior Assistant | |
| Lt Col | F C Shelmerdine | Senior Assistant, OBE | |
| Maj | J P C Cooper | Junior Assistant, OBE, MC | |
| Maj | S J V Fill | Junior Assistant, OBE | |
| Lt | F S Wilkins | Junior Assistant | |
| Maj | L M Lilley | Junior Assistant, OBE | |
| Mr | G C Simpson | Director, DSc, FRS | |
| Dr | C Chree | Observatories, DSc, LLD, FRS | |
| Mr | R G K Lempfert | Contributive Stations, CBE, MA | |
| Lt Col | E Gold | Forecast, DSO, FRS | |
| Cdr | L A Brooke-Smith | Marine, RD, RNR | |
| Mr | J S Dines | Forecast, MA | |
| Maj | A H R Goldie | Local Centres, MA | |
| Capt | D Brunt | Army, MA | |
| Mr | F J W Whipple | Statistics, MA | |
| Mr | R Corless | Instruments, OBE, MA | |
| Mr | W H Dines | Benson, FRS | |
| Dr | A Crichton Mitchell | Scotland, DSc, FRSE | |
| Mr | M de C S Salter | British Rainfall Organisation | |
| Cdr | L G Garbett | Navy, RN | |
| Mr | J S Owens | Honorary Appointment - Advisory Committee on Atmospheric Pollution, MD, AMICE | |
|
Department of the Director-General of Supply and Research |
|||
| AVM | Director-General, KCB, CMG, CBE; later MRAF | ||
| Mr | A R Wolbrom | Private Secretary | |
| Brig-Gen | Ralph K Bagnall-Wild | Director of Research, CMG, CBE | |
| Wg Cdr | E F Briggs | Deputy Director of Design, DSO, OBE | |
| Wg Cdr | Deputy Director of Armament, DFC; later A/Cdre | ||
| Wg Cdr | Deputy Director of Instruments, OBE; later A/Cdre | ||
| Sqn Ldr | S M Cleverly | Senior Assistant, | |
| Mr | R J G Crouch | Senior Assistant | |
| Dr | J R Erskine-Murray | Senior Assistant, DSc | |
| Mr | L F R Fell | Senior Assistant, DSO, OBE | |
| Maj | R Purves | Senior Assistant | |
| Mr | C J Stewart | Senior Assistant | |
| Mr | H E Wimperis | Senior Assistant | |
| Maj | J S Buchanan | Junior Assistant | |
| Mr | J D Coales | Junior Assistant | |
| Capt | S L Collins | Junior Assistant, DSC | |
| Flt Lt | H Cooch | Junior Assistant | |
| Fg Off | D Drover | Junior Assistant | |
| Flt Lt | S G Frost | Junior Assistant, MBE | |
| Sqn Ldr | F C V Laws | Junior Assistant, OBE | |
| Sqn Ldr | J C M Lowe | Junior Assistant | |
| Maj | G McAlpine | Junior Assistant | |
| Fg Off | G M McEntegart | Junior Assistant | |
| Sqn Ldr | A J Miley | Junior Assistant, OBE | |
| Flt Lt | H J Payn | Junior Assistant | |
| Maj | R E Penny | Junior Assistant | |
| Fg Off | C H Potts | Junior Assistant | |
| Sqn Ldr | G W Robarts | Junior Assistant, MC | |
| Flt Lt | F M Rope | Junior Assistant | |
| Sqn Ldr | F W Scarff | Junior Assistant, MBE | |
| Flt Lt | E F Turner | Junior Assistant | |
| Flt Lt | F C Wilkinson | Junior Assistant | |
| Flt Lt | F H Williams | Junior Assistant | |
| Flt Lt | E A E Wood | Junior Assistant | |
| Sqn Ldr | M E A Wright | Junior Assistant, AFC | |
| Fg Off | S G Wybrow | Junior Assistant | |
| Mr | R P Wilson | Director of Aircraft Supplies, CBE, MICE, MIEE | |
| Mr | A Innes | Assistant Director, MC | |
| Maj | D H Kennedy | Assistant Director, OBE, AMIEE | |
| Mr | J Bielby | Junior Assistant | |
| Capt | L F Buckenham | Junior Assistant | |
| Maj | D Gordon | Junior Assistant, OBE | |
| Mr | J Eaton Griffith | Junior Assistant | |
| Mr | F R McMahon | Junior Assistant, DSO | |
| Maj | J J Meakin | Junior Assistant | |
| Capt | A E Penn | Junior Assistant | |
| Mr | A S Winks | Junior Assistant | |
| Vacant | Director of Aeronautical Inspection, | ||
| Lt Col | H W S Outram | Chief Inspector, CBE | |
| Maj | G P Bulman | Acting Chief Inspector, OBE | |
| Maj | P Bishop | Assistant Chief Inspector, OBE | |
| Mr | A A Ross | Assistant Chief Inspector, OBE | |
| Mr | H Myers | Assistant Chief Inspector | |
Source - December 1921 Air Force List

It is not possible to show the Civil Departments or the Department of Civil Aviation at present
| Rank | Name | Notes | Date |
|
Department of the Chief of the Air Staff |
|||
| AM | Sir Hugh M Trenchard | Chief of the Air Staff, Bart, KCB, DSO, ADC; later MRAF | 31 Mar 1919 |
| Capt | T B Marson | Civil Assistant, MBE | |
| Mr | C G Beatson | Private Secretary | |
| Directorate of Operation and Intelligence | |||
| A/Cdre | Director, CMG CBE; later ACM | 8 Sep 1919 | |
| Gp Capt | Deputy Director, CMG, DSO, OBE; later A/Cdre | 1 Aug 1919 | |
| Wg Cdr |
A H W E Wynn |
OBE | 18 Oct 1918 |
| Sqn Ldr | OBE, MC, AFC; later AM | ||
| Sqn Ldr | E L Tomkinson | DSO, AFC | |
| Sqn Ldr | J C M Lowe | ||
| Sqn Ldr | A R Boyle | OBE, MC | 10 Jan 1919 |
| Sqn Ldr | D S K Crosbie | OBE | 27 Aug 1919 |
| Sqn Ldr | R S Maxwell | MC, DFC | |
| Flt Lt | C J MacKay | MC, DFC | |
| Flt Lt | R Addenbrooke-Prout | OBE, MC | |
| Flt Lt | MC, AFC; later A/Cdre | ||
| Flt Lt | P G N Ommanney | 23 Oct 1919 | |
| Flt Lt | H C Irwin | AFC | |
| Flt Lt | later A/Cdre | 1 May 1919 | |
| Flt Lt | F P Adams | ||
| Flt Lt |
R Gambier-Parry |
1 May 1919 | |
| Sqn Ldr | E Harrison | Liaison Officer - Australia | |
| Mr | A E Heatley | Liaison Officer - Canada | |
| Directorate of Training and Organisation | |||
| AVM | Philip W Game | Director, CB, DSO; later AVM | 8 Mar 1919 |
| Gp Capt | Deputy Director, CMG, DSO, MC; later ACM | 1 Jun 1919 | |
| Wg Cdr | J T Cull | DSO | 18 Jul 1919 |
| Sqn Ldr | A Shekleton | DSO | |
| Sqn Ldr | MC, DFC; later A/Cdre | ||
| Sqn Ldr | E J Hodsoll | 1 Jul 1919 | |
| Flt Lt | MC; later AVM | ||
| Flt Lt | W Hodgson | OBE | 16 Jul 1918 |
| Flt Lt | W E Aylwin | OBE | 1 Apr 1918 |
| Flt Lt | P S Jackson-Taylor | ||
| Flt Lt | G D Nelson | DSC, AFC | |
| Flt Lt | W T S Williams | ||
| Fg Off | D F Fitz-Gibbon | DSC | |
| Fg Off | H C Pyper | 29 Oct 1919 | |
| Fg Off | D F Cox | ||
| Fg Off | W G E Hayman | 17 Aug 1918 | |
| Fg Off | G T Stroud | MBE | |
| Col | I Curtis | Educational Adviser | |
| Capt | B H Sisson | Assistant Educational Adviser | |
| Directorate of Personnel | |||
| A/Cdre | Director, CB, CBE | ||
| Gp Capt | Deputy Director, CMG, AM; later MRAF | 1 Aug 1919 | |
| Wg Cdr | S Grant-Dalton | DSO, AFC | |
| Sqn Ldr | OBE; later AVM | 1 Apr 1918 | |
| Sqn Ldr | MC, AFC; later AM | ||
| Sqn Ldr | C E Maude | ||
| Sqn Ldr | J H Lidderdale | OBE | 1 Sep 1919 |
| Sqn Ldr | H L Jackson | CBE | 13 Feb 1919 |
| Flt Lt | A H Stradling | OBE | |
| Flt Lt | OBE; later A/Cdre | 30 Oct 1919 | |
| Flt Lt | E V Longinotto | AFC | |
| Flt Lt | H Dawes | MBE | 4 Oct 1918 |
| Flt Lt | A H Goldie | ||
| Flt Lt | G E Ranson | ||
| Fg Off | P Warburton | MBE | |
|
Directorate of Equipment |
|||
| A/Cdre | Director, CB, CMG, DSO | 27 Feb 1919 | |
| A/Cdre | Deputy Director, CMG, CBE, DSO | 115 Feb 1920 | |
| Wg Cdr | K G Brooke | CMG | |
| Wg Cdr | J N Fletcher | AFC | |
| Wg Cdr | George Laing | OBE; later AVM | 1 May 1919 |
| Sqn Ldr | H E J Hewitt | ||
| Sqn Ldr | R C Lane | 1 Apr 1918 | |
| Sqn Ldr | H B Bonning | ||
| Sqn Ldr | B H N H Hamilton | DSO | |
| Sqn Ldr | W G P Young | OBE | 28 Dec 1918 |
| Sqn Ldr | G E Stagg | MBE | 1 Apr 1918 |
| Sqn Ldr | C F Rasmusen | OBE | 9 Oct 1919 |
| Sqn Ldr | D McBirney | 1 Apr 1918 | |
| Sqn Ldr | W H G Maton | MBE | 1 May 1919 |
| Flt Lt | OBE; later AVM | ||
| Flt Lt | C Mason | ||
| Flt Lt | P Adams | OBE | 1 Apr 1918 |
| Flt Lt | V Buxton | OBE | |
| Flt Lt | V J B Jacobs | ||
| Flt Lt | L J Killmayer | 13 Mar 1919 | |
| Flt Lt | W E G Beauforte-Greenwood | ||
| Flt Lt | F J Hooper | 1 Apr 1918 | |
| Flt Lt | H G Etheridge | ||
| Flt Lt | P E J Coates | ||
| Flt Lt | P M Brambleby | ||
| Flt Lt | H W Clarke | 1 Jul 1919 | |
| Flt Lt | G F Law | 8 Jan 1919 | |
| Flt Lt | F Anderson | ||
| Flt Lt | later AVM | ||
| Flt Lt | A B Wiggin | ||
| Flt Lt | C Y Mitchell | 1 Aug 1919 | |
| Fg Off | DSC, DFC; later A/Cdre | ||
| Fg Off | A T Shaw | ||
| Fg Off | T A G Hawley | ||
| Fg Off | later AVM | ||
| Fg Off | J Hobbs | ||
| Fg Off | R Craig | ||
| Fg Off | J S Viner | ||
| Fg Off | L N Sargent | ||
| Fg Off | W J Bray | 1 May 1919 | |
| Fg Off | R J E Haynes | ||
| Fg Off | W H Golder | DSM | |
| Fg Off | E R Hockaday | ||
| Fg Off | G E Pyne | ||
|
Directorate of Medical Services |
|||
| A/Cdre | D Munro | Director, CIE, MB, MA, FRCS(E) | |
| Wg Cdr | A W Iredell | ||
| Wg Cdr | J McIntyre | MC, MB, MA | 7 Nov 1918 |
| Sqn Ldr | A Grant | Assistant Director (Hygiene), MBE, MB DPH | |
| Miss | J M Cruickshank | Assistant Director (Nursing), RRC | |
| Sqn Ldr | H A Treadgold | MD, BS, BA | 6 Sep 1919 |
|
Directorate of Works and Buildings |
|||
| Maj-Gen | Sir Andrew M Stuart | Director of Works and Buildings, KCMG, CB | |
| Lt | H P Northcote | Personal Assistant, MBE | |
| Mr | H E Oakley | Deputy Director of Works and Buildings, OBE, MInstCE | |
| Mr | R F M Pearson | Superintending Civil Engineer (Grade I), MInstCE | |
| Mr | A Gilpin | Superintending Civil Engineer (Grade II) | |
| Mr | C H Andrews | Civil Engineer, MBE | |
| Mr | S Dexter | Civil Engineer, LRIBA | |
| Mr | J Newton | Civil Engineer, ARIBA | |
| Mr | H V R Schofield | Civil Engineer | |
| Capt | J B Walker | Civil Engineer, OBE | |
| Mr | H Hughes | Chief Surveyor, OBE, FSI | |
| Mr | A J Allnut | Surveyor, MBE | |
| Mr | W S Crosher | Surveyor, MBE, FSI | |
| Mr | F C Knibb | Surveyor, MBE, FSI | |
| Mr | E Moore | Surveyor | |
| Mr | D A B Morle | Surveyor | |
| Col | T D Mackie | Deputy Director of Maintenance, CMG, OBE, MIMechE | |
| Maj | D Goad | Superintending Civil Engineer (Grade II), OBE, MIEE | |
| Maj | J R Harland | Superintending Civil Engineer (Grade II) | |
| Capt | G W Hippisley | Civil Engineer | |
| Capt | T Kerr-Jones | Civil Engineer, MIEE | |
| Lt Col | S B F Carter | Chief Stores and Accounts Officer, OBE | |
| Capt | F E Stanley | Stores and Accounts Officer, OBE | |
| Lt Col | J D K Restler | Chief Mechanical and Electrical Engineer, OBE, MInstCE, AMInstME, MIEE | |
| Maj | H S Watson | Superintending Civil Engineer (Grade II), BA, MIEE, AMInstCE | |
| Lt | H Booker | Civil Engineer, MBE, AMIMarE | |
| Maj | J W Griggs | Civil Engineer, AMIMechE, AMIEE | |
| Mr | H W Henderson | Civil Engineer | |
| Lt | W D Miller | Civil Engineer | |
| Mr | H E Mitchell | Civil Engineer, MICE, MIEE | |
| Maj | E C St John | Civil Engineer, MIEE | |
| Capt | W R Baldwin-Wiseman | Supervising Valuer, MSc, AMInstCE,PASI, AMIMechE | |
| Controllerate of Communications | |||
| Lt Col | Lyster F Blandy | Controller, DSO, RE; later A/Cdre | 1 May 1919 |
| Sqn Ldr | W R Bernard | Senior Assistant | |
| Capt | G B Williams | Junior Assistant | |
| Lt | C H Biddlecombe | Junior Assistant | |
| Fg Off | A W Armstrong | Junior Assistant | |
| Capt | J A V Echevarri | Junior Assistant, OBE | |
| Lt | F C Deane | Junior Assistant | |
| Lt | D Sinclair | Junior Assistant, | |
| Flt Lt | Attached for RAF Communications, OBE; later AM | ||
| Flt Lt | H J Edgar | Attached for RAF Communications | |
| Fg Off | J C Coulson | Attached for RAF Communications | |
| Bt Lt Col | E F W Lees | MI4 (Map Section, War Office), DSO, RE | |
| Flt Lt | G N Humphreys | MI4 (Map Section, War Office) | |
|
Department of the Director-General of Supply and Research |
|||
| AVM | Director-General, KCMG, DSO; later ACM | ||
| Mr | A R Wolbrom | Private Secretary | |
| Brig-Gen | Ralph K Bagnall-Wild | Director of Research, CMG, CBE | |
| Wg Cdr | Deputy Director of Design, DSO, DFC; later AVM | ||
| Wg Cdr | Deputy Director of Armament, DFC; later A/Cdre | ||
| Wg Cdr | Deputy Director of Instruments, OBE; later A/Cdre | ||
| Maj | J S Buchanan | Acting Senior Assistant, | |
| Sqn Ldr | S M Cleverly | Senior Assistant, | |
| Mr | R J G Crouch | Senior Assistant | |
| Mr | L F R Fell | Senior Assistant, DSO, OBE | |
| Maj | R Purves | Senior Assistant | |
| Mr | C J Stewart | Senior Assistant | |
| Mr | H E Wimperis | Senior Assistant | |
| Mr | J D Coales | Junior Assistant | |
| Flt Lt | H Cooch | Junior Assistant | |
| Fg Off | D Drover | Junior Assistant | |
| Flt Lt | S G Frost | Junior Assistant, MBE | |
| Sqn Ldr | F C V Laws | Junior Assistant, OBE | |
| Maj | J H Ledeboer | Junior Assistant | |
| Maj | G McAlpine | Junior Assistant | |
| Flt Lt | H J Payn | Junior Assistant | |
| Maj | R E Penny | Junior Assistant | |
| Fg Off | C H Potts | Junior Assistant | |
| Sqn Ldr | N C Spratt | Junior Assistant | |
| Flt Lt | F C Wilkinson | Junior Assistant | |
| Flt Lt | F H Williams | Junior Assistant | |
| Sqn Ldr | M E A Wright | Junior Assistant, AFC | |
| Fg Off | S G Wybrow | Junior Assistant | |
| Mr | A Young | Junior Assistant, | |
| Mr | R P Wilson | Director of Aircraft Supplies, CBE, MICE, MIEE | |
| Mr | A Innes | Assistant Director, MC | |
| Maj | D H Kennedy | Assistant Director, OBE, AMIEE | |
| Mr | J Bielby | Junior Assistant | |
| Capt | L F Buckenham | Junior Assistant | |
| Mr | J Eaton Griffith | Junior Assistant | |
| Mr | F R McMahon | Junior Assistant, DSO | |
| Maj | J J Meakin | Junior Assistant | |
| Capt | A E Penn | Junior Assistant | |
| Mr | A S Winks | Junior Assistant | |
| A/Cdre | Director of Aeronautical Inspection,CMG, DSO, MVO; later AVM | ||
| Lt Col | H W S Outram | Chief Inspector, CBE | |
| Maj | G P Bulman | Acting Chief Inspector, OBE | |
| Maj | P Bishop | Assistant Chief Inspector, OBE | |
| Mr | A A Ross | Assistant Chief Inspector, OBE | |
Source - July 1922 Air Force List
| Air Council | ||
| Rank | Name | Notes |
| Lt Col | The Rt Hon Sir Samuel John Gurney Hoare | Secretary of State for Air, President of the Air Council, Bart, CMG, MP |
| His Grace The Duke of Sutherland | Under-Secretary of State for Air, Vice President of the Air Council | |
| ACM | Sir Hugh M Trenchard | Chief of the Air Staff, KCB, DSO; later MRAF |
| AVM | Air Member for Personnel, CB, CBE | |
| AVM | Air Member for Supply and Research, KCMG, CB, DSO; later ACM | |
| Sir W F Nicholson | Secretary of the Air Ministry, KCB | |
| Rank | Name | Notes | Date |
|
Air Ministry |
|||
| Lt Col | The Rt Hon Sir Samuel John Gurney Hoare | Secretary of State for Air, President of the Air Council, Bart, CMG, MP | |
| Maj | Viscount Sandon | Parliamentary Private Secretary, MP | |
| Gp Capt | Edgar R Ludlow-Hewitt | Air Secretary and Private Secretary, CMG, DSO, MC, ADC; later ACM | |
| Flt Lt | G W Dobson | Assistant Private Secretary, OBE | |
| His Grace | The Duke of Sutherland | Under-Secretary of State for Air | |
| Mr | P J Oldfield | Private Secretary | |
| Sir W F Nicholson | Secretary of the Air Ministry, KCB | ||
| Mr | W A Bland | Deputy Secretary and Accounting Officer of the Air Ministry, CB | |
| Mr | H W W McAnally | Principal Assistant Secretary of the Air Ministry, CB | |
| Mr | B E Holloway | Principal Assistant Secretary of the Air Ministry, CB | |
| Mr | J A Webster | Principal Assistant Secretary of the Air Ministry, CB, DSO | |
| Judge Advocate-General (Joint Service for War Office and Air Ministry - Staff not shown in AFL) | |||
| Sir F Cassel | Judge Advocate-General, Bart, KC | ||
| Flt Lt | E W Simpson | Attached from Air Ministry | |
|
Department of the Under-Secretary of State for Air |
|||
| Directorate of Civil Aviation | |||
| AVM | Director, KCB, AFC | ||
| Mr | H Jones | Personal Assistant, MBE | |
| Maj | J P C Cooper | Inspector of Accidents, OBE, MC | |
| Maj | S J V Fill | Investigating Officer, OBE | |
| Capt | F S Wilkins | Investigating Officer | |
| Sqn Ldr | R B B Colmore | Attached for Airships, OBE | |
| Lt Col | I A E Edwards | Deputy Director of Air Transport, CMG | |
| Mr | N I Smith | Senior Assistant, MBE | |
| Maj | O G G Villiers | Senior Assistant, DSO | |
| Mr | C Bennett | Acting Staff Officer | |
| Capt | S Ransom | Junior Assistant | |
| Mr | E M Rossiter | Junior Assistant | |
| Brig-Gen | Francis L Festing | Controller of Aerodromes and Licencing, CB, CMG | |
| Lt Col | F C Shelmerdine | Senior Assistant, OBE | |
| Maj | L M Lilley | Junior Assistant, OBE | |
| Lt Col | C B Heald | Medical Adviser, CBE | |
|
Department of the Secretary of the Air Ministry |
|||
| Sir W F Nicholson | Secretary of the Air Ministry, KCB | ||
| Mr | R Monk-Jones | Private Secretary | |
| Mr | W A Bland | Deputy Secretary of the Air Ministry, CB | |
| Mr | W B Foden | Private Secretary | |
| Mr | H W W McAnally | Principal Assistant Secretary, CB | |
| Mr | B E Holloway | Principal Assistant Secretary, CB | |
| Mr | J A Webster | Principal Assistant Secretary, CB, DSO | |
| Mr | J B Abraham | Assistant Secretary | |
| Mr | C G Evans | Assistant Secretary | |
| Mr | C N Knight | Assistant Secretary - Finance Division, OBE | |
| Mr | E M Knox | Assistant Secretary - Finance Division | |
| Mr | L V Meadowcroft | Assistant Secretary - Finance Division | |
| Mr | F G Nutt | Assistant Secretary, CBE | |
| Mr | J A Smith | Assistant Secretary - Finance Division, OBE | |
| Mr | J M Spaight | Assistant Secretary, OBE | |
| Mr | F G L Bertram | Principal (Old Style) (Assistant Secretary), CBE | |
| Mr | R C Richards | Principal (Old Style) (Assistant Secretary) | |
| Mr | J H Barnes | Acting Principal - Finance Division | |
| Mr | S T Blackwell | Principal - Finance Division | |
| Mr | C Ll Bullock | Principal, OBE | |
| Mr | C G Caines | Acting Principal - Finance Division, MBE | |
| Mr | E F Cliff | Principal | |
| Mr | J T Cotton | Principal - Finance Division, MBE | |
| Mr | J G Gibson | Principal - Finance Division | |
| Mr | H C Hamilton | Principal | |
| Mr | J H Heath | Principal - Finance Division, MBE | |
| Mr | R L Megarry | Principal | |
| Mr | L G S Reynolds | Principal, OBE | |
| Mr | L F Schooling | Principal - Finance Division | |
| Mr | W L Scott | Acting Principal, DSC | |
| Mr | W G Stevens | Principal - Finance Division | |
| Mr | F G C Young | Principal | |
| Mr | E L Pickles | Assistant Principal (Old Style), Air Inventions, MBE | |
| Mr | G Calder | Assistant Principal, Resident Clerk | |
| Mr | I V H Campbell | Assistant Principal | |
| Mr | S S Cherry | Assistant Principal - Finance Division | |
| Mr | W G Clements | Assistant Principal - Finance Division | |
| Mr | W E L Courtney | Assistant Principal - Finance Division | |
| Mr | W B Foden | Assistant Principal | |
| Mr | R Monk-Jones | Assistant Principal | |
| Mr | F W Musson | Assistant Principal, Resident Clerk, AFC | |
| Mr | P J Oldfield | Assistant Principal, Resident Clerk | |
| Mr | J B Prosper | Assistant Principal | |
| Mr | A E Slater | Assistant Principal | |
| Mr | H W Walsh | Assistant Principal - Finance Division | |
| Mr | H H Adams | Staff Officer - Finance Division | |
| Mr | F W Alderton | Acting Staff Officer | |
| Mr | A G Attribe | Acting Staff Officer | |
| Mr | E Backhouse | Staff Officer - Finance Division, MBE | |
| Mr | C Bennett | Acting Staff Officer | |
| Mr | C Birch | Staff Officer | |
| Mr | R I Brenton | Staff Officer - Finance Division | |
| Mr | W W Burkett | Staff Officer, MC | |
| Mr | A J Camm | Staff Officer | |
| Mr | G E Caudle | Staff Officer | |
| Mr | E H Cross | Staff Officer | |
| Mr | J Cruickshank | Staff Officer - Finance Division, MBE | |
| Mr | S Davey | Staff Officer - Finance Division | |
| Mr | W F Jenkins | Staff Officer | |
| Mr | L M Jones | Staff Officer | |
| Mr | V J Mitchell | Acting Staff Officer | |
| Mr | A R Moss | Acting Staff Officer - Finance Division | |
| Mr | V C Mountfort | Staff Officer | |
| Mr | J E Mullen | Staff Officer | |
| Mr | F Noxon | Staff Officer - Finance Division | |
| Mr | H R Ould | Staff Officer - Finance Division | |
| Mr | H Russell | Staff Officer | |
| Mr | L H Stroud | Staff Officer - Finance Division | |
| Mr | H A Jones | Air History - Employed by Committee of Imperial Defence, MC | |
| Mr | W B Pettet | Chief Registrar, MBE | |
| Mr | G R Richardson | Statistics (Temporary) | |
| Mr | C P Robertson | Press Section (Temporary) | |
| Mr | J R Spencer-Young | Legal Work (Temporary) | |
| Mr | A E Wigfield | Chartered Accountant | |
| Directorate of Accounts | |||
| Mr | J S Ross | Director of Accounts, CBE | |
| Mr | H W Clothier | Deputy Director | |
| Mr | F W N Sibley | Deputy Director | |
| Mr | J J O'Neill | In charge of local Audit (Iraq) | |
| Mr | C J Galpin | In charge of local Audit (Palestine and Tranjordania) (Acting) | |
| Mr | R Bartholomew | Senior Accounts Officer (Palestine and Tranjordania) (Acting) | |
| Mr | W A R Channer | Senior Accounts Officer | |
| Mr | W F Connolly | Senior Accounts Officer, MBE | |
| Mr | A D Donald | Senior Accounts Officer (Iraq) (Acting) | |
| Mr | G G Fiddes | Senior Accounts Officer | |
| Mr | G T Jones | Senior Accounts Officer | |
| Mr | C J Price | Senior Accounts Officer (Egypt) (Acting) | |
| Mr | W J W Bangs | Accounts Officer | |
| Mr | A J Border | Accounts Officer | |
| Mr | V T Brennan | Accounts Officer, MBE | |
| Mr | H H Byfield | Accounts Officer (Iraq) (Acting) | |
| Mr | S Crowther | Accounts Officer | |
| Mr | W C Fenwick | Accounts Officer | |
| Mr | F W Filbee | Accounts Officer (Palestine) (Acting) | |
| Mr | H W Hawking | Accounts Officer | |
| Mr | C M Johns | Accounts Officer (Egypt) | |
| Mr | G C King | Accounts Officer (Acting) | |
| Mr | H J Rabbinowicz | Accounts Officer (Iraq) (Acting) | |
| Mr | J S Robinson | Accounts Officer (Iraq) (Acting) | |
| Mr | P G Salt | Accounts Officer (Acting) | |
| Mr | A Y Smellie | Accounts Officer | |
| Directorate of Contracts | |||
| Mr | C R Brigstocke | Director, CB | |
| Mr | A H Self | Acting Deputy Director | |
| Mr | P Cohen | Acting Senior Contract Clerk, MBE | |
| Mr | F R Stapley | Senior Contract Clerk, OBE | |
| Mr | W G West | Senior Contract Clerk, MBE | |
| Mr | A C Hamilton | Contract Officer | |
| Mr | E Parker-Hunt | Acting Contract Officer | |
| Mr | J F Wells | Contract Officer, MBE | |
| Aircraft Supplies (Under Reorganisation) | |||
| Mr | A Innes | Assistant Director | |
| Maj | D H Kenedy | Assistant Director, OBE, FRAeS | |
| Mr | J Beilby | Junior Assistant i/c Section | |
| Capt | L F Buckenham | Junior Assistant i/c Section | |
| Mr | L Eaton Griffith | Junior Assistant i/c Section | |
| Mr | F R McMahon | Junior Assistant i/c Section, DSO | |
| Mr | A S Winks | Junior Assistant i/c Section | |
| Directorate of Lands (Joint Services for War Officer and Air Ministry) | |||
| Mr | E H Coles | Comptroller of Lands | |
| Col | E F Cobb | Chief Valuer and Compensation Officer, OBE | |
| Lt Col | A H J Thompson | Deputy Chief Valuer and Compensation Officer, OBE | |
| Mr | W W Palmer | ||
| Capt | R W Davies | ||
| Capt | H A Adams | ||
| Meteorological Office | |||
| Mr | G C Simpson | Director, DSc, FRS | |
| Dr | C Chree | Assistant Director, DSc, LLD, FRS | |
| Mr | R G K Lampfert | Assistant Director, CBE, MA, FInstP | |
| Lt Col | E Gold | Assistant Director, DSO, FRS | |
| Cdr | L A Brooke-Smith | Superintendent - Marine, RD, RNR | |
| Mr | J S Dines | Superintendent - Forecast, MA | |
| Mr | F J W Whipple | Superintendent - Climatology, MA | |
| Mr | R Corless | Superintendent - Instruments, OBE, MA | |
| Capt | D Brunt | Superintendent - Army, MA | |
| Maj | A H R Goldie | Superintendent - Local Centres, MA | |
| Mr | M de C S Salter | Superintendent - British Rainfall Organisation | |
| Mr | J S Owens | Superintendent - Advisory Committee on Atmospheric Pollution, MD, AMICE | |
| Cdr | L G Garbett | Superintendent - Navy, RN | |
| Dr | A Crichton Mitchell | Superintendent - Scotland, DSc, FRSE | |
|
Department of the Chief of the Air Staff |
|||
| ACM | Sir Hugh M Trenchard | Chief of the Air Staff, Bart, KCB, DSO, ADC; later MRAF | 31 Mar 1919 |
| Capt | T B Marson | Civil Assistant, MBE | |
| Mr | C G Beatson | Private Secretary | |
| Directorate of Operation and Intelligence | |||
| A/Cdre | Director, CMG CBE; later ACM | 8 Sep 1919 | |
| Gp Capt | Deputy Director, CBE, DSO; later ACM | ||
| Wg Cdr | G I Carmichael | DSO, AFC | |
| Sqn Ldr | E H Sparling | AFC | |
| Sqn Ldr | E L Tomkinson | DSO, AFC | |
| Sqn Ldr | Charles F A Portal | DSO, MC; later MRAF | |
| Sqn Ldr | A R Boyle | OBE, MC | 10 Jan 1919 |
| Sqn Ldr | R S Maxwell | MC, DFC | |
| Sqn Ldr | C J Mackay | MC, DFC | |
| Sqn Ldr | H A Tweedie | OBE, AFC | |
| Flt Lt | R Addenbrooke-Prout | OBE, MC | |
| Flt Lt | C J W Darwin | DSO | |
| Flt Lt | A Wanlass-O'Gowan | ||
| Flt Lt | H C Irwin | AFC | |
| Flt Lt |
R Gambier-Parry |
1 May 1919 | |
| Flt Lt | Alfred C Collier | later AVM | |
| Flt Lt | William F Dickson | DSO, AFC; later MRAF | |
| Sqn Ldr | E Harrison | Liaison Officer - Australia | |
| Directorate of Training and Staff Duties | |||
| A/Cdre | Thomas C R Higgins | Director, CB, CMG | |
| Gp Capt | Deputy Director, CMG, CBE; later A/Cdre | ||
| Wg Cdr | Hazelton R Nicholl | OBE; later AVM | |
| Sqn Ldr | A Shekleton | DSO | |
| Sqn Ldr | W Sholto Douglas | MC, DFC; later MRAF | |
| Sqn Ldr | Trafford L Leigh-Mallory | DSO; later ACM | |
| Sqn Ldr | OBE, AFC; later AVM | ||
| Flt Lt | John C Slessor | DSO, MC, later MRAF | |
| Flt Lt | P S Jackson-Taylor | ||
| Flt Lt | G D Nelson | DSC, AFC | |
| Flt Lt | W H Longton | DFC, AFC | |
| Fg Off | D F Fitz-Gibbon | DSC | |
| Fg Off | G T Stroud | MBE | |
| Col | I Curtis | Educational Adviser | |
| Capt | B H Sisson | Assistant Educational Adviser | |
|
Directorate of Works and Buildings |
|||
| Maj-Gen | Sir Andrew M Stuart | Director of Works and Buildings, KCMG, CB | |
| Mr | E C L White | Staff Officer | |
| Lt | H P Northcote | Personal Assistant, MBE | |
| Mr | H E Oakley | Deputy Director of Works and Buildings, OBE, MInstCE | |
| Mr | R F M Pearson | Superintending Civil Engineer (Grade I), MInstCE | |
| Mr | A Gilpin | Superintending Civil Engineer (Grade II) | |
| Mr | C H Andrews | Civil Engineer, MBE | |
| Mr | S Dexter | Civil Engineer, LRIBA | |
| Mr | A R Gibbs | Civil Engineer, AMInstCE, AMIME | |
| Mr | J Newton | Civil Engineer, ARIBA | |
| Mr | H V R Schofield | Civil Engineer | |
| Mr | H Hughes | Chief Surveyor, OBE, FSI | |
| Mr | A J Allnut | Surveyor, MBE | |
| Mr | W S Crosher | Surveyor, MBE, FSI | |
| Mr | F C Knibb | Surveyor, MBE, FSI | |
| Mr | E Moore | Surveyor | |
| Maj | D A B Morle | Surveyor | |
| Col | T D Mackie | Deputy Director of Maintenance, CMG, OBE, MIMechE | |
| Maj | D Goad | Superintending Civil Engineer (Grade II), OBE, MIEE | |
| Maj | J R Harland | Superintending Civil Engineer (Grade II) | |
| Capt | G W Hippisley | Civil Engineer | |
| Capt | T Kerr-Jones | Civil Engineer, MIEE | |
| Lt Col | S B F Carter | Chief Stores and Accounts Officer, OBE | |
| Capt | F E Stanley | Stores and Accounts Officer, OBE | |
| Lt Col | J D K Restler | Chief Mechanical and Electrical Engineer, OBE, MInstCE, AMInstME, MIEE | |
| Maj | H S Watson | Superintending Civil Engineer (Grade II), BA, MIEE, AMInstCE | |
| Lt | H Booker | Civil Engineer, MBE, AMIMarE | |
| Maj | J W Griggs | Civil Engineer, AMIMechE, AMIEE | |
| Lt | W D Miller | Civil Engineer | |
| Mr | H E Mitchell | Civil Engineer, MICE, MIEE | |
| Maj | E C St John | Civil Engineer, MIEE | |
| Capt | W R Baldwin-Wiseman | Supervising Valuer, MSc, AMInstCE,PASI, AMIMechE | |
| Controllerate of Communications | |||
| Lt Col | Lyster F Blandy | Controller, DSO, RE; later A/Cdre | 1 May 1919 |
| Signals | |||
| Mr | A W Armstrong | Junior Assistant | |
| Fg Off | J C Coulson | Attached for RAF Communications | |
| Capt | J A V Echevarri | Junior Assistant, OBE | |
| Flt Lt | Attached for RAF Communications, OBE; later AM | ||
| Lt | D Sinclair | Junior Assistant, | |
| Capt | G B Williams | Junior Assistant | |
| Navigation | |||
| Lt Cdr | W R Bernard | Senior Assistant | |
| Mr | F Tymms | MC | |
| Lt | C H Biddlecombe | Junior Assistant | |
| Lt | F C Deane | Junior Assistant | |
| Fg Off | L E M Gillman | Attached for RAF Communications | |
| Bt Lt Col | E F W Lees | MI4 (Map Section, War Office), DSO, RE | |
| Flt Lt | T Henderson | MI4 (Map Section, War Office), MC, AFC | |
| Flt Lt | H J Edgar | RA Liaison Officer, Government Code and Cypher School | |
| Department of the Air Member for Personnel | |||
| A/Cdre | Air Member for Personnel, CB, CBE | ||
| Sqn Ldr | DSO, OBE, MC; later AM | ||
| Flt Lt | R J Sanceau | ||
| Rev | H D L Viener | Chaplain in Chief, CBE, MA | |
| Deputy Directorate of Personnel | |||
| Gp Capt | Deputy Director of Personnel, CMG, DSO; later ACM | ||
| Sqn Ldr | C E Maude | ||
| Sqn Ldr | Warneford G W Prall | later A/Cdre | |
| Sqn Ldr | later A/Cdre | ||
| Flt Lt | G C Anne | ||
| Flt Lt | R B Waite | MBE | |
| Flt Lt | OBE; later A/Cdre | 30 Oct 1919 | |
| Flt Lt | A H Goldie | ||
| Flt Lt | G E Ranson | ||
| Deputy Directorate of Organisation | |||
| Gp Capt | Deputy Director of Organisation, MC, AFC; later AVM | ||
| Sqn Ldr | MC, AFC; later AM | ||
| Sqn Ldr | W E Aylwin | OBE | |
| Flt Lt | OBE; later AM | ||
| Flt Lt | P Warburton | MBE | |
| Flt Lt | The Hon J H B Rodney | MC | |
| Fg Off/Obs Off | D F Cox | ||
| Fg Off | W G E Hayman | ||
| Fg Off/Obs Off | S J Bailey | ||
|
Directorate of Medical Services |
|||
| A/Cdre | D Munro | Director, CIE, MB, MA, FRCS(E) | |
| Wg Cdr | A W Iredell | ||
| Wg Cdr | A V J Richardson | OBE, MB, DPH | |
| Sqn Ldr | A Grant | Assistant Director (Hygiene), MBE, MB DPH | |
| Miss | J M Cruickshank | Assistant Director (Nursing), RRC | |
| Sqn Ldr | E W Craig | MC, MB | |
| Mr | H D Courtenay | Acting Staff Officer | |
|
Department of the Air Member for Supply and Research |
|||
| AVM | Director-General, KCMG, DSO; later ACM | ||
| Mr | A R Wolbrom | Private Secretary | |
| Brig-Gen | Ralph K Bagnall-Wild | Director of Research, CMG, CBE | |
| Wg Cdr | Deputy Director of Design, DSO, DFC; later AVM | ||
| Wg Cdr | Deputy Director of Armament, DFC; later A/Cdre | ||
| Wg Cdr | Deputy Director of Instruments, OBE; later A/Cdre | ||
| Maj | J S Buchanan | Acting Senior Assistant, | |
| Sqn Ldr | S M Cleverly | Senior Assistant, | |
| Mr | R J G Crouch | Senior Assistant | |
| Mr | L F R Fell | Senior Assistant, DSO, OBE | |
| Maj | H P T Lefroy | Senior Assistant, DSO, MC | |
| Maj | R Purves | Senior Assistant | |
| Mr | C J Stewart | Senior Assistant | |
| Mr | H E Wimperis | Senior Assistant | |
| Mr | J D Coales | Junior Assistant | |
| Sqn Ldr | F C V Laws | Junior Assistant, OBE | |
| Maj | J H Ledeboer | Junior Assistant | |
| Maj | G McAlpine | Junior Assistant | |
| Sqn Ldr | H J Payn | Junior Assistant | |
| Maj | R E Penny | Junior Assistant | |
| Fg Off | C H Potts | Junior Assistant | |
| Sqn Ldr | N C Spratt | Junior Assistant | |
| Maj | H S V Thompson | Junior Assistant | |
| Flt Lt | F C Wilkinson | Junior Assistant | |
| Flt Lt | F H Williams | Junior Assistant | |
| Sqn Ldr | M E A Wright | Junior Assistant, AFC | |
| Mr | R P Wilson | Director of Aircraft Supplies, CBE, MICE, MIEE | |
| Mr | A Innes | Assistant Director, MC | |
| Maj | D H Kennedy | Assistant Director, OBE, AMIEE | |
| Mr | J Bielby | Junior Assistant | |
| Capt | L F Buckenham | Junior Assistant | |
| Mr | J Eaton Griffith | Junior Assistant | |
| Mr | F R McMahon | Junior Assistant, DSO | |
| Maj | J J Meakin | Junior Assistant | |
| Capt | A E Penn | Junior Assistant | |
| Mr | A S Winks | Junior Assistant | |
| Lt Col | H W S Outram | Deputy Director of Aeronautical Inspection, Chief Inspector, CBE | |
| Maj | G P Bulman | Chief Inspector (Engines), OBE | |
| Maj | P Bishop | Acting Chief Inspector (Aircraft), OBE | |
| Mr | A A Ross | Assistant Chief Inspector, OBE | |
| Mr | L T G Mansell | Acting Assistant Chief Inspector | |
|
Directorate of Equipment |
|||
| A/Cdre | Director, CMG, CBE, DSO | 115 Feb 1920 | |
| Wg Cdr | George Laing | Deputy Director, OBE; later AVM | 1 May 1919 |
| Sqn Ldr | H E J Hewitt | ||
| Sqn Ldr | R C Lane | 1 Apr 1918 | |
| Sqn Ldr | H B Bonning | ||
| Sqn Ldr | B H N H Hamilton | DSO | |
| Sqn Ldr | W G P Young | OBE | 28 Dec 1918 |
| Sqn Ldr | G E Stagg | MBE | 1 Apr 1918 |
| Sqn Ldr | C F Rasmusen | OBE | 9 Oct 1919 |
| Sqn Ldr | D McBirney | 1 Apr 1918 | |
| Sqn Ldr | W H G Maton | MBE | 1 May 1919 |
| Sqn Ldr | OBE; later AVM | ||
| Sqn Ldr | C Mason | ||
| Flt Lt | V Buxton | OBE | |
| Flt Lt | V J B Jacobs | ||
| Flt Lt | L J Killmayer | 13 Mar 1919 | |
| Flt Lt | W E G Beauforte-Greenwood | ||
| Flt Lt | H G Etheridge | ||
| Flt Lt | P M Brambleby | ||
| Flt Lt | H W Clarke | 1 Jul 1919 | |
| Flt Lt | G F Law | 8 Jan 1919 | |
| Flt Lt | F Anderson | ||
| Flt Lt | A B Wiggin | ||
| Flt Lt | C Y Mitchell | 1 Aug 1919 | |
| Fg Off | DSC, DFC; later A/Cdre | ||
| Fg Off | T A G Hawley | ||
| Fg Off | later AVM | ||
| Fg Off | J Hobbs | ||
| Fg Off | R Craig | ||
| Fg Off | J S Viner | ||
| Fg Off | L N Sargent | ||
| Fg Off | L T Sanderson | DSM | |
| Fg Off | W J Bray | 1 May 1919 | |
| Fg Off | R J E Haynes | ||
| Fg Off | W H Golder | DSM | |
| Fg Off | B T Crook | ||
| Fg Off | E R Hockaday | ||
| Fg Off | G E Pyne | ||
Source - May 1923 Air Force List

It is not possible to show the Civil Departments or the Department of Civil Aviation at present
| Rank | Name | Notes | Date |
|
Department of the Chief of the Air Staff |
|||
| AM | Sir Hugh M Trenchard | Chief of the Air Staff, Bart, KCB, DSO, ADC; later MRAF | 31 Mar 1919 |
| Capt | T B Marson | Civil Assistant, MBE | |
| Mr | C G Beatson | Private Secretary | |
| Directorate of Operation and Intelligence | |||
| A/Cdre | Director, CMG CBE; later ACM | 8 Sep 1919 | |
| Gp Capt | Deputy Director, CBE, DSO; later ACM | ||
| Wg Cdr | G I Carmichael | DSO, AFC | |
| Sqn Ldr | E H Sparling | AFC | |
| Sqn Ldr | E L Tomkinson | DSO, AFC | |
| Sqn Ldr | DSO, MC; later MRAF | ||
| Sqn Ldr | A R Boyle | OBE, MC | 10 Jan 1919 |
| Sqn Ldr | C J MacKay | MC, DFC | |
| Sqn Ldr | DSO, DSC, DFC; later AVM | ||
| Sqn Ldr | H A Tweedie | OBE, AFC | |
| Flt Lt | R Addenbrooke-Prout | OBE, MC | |
| Flt Lt | C J W Darwin | DSO | |
| Flt Lt | A Wanless-O'Gowan | ||
| Flt Lt | H C Irwin | AFC | |
| Flt Lt |
R Gambier-Parry |
1 May 1919 | |
| Flt Lt | later AVM | ||
| Flt Lt | DSO, AFC; later MRAF | ||
| Sqn Ldr | E Harrison | Liaison Officer - Australia | |
| Directorate of Training and Organisation | |||
| A/Cdre | Director, CB, CMG | ||
| Gp Capt | Deputy Director, CMG, CBE; later A/Cdre | ||
| Wg Cdr | Hazelton R Nicholl | OBE; later AVM | |
| Sqn Ldr | A Shekleton | DSO | |
| Sqn Ldr | MC, DFC; later MRAF | ||
| Sqn Ldr | DSO; later ACM | ||
| Sqn Ldr | OBE, AFC; later AVM | ||
| Flt Lt | MC, later MRAF | ||
| Flt Lt | P S Jackson-Taylor | ||
| Flt Lt | G D Nelson | DSC, AFC | |
| Flt Lt | W H Longton | ||
| Fg Off | D F Fitz-Gibbon | DSC | |
| Fg Off | G T Stroud | MBE | |
| Col | I Curtis | Educational Adviser | |
| Capt | B H Sisson | Assistant Educational Adviser | |
|
Directorate of Works and Buildings |
|||
| Maj-Gen | Sir Andrew M Stuart | Director of Works and Buildings, KCMG, CB | |
| Mr | E C L White | Staff Officer | |
| Lt | H P Northcote | Personal Assistant, MBE | |
| Mr | H E Oakley | Deputy Director of Works and Buildings, OBE, MInstCE | |
| Mr | R F M Pearson | Superintending Civil Engineer (Grade I), MInstCE | |
| Mr | A Gilpin | Superintending Civil Engineer (Grade II) | |
| Mr | C H Andrews | Civil Engineer, MBE | |
| Mr | S Dexter | Civil Engineer, LRIBA | |
| Mr | J Newton | Civil Engineer, ARIBA | |
| Mr | H V R Schofield | Civil Engineer | |
| Mr | A R Gibbs | Civil Engineer, AMInstCE, AMIME | |
| Mr | H Hughes | Chief Surveyor, OBE, FSI | |
| Mr | A J Allnut | Surveyor, MBE | |
| Mr | W S Crosher | Surveyor, MBE, FSI | |
| Mr | F C Knibb | Surveyor, MBE, FSI | |
| Mr | E Moore | Surveyor | |
| Maj | D A B Morle | Surveyor | |
| Col | T D Mackie | Deputy Director of Maintenance, CMG, OBE, MIMechE | |
| Maj | D Goad | Superintending Civil Engineer (Grade II), OBE, MIEE | |
| Maj | J R Harland | Superintending Civil Engineer (Grade II) | |
| Capt | G W Hippisley | Civil Engineer | |
| Capt | T Kerr-Jones | Civil Engineer, MIEE | |
| Lt Col | S B F Carter | Chief Stores and Accounts Officer, OBE | |
| Capt | F E Stanley | Stores and Accounts Officer, OBE | |
| Lt Col | J D K Restler | Chief Mechanical and Electrical Engineer, OBE, MInstCE, AMInstME, MIEE | |
| Maj | H S Watson | Superintending Civil Engineer (Grade II), BA, MIEE, AMInstCE | |
| Lt | H Booker | Civil Engineer, MBE, AMIMarE | |
| Maj | J W Griggs | Civil Engineer, AMIMechE, AMIEE | |
| Lt | W D Miller | Civil Engineer | |
| Mr | H E Mitchell | Civil Engineer, MICE, MIEE | |
| Maj | E C St John | Civil Engineer, MIEE | |
| Capt | W R Baldwin-Wiseman | Supervising Valuer, MSc, AMInstCE,PASI, AMIMechE | |
| Controllerate of Communications | |||
| Gp Capt | Lyster F Blandy | Controller, DSO, RE; later A/Cdre | 1 May 1919 |
| Signals | |||
| Fg Off | A W Armstrong | Junior Assistant | |
| Fg Off | J C Coulson | ||
| Capt | J A V Echevarri | Junior Assistant, OBE | |
| Flt Lt | OBE; later AM | ||
| Lt | D Sinclair | Junior Assistant, | |
| Capt | G B Williams | Junior Assistant | |
| Navigation | |||
| Sqn Ldr | W R Bernard | Senior Assistant | |
| Mr | F Tymms | Staff Officer, MC | |
| Lt | C H Biddlecombe | Junior Assistant | |
| Lt | F C Deane | Junior Assistant | |
| Fg Off | L E M Gillman | ||
| Bt Lt Col | E F W Lees | MI4 (Map Section, War Office), DSO, RE | |
| Flt Lt | T Henderson | MI4 (Map Section, War Office), MC, AFC | |
| Flt Lt | H J Edgar | RAF Liaison Officer, Government Code & Cypher School | |
| Department of the Air Member for Personnel | |||
| AVM | Director, CB, CBE | ||
| Sqn Ldr | DSO, OBE, MC; later AM | ||
| Flt Lt | R J Sanceau | ||
| Rev | H D L Viener | Chaplain in Chief, CBE, MA | |
| Gp Capt | Deputy Director of Personnel, CMG, DSO; later ACM | ||
| Sqn Ldr | C E Maude | ||
| Sqn Ldr | later A/Cdre | ||
| Sqn Ldr | Warneford G W Prall | later A/Cdre | |
| Sqn Ldr | later A/Cdre | ||
| Flt Lt | G C Anne | ||
| Flt Lt | R B Waite | MBE | |
| Flt Lt | J H Green | ||
| Flt Lt | A H Goldie | ||
| Flt Lt | G E Ranson | ||
| Gp Capt | Deputy Director of Organisation, MC, AFC; later AVM | ||
| Sqn Ldr | MC, AFC; later AM | ||
| Sqn Ldr | W E Aylwin | OBE | |
| Flt Lt | OBE; later AM | ||
| Flt Lt | P Warburton | MBE | |
| Flt Lt | The Hon J H B Rodney | MC | |
| Fg Off/Obs Off | C E Williamson-Jones | ||
| Fg Off | W G E Hayman | ||
| Fg Off/Obs Off | S J Bailey | ||
|
Directorate of Medical Services |
|||
| A/Cdre | D Munro | Director, CIE, MB, MA, FRCS(E) | |
| Wg Cdr | A W Iredell | ||
| Wg Cdr | A V J Richardson | OBE, MB, DPH | |
| Sqn Ldr | A Grant | Assistant Director (Hygiene), MBE, MB DPH | |
| Miss | J M Cruickshank | Assistant Director (Nursing), RRC | |
| Sqn Ldr | E W Craig | MC, MB | |
| Mr | H D Courtenay | Acting Staff Officer | |
|
Department of the Air Member for Supply and Research |
|||
| AVM | Air Member for Supply and Research, KCMG, DSO; later ACM | ||
| Mr | A R Wolbrom | Private Secretary | |
| Brig-Gen | Ralph K Bagnall-Wild | Director of Research, CMG, CBE | |
| Wg Cdr | Deputy Director of Design, DSO, DFC; later AVM | ||
| Wg Cdr | Deputy Director of Armament, DFC; later A/Cdre | ||
| Wg Cdr | Deputy Director of Instruments, OBE; later A/Cdre | ||
| Maj | J S Buchanan | Acting Senior Assistant, | |
| Sqn Ldr | S M Cleverly | Senior Assistant, | |
| Mr | R J G Crouch | Senior Assistant | |
| Mr | L F R Fell | Senior Assistant, DSO, OBE | |
| Maj | L F R Lefroy | Senior Assistant, DSO, MC | |
| Maj | R Purves | Senior Assistant | |
| Mr | C J Stewart | Senior Assistant | |
| Mr | H E Wimperis | Senior Assistant | |
| Mr | J D Coales | Junior Assistant | |
| Sqn Ldr | F C V Laws | Junior Assistant, OBE | |
| Maj | J H Ledeboer | Junior Assistant | |
| Maj | G McAlpine | Junior Assistant | |
| Flt Lt | H J Payn | Junior Assistant | |
| Maj | R E Penny | Junior Assistant | |
| Fg Off | C H Potts | Junior Assistant | |
| Sqn Ldr | N C Spratt | Junior Assistant | |
| Maj | H S V Thompson | Junior Assistant | |
| Flt Lt | F C Wilkinson | Junior Assistant | |
| Flt Lt | F H Williams | Junior Assistant | |
| Sqn Ldr | M E A Wright | Junior Assistant, AFC | |
| Lt Col | H W S Outram | Director of Aeronautical Inspection, CBE | |
| Maj | P Bishop | Chief Inspector - Aircraft, OBE | |
| Maj | G P Bulman | Chief Inspector - Engines, OBE | |
| Mr | L T G Mansell | Acting Assistant Chief Inspector | |
| Mr | A A Ross | Assistant Chief Inspector, OBE | |
|
Directorate of Equipment |
|||
| A/Cdre | Director, CMG, CBE, DSO | 15 Feb 1920 | |
| Wg Cdr | George Laing | Deputy Director, OBE; later AVM | 1 Aug 1922 |
| Sqn Ldr | H E J Hewitt | ||
| Sqn Ldr | R C Lane | 1 Apr 1918 | |
| Sqn Ldr | H B Bonning | ||
| Sqn Ldr | B H N H Hamilton | DSO | |
| Sqn Ldr | W G P Young | OBE | 28 Dec 1918 |
| Sqn Ldr | G E Stagg | MBE | 1 Apr 1918 |
| Sqn Ldr | C F Rasmusen | OBE | 9 Oct 1919 |
| Sqn Ldr | D McBirney | 1 Apr 1918 | |
| Sqn Ldr | W H G Maton | MBE | 1 May 1919 |
| Sqn Ldr | OBE; later AVM | ||
| Sqn Ldr | C Mason | ||
| Flt Lt | V J B Jacobs | ||
| Flt Lt | A S Maskell | ||
| Flt Lt | L J Killmayer | 13 Mar 1919 | |
| Flt Lt | W E G Beauforte-Greenwood | ||
| Flt Lt | H G Etheridge | ||
| Flt Lt | P M Brambleby | ||
| Flt Lt | H W Clarke | 1 Jul 1919 | |
| Flt Lt | G F Law | 8 Jan 1919 | |
| Flt Lt | F Anderson | ||
| Flt Lt | A B Wiggin | ||
| Flt Lt | C Y Mitchell | 1 Aug 1919 | |
| Flt Lt | DSC, DFC; later A/Cdre | ||
| Flt Lt | T A G Hawley | ||
| Flt Lt | later AVM | ||
| Fg Off | V F R Hill | ||
| Fg Off | J Hobbs | ||
| Fg Off | R Craig | ||
| Fg Off | J S Viner | ||
| Fg Off | L N Sargent | ||
| Fg Off | L T Sanderson | DSM | |
| Fg Off | W J Bray | 1 May 1919 | |
| Fg Off | R J E Haynes | ||
| Fg Off | W H Golder | DSM | |
| Fg Off | B T Crook | ||
| Fg Off | E R Hockaday | ||
| Fg Off | G E Pyne | ||
Source - July 1923 Air Force List
| Air Council | ||
| Rank | Name | Notes |
| Lt Col | The Rt Hon Sir Samuel John Gurney Hoare | Secretary of State for Air, President of the Air Council, Bart, CMG, MP |
| His Grace | The Duke of Sutherland | Under-Secretary of State for Air, Vice President of the Air Council |
| ACM | Sir Hugh M Trenchard | Chief of the Air Staff, GCB, DSO, ADC; later MRAF |
| AVM | Air Member for Personnel, CB, DSO; later AVM | |
| AVM | Air Member for Supply and Research, KCMG, DSO; later ACM | |
| A/Cdre | Deputy Chief of the Air Staff - Additional Member, CB, CMG, CBE; later ACM | |
| Sir W F Nicholson | Secretary of the Air Ministry, KCB | |
| Rank | Name | Notes | Date |
|
Air Ministry |
|||
| Lt Col | The Rt Hon Sir Samuel John Gurney Hoare | Secretary of State for Air, President of the Air Council, Bart, CMG, MP | |
| Maj | Viscount Sandon | Parliamentary Private Secretary, MP | |
| Mr | C Ll Bullock | Private Secretary, OBE | |
| Flt Lt | G W Dobson | Attached for personal duties, OBE | |
| His Grace | The Duke of Sutherland | Under-Secretary of State for Air | |
| Mr | P J Oldfield | Private Secretary | |
| Sir W F Nicholson | Secretary of the Air Ministry, KCB | ||
| Sir S Dannreuther | Deputy Secretary of the Air Ministry, Knt, CB | ||
| Mr | H W W McAnally | Principal Assistant Secretary of the Air Ministry, CB | |
| Mr | B E Holloway | Principal Assistant Secretary of the Air Ministry, CB | |
| Mr | J A Webster | Principal Assistant Secretary of the Air Ministry, CB, DSO | |
| Judge Advocate-General (Joint Service for War Office and Air Ministry - Staff not shown in AFL) | |||
| Sir F Cassel | Judge Advocate-General, Bart, KC | ||
|
Department of the Under-Secretary of State for Air |
|||
| Directorate of Civil Aviation | |||
| AVM | Director, KCB, AFC | ||
| Mr | H Jones | Personal Assistant, MBE | |
| Maj | J P C Cooper | Inspector of Accidents, OBE, MC | |
| Maj | S J V Fill | Investigating Officer, OBE | |
| Capt | F S Wilkins | Investigating Officer | |
| Sqn Ldr | R B B Colmore | Attached for Airships, OBE | |
| Lt Col | I A E Edwards | Deputy Director of Air Transport, CMG | |
| Maj | O G G Villiers | Senior Assistant, DSO | |
| Mr | F Tymms | Staff Officer, MC | |
| Mr | C H Biddlecombe | Junior Assistant | |
| Mr | E M Rossiter | Junior Assistant | |
| Brig-Gen | F L Festing | Controller of Aerodromes and Licencing, CB, CMG | |
| Lt Col | F C Shelmerdine | Senior Assistant, OBE | |
| Maj | L M Lilley, OBE | Junior Assistant | |
| Lt Col | C B Heald | Medical Adviser, CBE | |
|
Department of the Secretary of the Air Ministry |
|||
| Sir W F Nicholson | Secretary of the Air Ministry, KCB | ||
| Mr | R Monk-Jones | Private Secretary | |
| Sir S Dannreuther | Deputy Secretary of the Air Ministry, Knt, CB | ||
| Mr | W B Foden | Private Secretary | |
| Mr | H W W McAnally | Principal Assistant Secretary, CB | |
| Mr | B E Holloway | Principal Assistant Secretary, CB | |
| Mr | J A Webster | Principal Assistant Secretary, CB, DSO | |
| Mr | J B Abraham | Assistant Secretary | |
| Mr | C G Evans | Assistant Secretary | |
| Mr | C N Knight | Assistant Secretary - Finance Division, OBE | |
| Mr | E M Knox | Assistant Secretary - Finance Division | |
| Mr | L V Meadowcroft | Assistant Secretary - Finance Division | |
| Mr | F G Nutt | Assistant Secretary, CBE | |
| Mr | R C Richards | Assistant Secretary - Finance Division | |
| Mr | J A Smith | Assistant Secretary - Finance Division, OBE | |
| Mr | J M Spaight | Assistant Secretary, OBE | |
| Mr | F G L Bertram | Principal (Old Style) (Assistant Secretary), CBE | |
| Mr | R C Richards | Principal (Old Style) (Assistant Secretary) | |
| Mr | J H Barnes | Acting Principal - Finance Division | |
| Mr | S T Blackwell | Principal - Finance Division | |
| Mr | C Ll Bullock | Principal, OBE | |
| Mr | C G Caines | Acting Principal, MBE | |
| Mr | E F Cliff | Principal | |
| Mr | J T Cotton | Principal - Finance Division, MBE | |
| Mr | J G Gibson | Principal - Finance Division | |
| Mr | H C Hamilton | Principal | |
| Mr | J H Heath | Principal - Finance Division, MBE | |
| Mr | R L Megarry | Principal | |
| Mr | L G S Reynolds | Principal, OBE | |
| Mr | L F Schooling | Principal - Finance Division | |
| Mr | W L Scott | Acting Principal, DSC | |
| Mr | W G Stevens | Principal - Finance Division | |
| Mr | F G C Young | Principal | |
| Mr | E L Pickles | Assistant Principal (Old Style), Air Inventions, MBE | |
| Mr | G Calder | Assistant Principal | |
| Mr | I V H Campbell | Assistant Principal | |
| Mr | S S Cherry | Assistant Principal - Finance Division | |
| Mr | W G Clements | Assistant Principal | |
| Mr | W E L Courtney | Assistant Principal | |
| Mr | W B Foden | Assistant Principal | |
| Mr | R Monk-Jones | Assistant Principal | |
| Mr | F W Musson | Assistant Principal, Resident Clerk, AFC | |
| Mr | P J Oldfield | Assistant Principal, Resident Clerk | |
| Mr | J B Prosper | Assistant Principal | |
| Mr | A E Slater | Assistant Principal | |
| Mr | H W Walsh | Assistant Principal - Finance Division | |
| Mr | H H Adams | Staff Officer - Finance Division | |
| Mr | F W Alderton | Acting Staff Officer | |
| Mr | A G Attribe | Acting Staff Officer | |
| Mr | E Backhouse | Staff Officer - Finance Division, MBE | |
| Mr | C Bennett | Acting Staff Officer | |
| Mr | C Birch | Staff Officer - Finance Division | |
| Mr | R I Brenton | Staff Officer - Finance Division | |
| Mr | W W Burkett | Staff Officer, MC | |
| Mr | A J Camm | Staff Officer | |
| Mr | G E Caudle | Staff Officer | |
| Mr | E H Cross | Staff Officer | |
| Mr | J Cruickshank | Staff Officer - Finance Division, MBE | |
| Mr | S Davey | Staff Officer - Finance Division | |
| Mr | W F Jenkins | Staff Officer | |
| Mr | L M Jones | Staff Officer | |
| Mr | V J Mitchell | Acting Staff Officer | |
| Mr | A R Moss | Acting Staff Officer - Finance Division | |
| Mr | V C Mountfort | Staff Officer | |
| Mr | J E Mullen | Staff Officer | |
| Mr | F Noxon | Staff Officer - Finance Division | |
| Mr | H R Ould | Staff Officer - Finance Division | |
| Mr | H Russell | Staff Officer | |
| Mr | L H Stroud | Staff Officer - Finance Division | |
| Mr | J Morris | Air History - Employed by Committee of Imperial Defence | |
| Mr | W B Pettet | Chief Registrar, MBE | |
| Mr | W J Pryce | Examiner | |
| Mr | G R Richardson | Statistics (Temporary) | |
| Mr | C P Robertson | Press Section (Temporary) | |
| Directorate of Accounts | |||
| Mr | J S Ross | Director of Accounts, CBE | |
| Mr | H W Clothier | Deputy Director | |
| Mr | F W N Sibley | Deputy Director | |
| Mr | J J O'Neill | In charge of local Audit (Iraq) | |
| Mr | C J Galpin | In charge of local Audit (Palestine and Tranjordania) (Acting) | |
| Mr | R Bartholomew | Senior Accounts Officer (Palestine and Tranjordania) (Acting) | |
| Mr | W A R Channer | Senior Accounts Officer | |
| Mr | W F Connolly | Senior Accounts Officer, MBE | |
| Mr | A D Donald | Senior Accounts Officer (Iraq) (Acting) | |
| Mr | G G Fiddes | Senior Accounts Officer | |
| Mr | G T Jones | Senior Accounts Officer | |
| Mr | C J Price | Senior Accounts Officer (Egypt) (Acting) | |
| Mr | W J W Bangs | Accounts Officer | |
| Mr | A J Border | Accounts Officer | |
| Mr | V T Brennan | Accounts Officer, MBE | |
| Mr | H H Byfield | Accounts Officer (Iraq) (Acting) | |
| Mr | S Crowther | Accounts Officer | |
| Mr | W C Fenwick | Accounts Officer | |
| Mr | F W Filbee | Accounts Officer (Palestine) (Acting) | |
| Mr | H W Hawking | Accounts Officer | |
| Mr | C M Johns | Accounts Officer (Egypt) | |
| Mr | G C King | Accounts Officer (Acting) | |
| Mr | H J Rabbinowicz | Accounts Officer (Iraq) (Acting) | |
| Mr | J S Robinson | Accounts Officer (Iraq) (Acting) | |
| Mr | P G Salt | Accounts Officer (Acting) | |
| Mr | A Y Smellie | Accounts Officer | |
| Directorate of Contracts | |||
| Mr | C R Brigstocke | Director, CB | |
| Mr | A H Self | Acting Deputy Director | |
| Mr | P Cohen | Acting Senior Contract Clerk, MBE | |
| Mr | F R Stapley | Senior Contract Clerk, OBE | |
| Mr | W G West | Senior Contract Clerk, MBE | |
| Mr | A C Hamilton | Contract Officer | |
| Mr | E Parker-Hunt | Acting Contract Officer | |
| Mr | J F Wells | Contract Officer, MBE | |
| Aircraft Supplies | |||
| Mr | A Innes | Assistant Director | |
| Capt | L F Buckenham | Junior Assistant i/c Section | |
| Mr | L Eaton Griffith | Junior Assistant i/c Section | |
| Mr | F R McMahon | Junior Assistant i/c Section, DSO | |
| Mr | A S Winks | Junior Assistant i/c Section | |
| Directorate of Lands (Joint Services for War Officer and Air Ministry) | |||
| Mr | E H Coles | Comptroller of Lands | |
| Col | E F Cobb | Chief Valuer and Compensation Officer, OBE | |
| Lt Col | A H J Thompson | Deputy Chief Valuer and Compensation Officer, OBE | |
| Mr | W W Palmer | Deputy Chief Valuer and Compensation Officer | |
| Capt | R W Davies | Deputy Chief Valuer and Compensation Officer | |
| Capt | H A Adams | Deputy Chief Valuer and Compensation Officer | |
| Meteorological Office | |||
| Mr | G C Simpson | Director, DSc, FRS | |
| Dr | C Chree | Assistant Director, DSc, LLD, FRS | |
| Mr | R G K Lampfert | Assistant Director, CBE, MA, FInstP | |
| Lt Col | E Gold | Assistant Director, DSO, FRS | |
| Cdr | L A Brooke-Smith | Marine, RD, RNR | |
| Capt | D Brunt | Army, MA | |
| Mr | R Corless | Climatology, OBE, MA | |
| Mr | J S Dines | Forecast, MA | |
| Capt | F Entwistle | Instruments, BSc | |
| Cdr | L G Garbett | Navy, RN | |
| Maj | A H R Goldie | Local Centres, MA | |
| Dr | A Crichton Mitchell | Scotland, DSc, FRSE | |
| Mr | J S Owens | Advisory Committee on Atmospheric Pollution, MD, AMICE | |
| Mr | F J W Whipple | Statistics, MA | |
| Mr | H L B Tarrant | Chief Clerk | |
|
Department of the Chief of the Air Staff |
|||
| ACM | Sir Hugh M Trenchard | Chief of the Air Staff, Bart, KCB, DSO, ADC; later MRAF | 31 Mar 1919 |
| Capt | T B Marson | Civil Assistant, MBE | |
| Flt Lt | A F Brooke | Private Secretary | |
| Directorate of Operation and Intelligence | |||
| A/Cdre | Director and Deputy Chief of the Air Staff, CB, CMG CBE; later ACM | 8 Sep 1919 | |
| Flt Lt | Personal Assistant, DSO, AFC; later MRAF | ||
| Gp Capt | Deputy Director, CBE, DSO; later ACM | ||
| Wg Cdr | G I Carmichael | DSO, AFC | |
| Sqn Ldr | E H Sparling | AFC | |
| Sqn Ldr | DSO, MC; later MRAF | ||
| Sqn Ldr | A R Boyle | OBE, MC | 10 Jan 1919 |
| Sqn Ldr | Richard B Maycock | OBE; later A/Cdre | |
| Sqn Ldr | C J Mackay | MC, DFC | |
| Sqn Ldr | DSO, DSC, DFC; later AVM | ||
| Sqn Ldr | H A Tweedie | OBE, AFC | |
| Sqn Ldr | DSO, OBE, MC; later AM | ||
| Sqn Ldr | R Addenbrooke-Prout | OBE, MC | |
| Flt Lt | C J W Darwin | DSO | |
| Flt Lt | A Wanless-O'Gowan | ||
| Flt Lt | MC, later AVM | ||
| Flt Lt | H C Irwin | AFC | |
| Flt Lt |
R Gambier-Parry |
1 May 1919 | |
| Flt Lt | later AVM | ||
| Sqn Ldr | E Harrison | Dominion Liaison Officer - Australia | |
| Directorate of Organisation and Staff Duties | |||
| AVM | Sir Ivo L B Vesey | Director, KBE, CB, CMG, DSO | |
| Lt | J H A Banger | MBE | |
|
Deputy Directorate of Organisation |
|||
| Gp Capt | Deputy Director, MC, AFC; later AVM | ||
| Sqn Ldr | MC, AFC; later AM | ||
| Sqn Ldr | W E Aylwin | OBE | |
| Maj | J R V Sherston | Attached, OBE, MC, Indian Army | |
| Flt Lt | OBE, MC; later ACM | ||
| Flt Lt | OBE; later AM | ||
| Flt Lt | C E Williamson-Jones | DFC | |
|
Deputy Directorate of Staff Duties |
|||
| Col | Hon M C A Drummond | Deputy Director, CMG, DSO | |
| Wg Cdr | Hazelton R Nicholl | OBE; later AVM | |
| Sqn Ldr | DSO; later ACM | ||
| Bt Maj | E L Morris | Attached, OBE, MC, RE | |
| Flt Lt | John C Slessor | MC, later MRAF | |
| Flt Lt | P Warburton | MBE | |
| Directorate of Training | |||
| A/Cdre | Director, CB, CMG | ||
| Gp Capt | Deputy Director, CMG, CBE; later A/Cdre | ||
| Wg Cdr | A Sheckleton | DSO | |
| Sqn Ldr | MC, DFC; later MRAF | ||
| Sqn Ldr | OBE, AFC; later AVM | ||
| Flt Lt | P S Jackson-Taylor | ||
| Flt Lt | G D Nelson | DSC, AFC | |
| Flt Lt | W H Longton | ||
| Fg Off | D F Fitz-Gibbon | DSC | |
| Fg Off | G T Stroud | MBE | |
|
Signals Branch |
|||
| Gp Capt | Lyster F Blandy | Head of Branch, DSO, RE; later A/Cdre | 1 May 1919 |
| Fg Off | A W Armstrong | Junior Assistant | |
| Fg Off | J C Coulson | ||
| Flt Lt | OBE; later AM | ||
| Lt | D Sinclair | Junior Assistant, | |
| Capt | G B Williams | Junior Assistant | |
|
- |
|||
| Fg Off | L E M Gillman | Navigation Publications | |
| Bt Lt Col | E F W Lees | MI4 Air (Map Section, War Office), DSO, RE | |
| Flt Lt | T Henderson | MI4 Air (Map Section, War Office), MC, AFC | |
|
Directorate of Works and Buildings |
|||
| Maj-Gen | Sir Andrew M Stuart | Director of Works and Buildings, KCMG, CB, MICE, MIEE | |
| Mr | E C L White | Staff Officer | |
| Lt | H P Northcote | Personal Assistant, MBE | |
| Mr | H E Oakley | Deputy Director of Works and Buildings, OBE, MInstCE | |
| Mr | R F M Pearson | Superintending Civil Engineer (Grade I), MInstCE | |
| Mr | A Gilpin | Superintending Civil Engineer (Grade II) | |
| Mr | C H Andrews | Civil Engineer, MBE | |
| Mr | S Dexter | Civil Engineer, LRIBA | |
| Mr | A R Gibbs | Civil Engineer, AMInstCE, AMIME | |
| Mr | J Newton | Civil Engineer, ARIBA | |
| Mr | H V R Schofield | Civil Engineer | |
| Mr | H Hughes | Chief Surveyor, OBE, FSI | |
| Mr | A J Allnut | Surveyor, MBE | |
| Mr | W S Crosher | Surveyor, MBE, FSI | |
| Mr | F C Knibb | Surveyor, MBE, FSI | |
| Maj | D A B Morle | Surveyor, OBE | |
| Col | T D Mackie | Deputy Director of Maintenance, CMG, OBE, MIMechE | |
| Maj | D Goad | Superintending Civil Engineer (Grade II), OBE, MIEE | |
| Maj | J R Harland | Superintending Civil Engineer (Grade II) | |
| Capt | G W Hippisley | Civil Engineer | |
| Capt | T Kerr-Jones | Civil Engineer, MIEE | |
| Lt Col | S B F Carter | Chief Stores and Accounts Officer, OBE, RD | |
| Capt | F E Stanley | Stores and Accounts Officer, OBE | |
| Lt Col | J D K Restler | Chief Mechanical and Electrical Engineer, OBE, MInstCE, AMInstME, MIEE | |
| Maj | H S Watson | Superintending Civil Engineer (Grade II), BA, MIEE, AMInstCE | |
| Lt | H Booker | Civil Engineer, MBE, AMIMarE | |
| Maj | J W Griggs | Civil Engineer, AMIMechE, AMIEE | |
| Lt | W D Miller | Civil Engineer | |
| Maj | E C St John | Civil Engineer, MIEE | |
| Capt | W R Baldwin-Wiseman | Supervising Valuer, MSc, AMInstCE,PASI, AMIMechE | |
| Department of the Air Member for Personnel | |||
| AVM | Air Member for Personnel, CB, DSO; later AVM | ||
| Flt Lt | R J Sanceau | Personal Assistant | |
| Rev | H D L Viener | Chaplain in Chief, CBE, MA | |
| Deputy Directorate of Personnel | |||
| Gp Capt | Deputy Director of Personnel, CMG, DSO; later ACM | ||
| Sqn Ldr | C E Maude | ||
| Sqn Ldr | later A/Cdre | ||
| Sqn Ldr | later A/Cdre | ||
| Sqn Ldr | E B Beauman | ||
| Flt Lt | DSC, DFC, AFC; later AVM | ||
| Flt Lt | G C Anne | ||
| Flt Lt | R B Waite | MBE | |
| Flt Lt | J H Green | ||
| Flt Lt | G E Ranson | ||
| Flt Lt | P M McSwiny | ||
| Flt Lt | J Duminy | ||
| Flt Lt | R L Sweeny | ||
| Fg Off | S J Bailey | ||
|
Directorate of Medical Services |
|||
| A/Cdre | D Munro | Director, CB, CIE, MB, MA, FRCS(E) | |
| Wg Cdr | A W Iredell | ||
| Wg Cdr | A V J Richardson | OBE, MB, DPH | |
| Sqn Ldr | A Grant | Assistant Director (Hygiene), MBE, MB DPH | |
| Miss | J M Cruickshank | Assistant Director (Nursing), RRC | |
| Sqn Ldr | R H Knowles | MD, DPH | |
| Sqn Ldr | E W Craig | MC, MB | |
| Sqn Ldr | C L Colbran | LDS, RCS (Eng) | |
| Mr | H D Courtenay | Acting Staff Officer | |
|
Department of the Air Member for Supply and Research |
|||
| AVM | Director-General, KCMG, DSO; later ACM | ||
| Mr | F W Musson | Private Secretary, AFC | |
| Directorate of Research | |||
| Brig-Gen | R K Bagnall-Wild | Director, CMG, CBE | |
| Wg Cdr | Deputy Director of Design, DSO, DFC; later AVM | ||
| Wg Cdr | Deputy Director of Armament, DFC; later A/Cdre | ||
| Wg Cdr | Deputy Director of Instruments, OBE; later A/Cdre | ||
| Maj | J S Buchanan | Acting Senior Assistant, | |
| Sqn Ldr | S M Cleverly | ||
| Mr | R J G Crouch | Senior Assistant | |
| Mr | L F R Fell | Senior Assistant, DSO, OBE | |
| Maj | L F R Lefroy | Senior Assistant, DSO, MC | |
| Maj | R Purves | Senior Assistant | |
| Mr | C J Stewart | Senior Assistant | |
| Mr | H E Wimperis | Senior Assistant | |
| Mr | J D Coales | Junior Assistant | |
| Sqn Ldr | F C V Laws | OBE | |
| Maj | J H Ledeboer | Junior Assistant | |
| Maj | G McAlpine | Junior Assistant | |
| Maj | R E Penny | Junior Assistant | |
| Flt Lt | C H Potts | ||
| Sqn Ldr | N C Spratt | ||
| Maj | H S V Thompson | Junior Assistant | |
| Flt Lt | F C Wilkinson | ||
| Flt Lt | F H Williams | ||
| Flt Lt | F Workman | MC | |
| Sqn Ldr | M E A Wright | AFC | |
|
Deputy Directorate of Aeronautical Inspection |
|||
| Lt Col | H W S Outram | Director of Aeronautical Inspection, CBE | |
| Maj | P Bishop | Chief Inspector - Aircraft, OBE | |
| Maj | G P Bulman | Chief Inspector - Engines, OBE | |
| Mr | L T G Mansell | Acting Assistant Chief Inspector | |
| Mr | A A Ross | Assistant Chief Inspector, OBE | |
|
Directorate of Equipment |
|||
| A/Cdre | Director, CMG, CBE, DSO | 15 Feb 1920 | |
| Wg Cdr | George Laing | Deputy Director, OBE; later AVM | 1 Aug 1922 |
| Wg Cdr | Cecil Fraser | ||
| Sqn Ldr | R C Lane | 1 Apr 1918 | |
| Sqn Ldr | B H N H Hamilton | ||
| Sqn Ldr | W G P Young | OBE | 28 Dec 1918 |
| Sqn Ldr | G E Stagg | MBE | 1 Apr 1918 |
| Sqn Ldr | C F Rasmusen | OBE | 9 Oct 1919 |
| Sqn Ldr | D McBirney | 1 Apr 1918 | |
| Sqn Ldr | W H G Maton | MBE | 1 May 1919 |
| Sqn Ldr | OBE; later AVM | ||
| Sqn Ldr | C Mason | ||
| Sqn Ldr | V J B Jacobs | ||
| Sqn Ldr | H G Etheridge | ||
| Flt Lt | A S Maskell | ||
| Flt Lt | L J Killmayer | 13 Mar 1919 | |
| Flt Lt | W E G Beauforte-Greenwood | ||
| Flt Lt | Richard F Osborne | later A/Cdre | |
| Flt Lt | P M Brambleby | ||
| Flt Lt | H W Clarke | 1 Jul 1919 | |
| Flt Lt | G F Law | 8 Jan 1919 | |
| Flt Lt | F Anderson | ||
| Flt Lt | A B Wiggin | ||
| Flt Lt | later A/Cdre | ||
| Flt Lt | C Y Mitchell | 1 Aug 1919 | |
| Flt Lt | DSC, DFC; later A/Cdre | ||
| Flt Lt | T A G Hawley | ||
| Flt Lt | later AVM | ||
| Fg Off | R Craig | ||
| Fg Off | J S Viner | ||
| Fg Off | L N Sargent | ||
| Fg Off | F Simpson | ||
| Fg Off | W J Bray | 1 May 1919 | |
| Fg Off | R J E Haynes | ||
| Fg Off | W H Golder | DSM | |
| Fg Off | F W Boggis | ||
| Fg Off | B T Crook | ||
| Fg Off | E R Hockaday | ||
| Fg Off | G E Pyne | ||
Source - January 1924 Air Force List

It is not possible to show the Department of Civil Aviation at present
| Air Council | ||
| Rank | Name | Notes |
| Brig-Gen | The Rt Hon Lord Thomson | Secretary of State for Air, President of the Air Council, PC, CBE, DSO |
| Mr | William Leach | Under-Secretary of State for Air, Vice President of the Air Council, MP |
| ACM | Sir Hugh M Trenchard | Chief of the Air Staff, GCB, DSO, ADC; later MRAF |
| AVM | Air Member for Personnel, CB, DSO; later AVM | |
| AVM | Air Member for Supply and Research, KCMG, DSO; later ACM | |
| A/Cdre | Deputy Chief of the Air Staff - Additional Member, CB, CMG, CBE; later ACM | |
| Sir W F Nicholson | Secretary of the Air Ministry, KCB | |
| Rank | Name | Notes | Date |
|
Air Ministry |
|||
| Brig-Gen | The Rt Hon Lord Thomson | Secretary of State for Air, PC, CBE, DSO | |
| Mr | C Ll Bullock | Private Secretary | |
| Flt Lt | G W Dobson | Attached for personal duties, OBE | |
| Mr | William Leach | Under-Secretary of State for Air, MP | |
| Mr | P J Oldfield | Private Secretary | |
| Mr | P J Wilson | Parliamentary Private Secretary | |
| Sir W F Nicholson | Secretary of the Air Ministry, KCB | ||
| Sir S Dannreuther | Deputy Secretary of the Air Ministry, Knt, CB | ||
| Mr | H W W McAnally | Principal Assistant Secretary of the Air Ministry | |
| Mr | B E Holloway | Principal Assistant Secretary of the Air Ministry | |
| Mr | J A Webster | Principal Assistant Secretary of the Air Ministry | |
| Judge Advocate-General (Joint Service for War Office and Air Ministry - Staff not shown in AFL) | |||
| Sir F Cassel | Judge Advocate-General, Bart, KC | ||
|
Department of the Under-Secretary of State for Air |
|||
| Directorate of Civil Aviation | |||
| AVM | Director, KCB, AFC; later AVM | ||
| Mr | H Jones | Personal Assistant, MBE | |
| Maj | J P C Cooper | Inspector of Accidents, OBE, MC | |
| Maj | S J V Fill | Investigating Officer, OBE | |
| Capt | F S Wilkins | Investigating Officer | |
| Sqn Ldr | R B B Colmore | Attached for Airships, OBE | |
| Lt Col | I A E Edwards | Deputy Director of Air Transport, CMG | |
| Maj | O G G Villiers | Senior Assistant, DSO | |
| Mr | F Tymms | Staff Officer, MC | |
| Mr | C H Biddlecombe | Junior Assistant | |
| Mr | E M Rossiter | Junior Assistant | |
| Lt Col | F C Shelmerdine | Senior Assistant, OBE | |
| Maj | L F Richard | Junior Assistant | |
| Lt Col | C B Heald | Medical Adviser, CBE | |
|
Department of the Secretary of the Air Ministry |
|||
| Sir W F Nicholson | Secretary of the Air Ministry, KCB | ||
| Mr | J B Proper | Private Secretary | |
| Sir S Dannreuther | Deputy Secretary of the Air Ministry, Knt, CB | ||
| Mr | W B Foden | Private Secretary | |
| Mr | H W W McAnally | Principal Assistant Secretary | |
| Mr | B E Holloway | Principal Assistant Secretary | |
| Mr | J A Webster | Principal Assistant Secretary | |
| Mr | J B Abraham | Assistant Secretary | |
| Mr | C G Evans | Assistant Secretary | |
| Mr | C N Knight | Assistant Secretary - Finance Division, OBE | |
| Mr | L V Meadowcroft | Assistant Secretary - Finance Division | |
| Mr | F G Nutt | Assistant Secretary | |
| Mr | R C Richards | Assistant Secretary - Finance Division | |
| Mr | J A Smith | Assistant Secretary - Finance Division, OBE | |
| Mr | J M Spaight | Assistant Secretary, OBE | |
| Mr | F G L Bertram | Principal (Old Style) (Assistant Secretary) | |
| Mr | J H Barnes | Acting Principal - Finance Division | |
| Mr | S T Blackwell | Principal - Finance Division | |
| Mr | C Ll Bullock | Principal, OBE | |
| Mr | C G Caines | Acting Principal, MBE | |
| Mr | E F Cliff | Principal | |
| Mr | J T Cotton | Principal - Finance Division, MBE | |
| Mr | J G Gibson | Principal - Finance Division | |
| Mr | H C Hamilton | Principal | |
| Mr | J H Heath | Principal - Finance Division, MBE | |
| Mr | R L Megarry | Principal | |
| Mr | R Monk-Jones | Acting Principal - Finance Division | |
| Mr | L G S Reynolds | Principal, OBE | |
| Mr | L F Schooling | Principal - Finance Division | |
| Mr | W L Scott | Acting Principal, DSC | |
| Mr | W G Stevens | Principal - Finance Division | |
| Mr | F G C Young | Principal | |
| Mr | E L Pickles | Assistant Principal (Old Style)( Principal), Air Inventions | |
| Mr | L G Bacon | Assistant Principal | |
| Mr | G Calder | Assistant Principal | |
| Mr | I V H Campbell | Assistant Principal | |
| Mr | S S Cherry | Assistant Principal - Finance Division | |
| Mr | W G Clements | Assistant Principal | |
| Mr | W E L Courtney | Assistant Principal - Finance Division, Resident Clerk | |
| Mr | P J Oldfield | Assistant Principal, Resident Clerk | |
| Mr | A E Slater | Assistant Principal | |
| Mr | H W Walsh | Assistant Principal - Finance Division | |
| Mr | E H T Wiltshire | Assistant Principal | |
| Mr | H H Adams | Staff Officer - Finance Division | |
| Mr | F W Alderton | Acting Staff Officer | |
| Mr | A G Attribe | Acting Staff Officer | |
| Mr | E Backhouse | Staff Officer - Finance Division, MBE | |
| Mr | C Bennett | Acting Staff Officer | |
| Mr | C Birch | Staff Officer - Finance Division | |
| Mr | R I Brenton | Staff Officer - Finance Division | |
| Mr | W W Burkett | Staff Officer, MC | |
| Mr | A J Camm | Staff Officer | |
| Mr | G E Caudle | Staff Officer | |
| Mr | E H Cross | Staff Officer | |
| Mr | J Cruickshank | Staff Officer - Finance Division, MBE | |
| Mr | S Davey | Staff Officer - Finance Division | |
| Mr | G W Dyke | Acting Staff Officer - Finance Division | |
| Mr | W F Jenkins | Staff Officer | |
| Mr | L M Jones | Staff Officer | |
| Mr | V J Mitchell | Acting Staff Officer | |
| Mr | A R Moss | Acting Staff Officer - Finance Division | |
| Mr | V C Mountfort | Staff Officer | |
| Mr | J E Mullen | Staff Officer | |
| Mr | F Noxon | Staff Officer - Finance Division | |
| Mr | H R Ould | Staff Officer - Finance Division | |
| Mr | H Russell | Staff Officer | |
| Mr | L H Stroud | Staff Officer - Finance Division | |
| Mr | J Morris | Air History - Employed by Committee of Imperial Defence | |
| Mr | W B Pettet | Chief Registrar, MBE | |
| Mr | W J Pryce | Examiner | |
| Mr | G R Richardson | Statistics (Temporary) | |
| Mr | C P Robertson | Press Section (Temporary) | |
| Directorate of Accounts | |||
| Mr | J S Ross | Director of Accounts, CBE | |
| Mr | H W Clothier | Deputy Director | |
| Mr | F W N Sibley | Deputy Director | |
| Mr | J J O'Neill | In charge of local Audit (Iraq) | |
| Mr | J J O'Neill | In charge of local Audit (Palestine and Tranjordania) (Acting) | |
| Mr | R Bartholomew | Senior Accounts Officer (Palestine and Tranjordania) (Acting) | |
| Mr | W A R Channer | Senior Accounts Officer | |
| Mr | W F Connolly | Senior Accounts Officer, MBE | |
| Mr | A D Donald | Senior Accounts Officer (Iraq) (Acting) | |
| Mr | G G Fiddes | Senior Accounts Officer | |
| Mr | G T Jones | Senior Accounts Officer | |
| Mr | C J Price | Senior Accounts Officer (Egypt) (Acting) | |
| Mr | W J W Bangs | Accounts Officer | |
| Mr | A J Border | Accounts Officer | |
| Mr | V T Brennan | Accounts Officer, MBE | |
| Mr | H H Byfield | Accounts Officer (Iraq) (Acting) | |
| Mr | S Crowther | Accounts Officer | |
| Mr | W C Fenwick | Accounts Officer | |
| Mr | F W Filbee | Accounts Officer (Palestine) (Acting) | |
| Mr | H W Hawking | Accounts Officer | |
| Mr | C M Johns | Accounts Officer (Egypt) | |
| Mr | G C King | Accounts Officer (Acting) | |
| Mr | H J Rabbinowicz | Accounts Officer (Iraq) (Acting) | |
| Mr | J S Robinson | Accounts Officer (Iraq) (Acting) | |
| Mr | P G Salt | Accounts Officer (Acting) | |
| Mr | A Y Smellie | Accounts Officer | |
| Directorate of Contracts | |||
| Mr | C R Brigstocke | Director, CB | |
| Mr | A H Self | Acting Deputy Director | |
| Mr | P Cohen | Acting Senior Contract Clerk, MBE | |
| Mr | F R Shapley | Senior Contract Clerk, OBE | |
| Mr | W G West | Senior Contract Clerk, MBE | |
| Mr | A C Hamilton | Contract Officer | |
| Mr | E Parker-Hunt | Acting Contract Officer | |
| Mr | J F Wells | Contract Officer, MBE | |
| Aircraft Supplies | |||
| Mr | A Innes | Assistant Director | |
| Capt | L F Buckenham | Junior Assistant | |
| Mr | F R McMahon | Junior Assistant, DSO | |
| Mr | A S Winks | Junior Assistant | |
| Directorate of Lands (Joint Services for War Officer and Air Ministry) | |||
| Mr | E H Coles | Comptroller of Lands | |
| Col | E F Cobb | Chief Valuer and Compensation Officer, OBE | |
| Lt Col | A H J Thompson | Deputy Chief Valuer and Compensation Officer, OBE | |
| Lt Col | H D Jonas | Deputy Chief Valuer and Compensation Officer, OBE | |
| Mr | W W Palmer | Deputy Chief Valuer and Compensation Officer | |
| Capt | R W Davies | Deputy Chief Valuer and Compensation Officer | |
| Capt | H A Adams | Deputy Chief Valuer and Compensation Officer | |
| Meteorological Office | |||
| Mr | G C Simpson | Director, DSc, FRS | |
| Cdr | L A Brooke-Smith | Marine, RD, RNR | |
| Capt | D Brunt | Army, MA | |
| Mr | R Corless | Climatology, OBE, MA | |
| Mr | J S Dines | Forecast, MA | |
| Capt | F Entwistle | Instruments, BSc | |
| Cdr | L G Garbett | Navy, RN | |
| Maj | A H R Goldie | Local Centres, MA | |
| Dr | A Crichton Mitchell | Scotland, DSc, FRSE | |
| Mr | J S Owens | Advisory Committee on Atmospheric Pollution, MD, AMICE | |
| Mr | F J W Whipple | Statistics, MA | |
| Mr | H L B Tarrant | Chief Clerk | |
|
Department of the Chief of the Air Staff |
|||
| ACM | Sir Hugh M Trenchard | Chief of the Air Staff, Bart, KCB, DSO, ADC; later MRAF | 31 Mar 1919 |
| Capt | T B Marson | Civil Assistant, MBE | |
| Flt Lt | A F Brooke | Private Secretary | |
| Directorate of Operation and Intelligence | |||
| A/Cdre | Director and Deputy Chief of the Air Staff, CB, CMG CBE; later ACM | 8 Sep 1919 | |
| Flt Lt | Personal Assistant, DSO, AFC; later MRAF | ||
| Gp Capt | Deputy Director, CBE, DSO; later ACM | ||
| Gp Capt | CBE, DSO, DFC; later AVM Sir William MacN Foster | ||
| Wg Cdr | G I Carmichael | DSO, AFC | |
| Wg Cdr | B E Smythies | DFC | |
| Sqn Ldr | DSO; later AVM | ||
| Sqn Ldr | E H Sparling | AFC | |
| Sqn Ldr | DSO, MC; later MRAF | ||
| Sqn Ldr | A R Boyle | OBE, MC | 10 Jan 1919 |
| Sqn Ldr | R M Bayley | DFC | |
| Sqn Ldr | DSO, DSC, DFC; later AVM | ||
| Sqn Ldr | H A Tweedie | OBE, AFC | |
| Sqn Ldr | DSO, OBE, MC; later AM | ||
| Flt Lt | C J W Darwin | DSO | |
| Flt Lt | A Wanless-O'Gowan | ||
| Flt Lt | MC, later AVM | ||
| Flt Lt | H C Irwin | AFC | |
| Flt Lt |
R Gambier-Parry |
1 May 1919 | |
| Flt Lt | later AVM | ||
| Bt Lt Col | E F W Lees | MI4 Air (Map Section, War Office), DSO, RE | |
| Flt Lt | T Henderson | MI4 Air (Map Section, War Office), MC, AFC | |
| Sqn Ldr | E Harrison | Liaison Officer - Australia | |
| Directorate of Organisation and Staff Duties | |||
| AVM | Ivo L B Vesey | Director, KBE, CB, CMG, DSO | |
| Lt | J H A Banger | MBE | |
| Deputy Directorate of Organisation | |||
| Gp Capt | Deputy Director, MC, AFC; later AVM | ||
| Sqn Ldr | MC, AFC; later AM | ||
| Sqn Ldr | W E Aylwin | OBE | |
| Maj | J R V Sherston | Attached, OBE, MC, Indian Army | |
| Flt Lt | OBE, MC; later ACM | ||
| Flt Lt | OBE; later AM | ||
| Flt Lt | C E Williamson-Jones | DFC | |
| Deputy Directorate of Staff Duties | |||
| Col | Hon M C A Drummond | Deputy Director, CMG, DSO | |
| Wg Cdr | Hazelton R Nicholl | OBE; later AVM | |
| Sqn Ldr | DSO; later ACM | ||
| Sqn Ldr | OBE, AFC; later A/Cdre | ||
| Flt Lt | DFC, AFC; later AVM | ||
| Flt Lt | P Warburton | MBE | |
| Signals Branch | |||
| Gp Capt | Lyster F Blandy | Head of Branch, DSO, RE; later A/Cdre | 1 May 1919 |
| Fg Off | A W Armstrong | Junior Assistant | |
| Fg Off | J C Coulson | ||
| Flt Lt | OBE; later AM | ||
| Sqn Ldr | OBE, DSC; later A/Cdre | ||
| Lt | D Sinclair | Junior Assistant, | |
| Flt Lt | later AVM | ||
| Capt | G B Williams | Junior Assistant | |
|
Directorate of Works and Buildings |
|||
| Maj-Gen | Sir Andrew M Stuart | Director of Works and Buildings, KCMG, CB, MICE, MIEE | |
| Mr | E C L White | Staff Officer | |
| Capt | L A Rushbrooke | Personal Assistant, MBE | |
| Mr | H E Oakley | Deputy Director of Works and Buildings, OBE, MInstCE | |
| Mr | C H Andrews | Acting Superintending Civil Engineer (Grade II), MBE | |
| Mr | S Dexter | Acting Superintending Civil Engineer (Grade II), LRIBA | |
| Mr | J Newton | Acting Superintending Civil Engineer (Grade II), ARIBA | |
| Mr | T C Coles | Civil Engineer | |
| Mr | A R Gibbs | Civil Engineer, AMInstCE, AMIME | |
| Mr | H V R Schofield | Civil Engineer | |
| Mr | J B Walker | Civil Engineer | |
| Mr | H Hughes | Chief Surveyor, OBE, FSI | |
| Mr | A J Allnut | Surveyor, MBE | |
| Mr | W S Crosher | Surveyor, MBE, FSI | |
| Mr | F C Knibb | Surveyor, MBE, FSI | |
| Mr | E Moore | Surveyor | |
| Maj | D A B Morle | Surveyor | |
| Col | T D Mackie | Deputy Director of Maintenance, CMG, OBE, MIMechE | |
| Maj | D Goad | Superintending Civil Engineer (Grade II), OBE, MIEE | |
| Maj | J R Harland | Superintending Civil Engineer (Grade II) | |
| Mr | V W Gill | Acting Civil Engineer | |
| Lt | S W Bryant | Civil Engineer | |
| Capt | T Kerr-Jones | Civil Engineer, MIEE | |
| Lt Col | S B F Carter | Chief Stores and Accounts Officer, OBE | |
| Capt | F E Stanley | Stores and Accounts Officer, OBE | |
| Lt Col | J D K Restler | Chief Mechanical and Electrical Engineer, OBE, MInstCE, AMInstME, MIEE | |
| Maj | H S Watson | Superintending Civil Engineer (Grade II), BA, MIEE, AMInstCE | |
| Lt | H Booker | Civil Engineer, MBE, AMIMarE | |
| Lt | C H Finnis | Civil Engineer, AMInstCE | |
| Maj | J W Griggs | Civil Engineer, AMIMechE, AMIEE | |
| Lt | W D Miller | Civil Engineer | |
| Mr | T Mitchell | Civil Engineer, AMIEE | |
| Maj | E C St John | Civil Engineer, MIEE | |
| Capt | W R Baldwin-Wiseman | Supervising Valuer, MSc, AMInstCE,PASI, AMIMechE | |
| Mr | R F M Pearson | Acting Assistant Director, MInstCE | |
| Mr | A Gilpin | Superintending Civil Engineer (Grade II) | |
| Mr | A H Atkinson | Acting Civil Engineer | |
| Mr | S Empsall | Acting Civil Engineer | |
| Mr | G J Whitten | Surveyor | |
| Department of the Air Member for Personnel | |||
| AVM | Air Member for Personnel, CB, DSO; later AVM | ||
| Fg Off | G T Stroud | Personal Assitant | |
| A/Cdre | CMG, DSO, AFC | ||
| Rev | H D L Viener | Chaplain in Chief, CBE, MA | |
| Deputy Directorate of Personnel | |||
| Gp Capt | Deputy Director of Personnel, CMG, DSO; later ACM | ||
| Wg Cdr | A H Jackson | ||
| Sqn Ldr | C E Maude | ||
| Sqn Ldr | later A/Cdre | ||
| Sqn Ldr | later A/Cdre | ||
| Sqn Ldr | E B Beauman | ||
| Flt Lt | DSC, DFC, AFC; later AVM | ||
| Flt Lt | G C Anne | ||
| Flt Lt | R B Waite | MBE | |
| Flt Lt | K L Harris | ||
| Flt Lt | P M McSwiny | ||
| Flt Lt | J Duminy | ||
| Flt Lt | R L Sweeny | ||
| Fg Off | S J Bailey | ||
| Directorate of Training | |||
| A/Cdre | Director, CB, CMG | ||
| Gp Capt | Deputy Director, CMG, CBE; later A/Cdre | ||
| Wg Cdr | DSO; later A/Cdre | ||
| Sqn Ldr | MC, DFC; later MRAF | ||
| Sqn Ldr | OBE, AFC; later AVM | ||
| Sqn Ldr | W H Longton | ||
| Flt Lt | P S Jackson-Taylor | ||
| Flt Lt | J A Glen | DSC | |
| Flt Lt | G D Nelson | DSC, AFC | |
| Flt Lt | D F Fitz-Gibbon | DSC | |
| Fg Off | L E M Gillman | ||
| Col | I Curtis | Educational Adviser, MA, AMIME | |
| Mr | A H Robson | Education Officer Grade I, MC, MSc | |
| Sqn Ldr | DSO, OBE, MC; later AM | ||
| Flt Lt | R J Sanceau | ||
|
Directorate of Medical Services |
|||
| A/Cdre | D Munro | Director, CB, CIE, MB, MA, FRCS(E) | |
| Wg Cdr | A W Iredell | ||
| Wg Cdr | A V J Richardson | OBE, MB, DPH | |
| Sqn Ldr | A Grant | Assistant Director (Hygiene), MBE, MB DPH | |
| Sqn Ldr | R H Knowles | MD, DPH | |
| Sqn Ldr | E W Craig | MC, MB | |
| Sqn Ldr | C L Colbran | LDS, RCS (Eng) | |
| Mr | H D Courtenay | Acting Staff Officer | |
| Miss | J M Cruickshank | Matron-in-Chief, RRC | |
| Miss | K C Watt | Matron | |
|
Department of the Air Member for Supply and Research |
|||
| AVM | Director-General, KCMG, DSO; later ACM | ||
| Mr | F W Musson | Private Secretary, AFC | |
| Directorate of Scientific Research and Technical Development | |||
| A/Cdre | Director of Technical Development, CMG, CBE, DSO, MVO; later AVM | ||
| Vacant | Director of Scientific Research | ||
| Wg Cdr | Deputy Director of Design, DSO, DFC; later AVM | ||
| Wg Cdr | Deputy Director of Armament, DFC; later A/Cdre | ||
| Wg Cdr | Deputy Director of Instruments, OBE; later A/Cdre | ||
| Maj | J S Buchanan | Acting Senior Assistant, | |
| Mr | R J G Crouch | Senior Assistant | |
| Mr | L F R Fell | Senior Assistant, DSO, OBE | |
| Maj | L F R Lefroy | Senior Assistant, DSO, MC | |
| Maj | R Purves | Senior Assistant | |
| Mr | C J Stewart | Senior Assistant | |
| Mr | H E Wimperis | Senior Assistant | |
| Mr | J D Coales | Junior Assistant | |
| Sqn Ldr | B H N H Hamilton | DSO | |
| Sqn Ldr | F C V Laws | OBE | |
| Maj | J H Ledeboer | Junior Assistant | |
| Maj | G McAlpine | Junior Assistant | |
| Maj | R E Penny | Junior Assistant | |
| Fg Off | C H Potts | ||
| Sqn Ldr | N C Spratt | ||
| Maj | H S V Thompson | Junior Assistant | |
| Flt Lt | F C Wilkinson | ||
| Flt Lt | F Workman | MC | |
| Sqn Ldr | M E A Wright | AFC | |
|
Deputy Directorate of Aeronautical Inspection |
|||
| Lt Col | H W S Outram | Director of Aeronautical Inspection, CBE | |
| Maj | P Bishop | Chief Inspector - Aircraft, OBE | |
| Maj | G P Bulman | Chief Inspector - Engines, OBE | |
| Mr | L T G Mansell | Acting Assistant Chief Inspector | |
| Mr | A A Ross | Assistant Chief Inspector, OBE | |
|
Directorate of Equipment |
|||
| A/Cdre | Director, CMG, CBE, DSO | 15 Feb 1920 | |
| Wg Cdr | George Laing | Deputy Director, OBE; later AVM | 1 Aug 1922 |
| Wg Cdr | Cecil Fraser | ||
| Wg Cdr | D L Allen | ||
| Sqn Ldr | R C Lane | 1 Apr 1918 | |
| Sqn Ldr | W G P Young | OBE | 28 Dec 1918 |
| Sqn Ldr | G E Stagg | MBE | 1 Apr 1918 |
| Sqn Ldr | C F Rasmusen | OBE | 9 Oct 1919 |
| Sqn Ldr | D McBirney | 1 Apr 1918 | |
| Sqn Ldr | W H G Maton | MBE | 1 May 1919 |
| Sqn Ldr | OBE; later AVM | ||
| Sqn Ldr | C Mason | ||
| Sqn Ldr | V J B Jacobs | ||
| Sqn Ldr | H G Etheridge | ||
| Sqn Ldr | P M Brambleby | ||
| Flt Lt | A S Maskell | ||
| Flt Lt | L J Killmayer | 13 Mar 1919 | |
| Flt Lt | W E G Beauforte-Greenwood | ||
| Flt Lt | Richard F Osborne | later A/Cdre | |
| Flt Lt | H W Clarke | 1 Jul 1919 | |
| Flt Lt | G F Law | 8 Jan 1919 | |
| Flt Lt | F Anderson | ||
| Flt Lt | A B Wiggin | ||
| Flt Lt | later A/Cdre | ||
| Flt Lt | C Y Mitchell | 1 Aug 1919 | |
| Flt Lt | DSC, DFC; later A/Cdre | ||
| Flt Lt | T A G Hawley | ||
| Flt Lt | later AVM | ||
| Flt Lt | A T Shaw | ||
| Fg Off | R Craig | ||
| Fg Off | J S Viner | ||
| Fg Off | L N Sargent | ||
| Fg Off | F Simpson | ||
| Fg Off | W J Bray | 1 May 1919 | |
| Fg Off | R J E Haynes | ||
| Fg Off | W H Golder | DSM | |
| Fg Off | R C Higgins | ||
| Fg Off | F W Boggis | ||
| Fg Off | B T Crook | ||
| Fg Off | E R Hockaday | ||
| Fg Off | G E Pyne | ||
| Mr | J Eaton Griffith | Junior Assistant i/c Section | |
Source - May 1924 Air Force List
Names in Red need to be confirmed
[1918 - 1919 | 1925 - 1929 | 1930 - 1936 | Jul 1937 | Jul 1938 | Jan 1939 | Sep 1939 | Dec 1939 | Apr 1940 | Aug 1940 | Jul 1941]
[Jan 1920 | Feb 1920 | Mar 1920 | May 1920 | Jun 1920 | Jul 1920 | Aug 1920 | Dec 1921 | Apr 1922 | Jul 1922 | May 1923 | Jul 1923 | Jan 1924 | May 1924]
This page was last updated on 17/10/23